Texture su poligoni
Moderators: Arkimed, natas, visualtricks, cappellaiomatto
-
- Advertising
-
Giulio_______
- Posts: 1
- Joined: Thu Dec 04, 2025 7:36 pm
Texture su poligoni
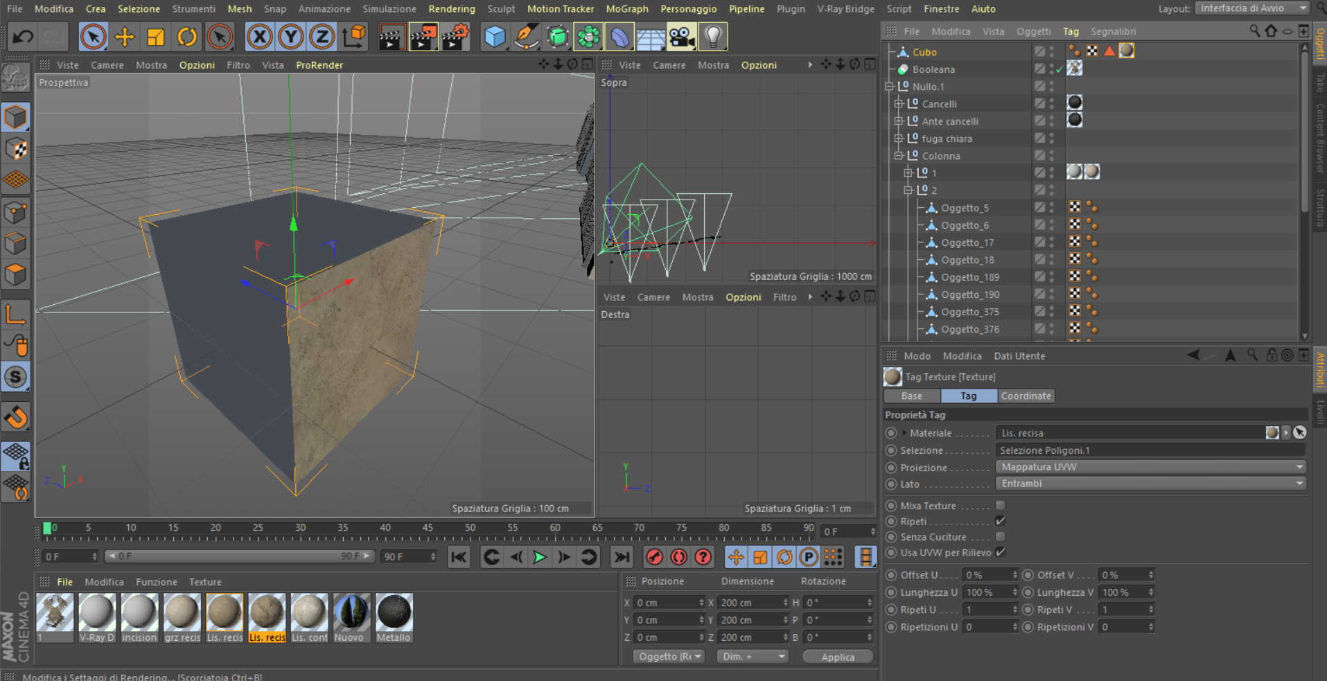
Sto lavorando ad un progetto ed è emerso un problema nell'assegnazione delle texture ai vari oggetti...
più precisamente io ho la necessità di applicare una texture su una sola faccia quindi attraverso la selezione poligoni ho provveduto... e va tutto bene fino a quando rimango sull'interfaccia di lavoro(img. 1). Ma nel momento che faccio partire il render la texture risulta applicata all'intero oggetto(img. 2).
Sapete come posso risolvere la cosa?
- Attachments
-
- 01.png (776.41 KiB) Viewed 2972 times
-
- 02.png (443.89 KiB) Viewed 2972 times
Re: Texture su poligoni
-
- Advertising



FOLLOW US