collezione computer e componenti estate 2011

Forum per: Modellazione, Texturing, Animazione, Composting e tutto quello che riguarda il normale utilizzo di Cinema4D.

Moderators: Arkimed, natas, visualtricks, cappellaiomatto

  • Advertising
RZ_AleX
Posts: 263
Joined: Mon Aug 31, 2009 2:36 pm

Re: collezione computer e componenti estate 2011

Post by RZ_AleX »

WOW si vede che sei tornato! :roll: In un paio di giorni hai gia aperto 3 o 4 argomenti!!!
Bhe un bel passo avanti lo hai fatto, ora inizi a modellare le primitive! Però ti ricordo che questa sezione si chiama Lavori in corso non tanto per dargli un nome a caso! Se posti solo render del tuo lavoro finito non possiamo darti una mano!
Inizia il progetto e postaci volta volta le fasi del lavoro, così ci metti in condizione di aiutarti! Altrimenti piazzi il tuo render :wink: ! e aspetti commenti! :?: Ti diamo i commenti e te li ribatti :roll: ! E dai facci felici apri un post e posta le varie fasi del lavoro :D !!!!!

Comunque mi piace la tua tenacia! Devi solo frenarla con un po' di pazienza e apprendimento!

Ciao
Alex
lcxplay
Posts: 160
Joined: Sun Mar 20, 2011 1:08 pm
Location: Padova

Re: collezione computer e componenti estate 2011

Post by lcxplay »

ora accontento te, RZ_AleX e gli altri, questi sono due rendering della nVidia Quadro senza texature.. è qui che voglio il vostro aiuto: per esempio come faccio a creare i connettori durante la modellazione? qual è il metodo migliore per crearli e texaturizzarli? basta un materiale col giallo classico o con qualcosa di più complesso?
lcxplay -> official site

http://www.cinemaemac.altervista.org/

MacBook Pro 13" e HP Pavillion m9170 it
lcxplay
Posts: 160
Joined: Sun Mar 20, 2011 1:08 pm
Location: Padova

Re: collezione computer e componenti estate 2011

Post by lcxplay »

ecco qua poi posto la schermata
Attachments
Nvidia Quadro da sopra.jpg
Nvidia Quadro da dietro.jpg
lcxplay -> official site

http://www.cinemaemac.altervista.org/

MacBook Pro 13" e HP Pavillion m9170 it
RZ_AleX
Posts: 263
Joined: Mon Aug 31, 2009 2:36 pm

Re: collezione computer e componenti estate 2011

Post by RZ_AleX »

:o ma che bella! Apparte la zona della ventola che mi pare sia appena da ritoccare, per il resto mi sembra un gran bel lavoro! Se posti il wire vediamo dove è migliorabile.

Per le texture, se non la devi riprendere troppo da vicino ( + lontano dei render che hai fatto) puoi anche mettere i 2 colori verde e il giallo arancionato dei connetttori, ma se vuoi renderizzarla così da vicino allora bisogna che ci aggiungi una texture! Quindi inizia col farti una bella cartella di texture io partirei da google immagini mettendo: circuit bord texture e mi salverei tutto il possibile di immagini, poi le adatti al tuo scopo, lo stesso per i connettori. A questo link: http://blog.digitalcontentproducer.com/ ... 3qtr_a.JPG hai una mega immagine della scheda vido, così vedi bene tutte le varie scritte che farei in bodypaint.

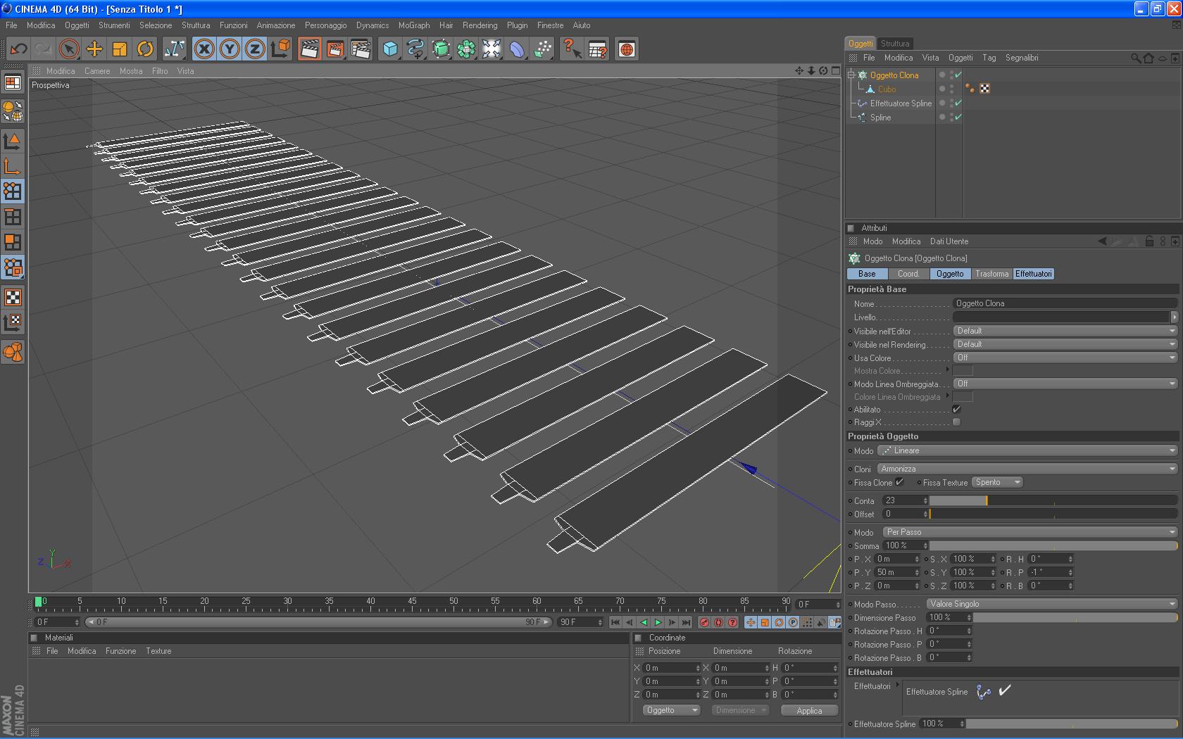
P.S: se invece vuoi modellare tutto anche i connettori , puoi iniziare con la modellazione di un singolo connettore, lo duplichi lungo una spline della lunghezza che ti serve. Ti allego immagine:
connettori.JPG
aspetto up!
Alex
lcxplay
Posts: 160
Joined: Sun Mar 20, 2011 1:08 pm
Location: Padova

Re: collezione computer e componenti estate 2011

Post by lcxplay »

:D grazie per averla apprezzata... ci lavoro da quasi tre ore... ecco schermata e nuovo rendering con i connettori.. grazie per avermi detto come fare
Attachments
Nvidia Quadro cel-rendering.jpg
Nvidia Quadro con connettori.jpg
schermata c4d nvidia quadro.jpg
lcxplay -> official site

http://www.cinemaemac.altervista.org/

MacBook Pro 13" e HP Pavillion m9170 it
62VAMPIRO
Posts: 3807
Joined: Mon Mar 14, 2005 6:46 pm

Re: collezione computer e componenti estate 2011

Post by 62VAMPIRO »

Bene, molto bene: hai fatto dei buoni passi avanti. Per il texturing segui i consigli di RZ. E t5oglimi una curiosità: perchè un'HDRI? Mi sembra che sei un pò fissato con 'ste HDRI :D :D :D . Non esiste solo quel metodo. Adesso prova ad illuminare con altre tipi di luci: una Spot (ricordati le ombre) o una Omni..........
lcxplay
Posts: 160
Joined: Sun Mar 20, 2011 1:08 pm
Location: Padova

Re: collezione computer e componenti estate 2011

Post by lcxplay »

non c'è l'hdri anzi sono una luce omni e nel rendering che sto per postare ho due luci spot e una omni... dove lo vedi l'hdri? inizalmente l'avevo usato ma non mi piaceva e ho usato luci normali con ombre attive
lcxplay -> official site

http://www.cinemaemac.altervista.org/

MacBook Pro 13" e HP Pavillion m9170 it
lcxplay
Posts: 160
Joined: Sun Mar 20, 2011 1:08 pm
Location: Padova

Re: collezione computer e componenti estate 2011

Post by lcxplay »

ecco qua la scheda quasi finita.... com'è? cosa posso fare per realizzare bene la texature del circuito stampato? meglio bodypaint o gimp? ora ho usato bodypaint per accennarlo ma è lento come procedimento
e come faccio a realizzare il logo nvidia?
lcxplay -> official site

http://www.cinemaemac.altervista.org/

MacBook Pro 13" e HP Pavillion m9170 it
lcxplay
Posts: 160
Joined: Sun Mar 20, 2011 1:08 pm
Location: Padova

Re: collezione computer e componenti estate 2011

Post by lcxplay »

notasi i materiali.. mi paiono buoni
Attachments
Nvidia Quadro texaturizzata 1.jpg
lcxplay -> official site

http://www.cinemaemac.altervista.org/

MacBook Pro 13" e HP Pavillion m9170 it
RZ_AleX
Posts: 263
Joined: Mon Aug 31, 2009 2:36 pm

Re: collezione computer e componenti estate 2011

Post by RZ_AleX »

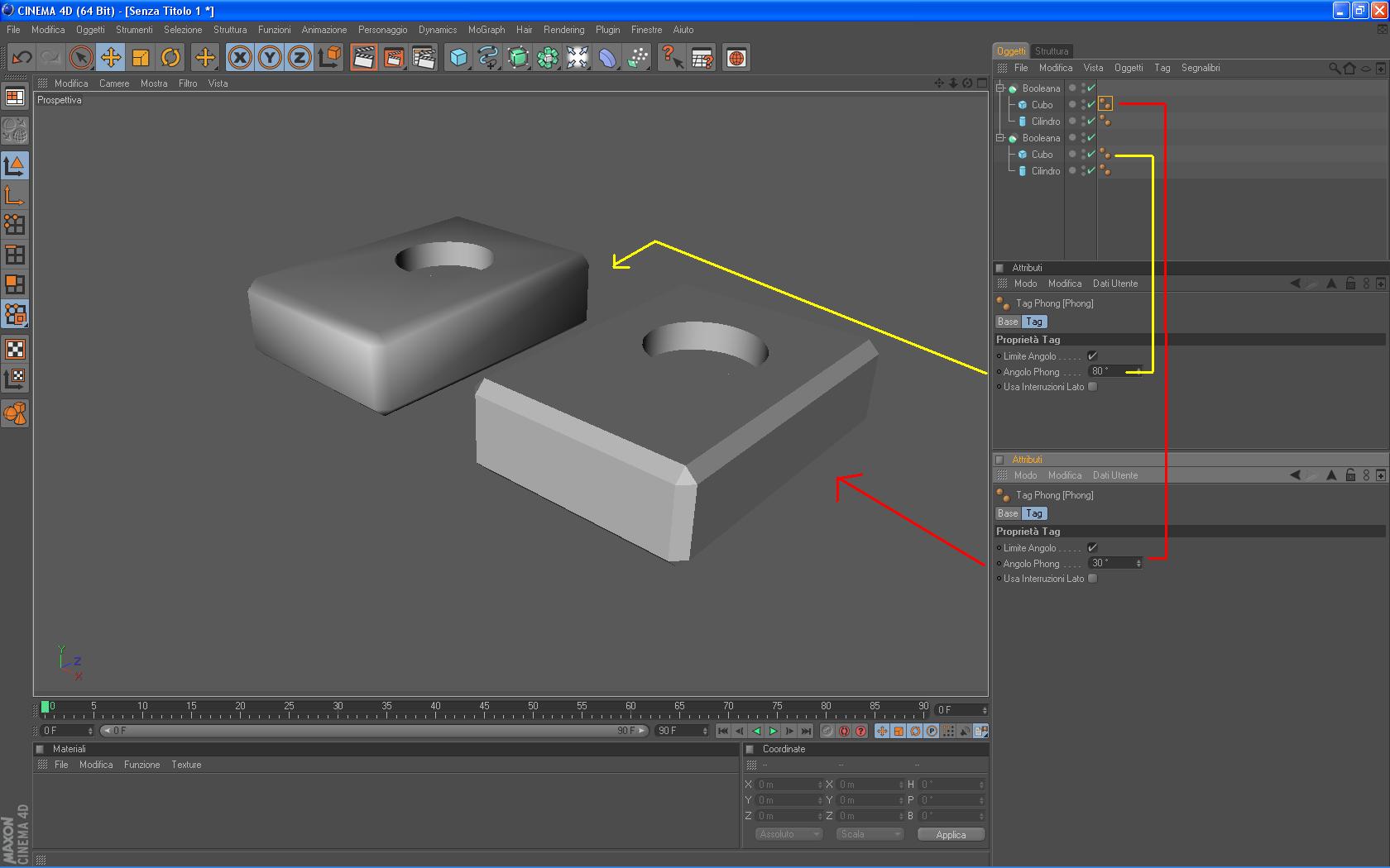
Ora si che mi piaci! :D

Intanto fai questa correzione sul cubo che contiene la ventola. Hai lasciato l'angolo Phong impostato a 80 (di base) mettilo a 30, guarda l'immagine.
Phong.JPG
Stasera serataccia con i parenti .............................. :shock: :shock: :shock:

http://www.c4dzone.com/en/forum/viewtop ... =4&t=12355

mammamia!!!!!.....Ci sarà anche lui! :x :x vendetta vendetta :x :x

Scusate l'OT!

Ciao
  • Advertising
Post Reply