centinaia di alberi

Forum per: Modellazione, Texturing, Animazione, Composting e tutto quello che riguarda il normale utilizzo di Cinema4D.

Moderators: Arkimed, natas, visualtricks, cappellaiomatto

  • Advertising
alberto11
Posts: 271
Joined: Wed Oct 07, 2009 11:01 am

Re: centinaia di alberi

Post by alberto11 »

ma è bellissima questa plug in la volevo provare ma aimè nn sono riuscito ad installare la demo..ma dopo averlo estratto sulla cartella plug in -maxon che devo fare? nn mi parte ..nn è che devo mettere i file cddl da qualche altra parte?...nn è che magari sono la 64 bit...
io ho la vers 11
pleas help..
grazie
visualtricks wrote:allora, ti dico subito che vray4c4d non ha vray scatter, che è un plug-in per la versione x 3dstudio. Quello che fa vrayScatter però è in tutto riproducibile con moGraph, perchè vray scatter è "solo" un sistema di clonazione che permette di distribuire i proxy su una superficie, controllandoli in varie maniere. Con mograph puoi ottenere la stessa cosa, distribuendo i cloni secondo delle mappe o delle selezioni di poligoni, o radom tramite gli effector; con il Multishader poi puoi variare ad esempio le textures assegnate ai cloni, per ottenere una colorazione meno uniforme degli oggetti.
Quello su cui ancora mograph scivola, è appunto la gestione di grosse quantità di cloni, sopratutto in editor.. ma ti assicuro che già adesso utilizzando i vrayproxy questi porblemi diminuiscono, e sicuramente con la prosssima release di vray, che prevede una migliore gestione dei proxy in editor, anche queste difficoltà verranno abbattute.
Infine, da poco è stato rilasciato il plug-in SurfaceSpread che sembrerebbe il corrispettivo di vrayScatter, ma per cinema4d... molto interessante, anche se nn ho avuro modo di provarlo (esiste una demo scaricabile però: http://www.c4d-jack.de/html/downloads/s ... tour00.php )
User avatar
8snowman8
Posts: 436
Joined: Wed May 03, 2006 2:51 pm

Re: centinaia di alberi

Post by 8snowman8 »

visualtricks wrote:ehh.. ti ci vorrebbe la versione 11.5, che per mograph ha introdotto la funzione "render instances" che è una specie di sistema di proxy...sicuramente in fase di render sarebbe più veloce, anche se i problemi di visualizzazione in editor rimarrebbero.
Ma che grado di dettaglio vuoi raggiungere ? che tipo di inquadratura/e prevedi ?
per impiegare la funzione "render instances" ho bisogno di mograph giusto? In tal caso il comando da applicare è clona oggetto al cui interno metterò l'oggetto che voglio clonare, detto giusto?

grazie
User avatar
arcnello
Posts: 3235
Joined: Wed Jun 07, 2006 2:59 pm
Location: riviera di ponente

Re: centinaia di alberi

Post by arcnello »

le istanze di rendering sono introdotte già nella versione base di cinema
se ho capito bene la tua domanda :)
ciao________
Attachments
1.jpg
User avatar
parlmc
Posts: 813
Joined: Thu Jun 23, 2005 6:25 pm

Re: centinaia di alberi

Post by parlmc »

ciao verocuoio,
io tempo fa, credo prima dell'ultimo crash del sito, avevo imparato questa tecnica per creare foreste, tramite il modulo Hair, ma non ricordo più da chi...
selezioni il terreno, aggiungi i capelli, nel pannello Genera selezioni il tipo Istanza e scegli il modello di albero che vuoi duplicare dopodiché selezioni Allinea nel pannello Deforma [appena sotto] e Uniforme nel pannello Scalatura [idem] a quel punto puoi controllare la foresta a tuo piacimento aggiungendo alberi, modificando le guide o anche solo creare meno capelli per alleggerirti la visulizzazione...
aggiungendo un generatore di capelli per ogni specie di alberi che ti serve puoi generare degli interessanti livelli di vegetazione. non ho mai provato ma credo si possa vincolare la cosa anche in base alla topologia della superficie, di sicuro si può fare una piantagione shader based.
dai un'occhiata al file di esempio

EDIT: ri-leggendo il post ho visto che la tecnica ti è già nota... errore mio.
Attachments
bosco.rar
(47.41 KiB) Downloaded 141 times
ciaociao,
Ros
User avatar
8snowman8
Posts: 436
Joined: Wed May 03, 2006 2:51 pm

Re: centinaia di alberi

Post by 8snowman8 »

arcnello wrote:le istanze di rendering sono introdotte già nella versione base di cinema
se ho capito bene la tua domanda :)
ciao________
in primis grazie. arcnello, in parole povere, ho delle piante da duplicare. se faccio un semplice copia incolla arrivo a un certo punto in cui cinema mi dice "memoria insufficiente" (OS: vista 32bit), quello che vorrei è aggiungere tante piante quanto ne ho bisogno senza che incappi in tale problema.

ciò che mi hai mostrato fa al caso mio?
User avatar
arcnello
Posts: 3235
Joined: Wed Jun 07, 2006 2:59 pm
Location: riviera di ponente

Re: centinaia di alberi

Post by arcnello »

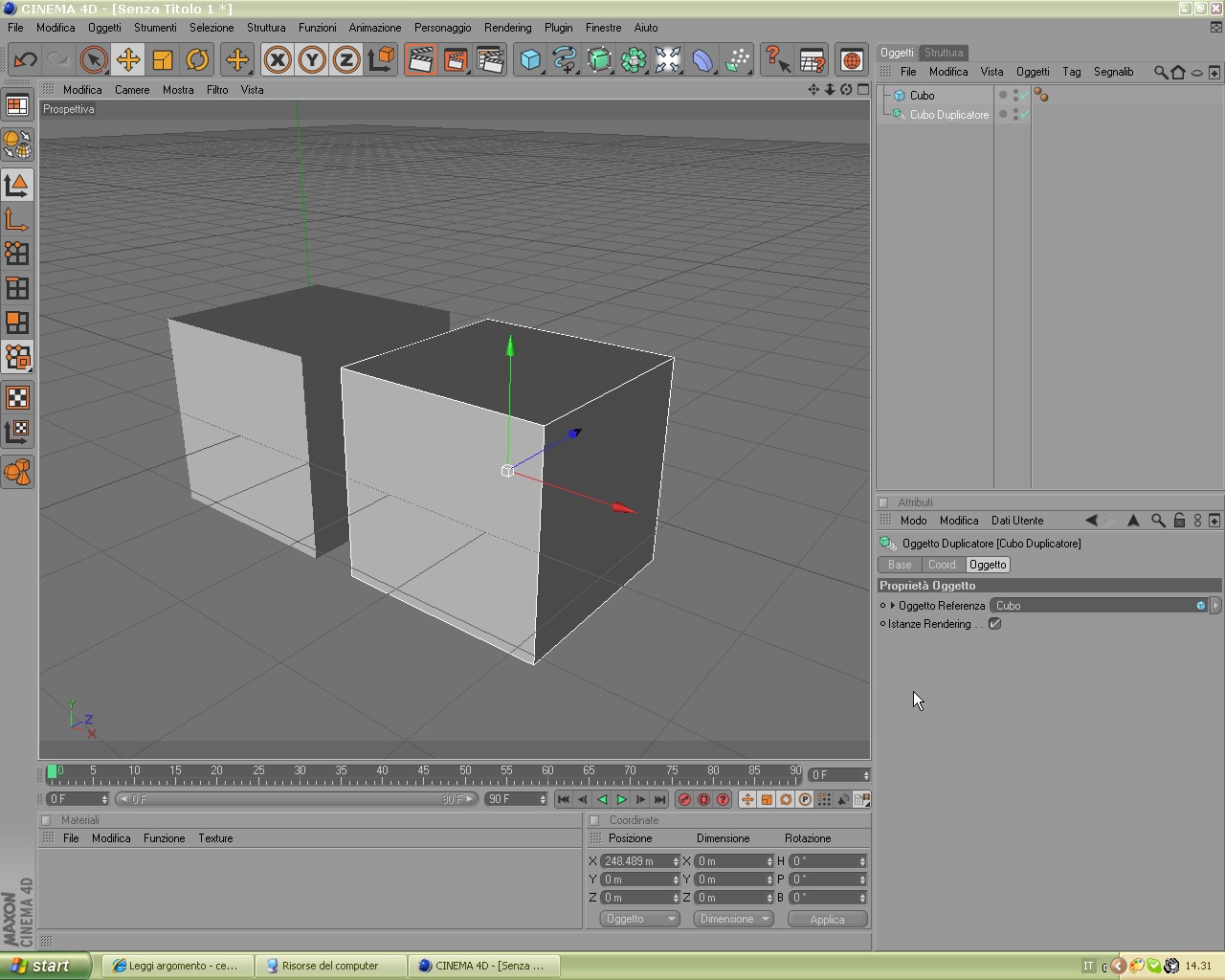
ciao 8snowman8, nei miei progetti a volte devo inserire 30/40 alberi 3d e cespugli 3d vari (anche io ho un sistema a 32) e procedo in questo modo
inserisco il mio primo modello di albero 3d dopodichè con lo strumento "duplicatore" lo duplico una prima volta, selezionando l'oggetto duplicatore attivo istanze di rendering come ho postato prima nell'esempio del cubo
a questo punto duplico normalmente con controlC e controlV il mio primo duplicatore (rimane selezionato istanze di rendering) creando altri alberi, tanti quanto ne voglio
i vari duplicatori posso tranquilamente ridimensionarli e ruotarli in modo che gli alberi siano diversi l'uno dall'altro
sino ad ora non ho mai avuto problemi di memoria nonostante lavori su un 32 :)
buon lavoro
ciao_______
User avatar
morph
Posts: 2000
Joined: Sun Feb 08, 2009 5:24 pm

Re: centinaia di alberi

Post by morph »

la qualità di questo render non è proprio il massimo ma volevo vedere se riuscivo a ricreare il discoro di una moltitudine di alberi tramite mograph dato che non l'avevo mai usato.

Scusate per l'intrusione.
Attachments
alberi clonati.jpg
User avatar
morph
Posts: 2000
Joined: Sun Feb 08, 2009 5:24 pm

Re: centinaia di alberi

Post by morph »

ne ho fatto uno più decente, infatti la cottura è stata molto lunga.
l'illuminazione è data semplicemente da un oggetto sky e ho usato come gi il metodo dei campioni cielo.
per gli alberi ho usato un albero che ho trovato nel content browser e l'ho inserito all'interno del comando clona di mograph, l'ho clonato 1000 volte.

ho settato alcuni parametri di questo comando ed è venuto fuori questo risultato.

una cosa che non capisco è che il numero massimo di aberi che posso arrivare a clonare è dipendente dalla massima suddivisione del piano di riferimento su cui vanno applicati gli alberi clonati.

Un po' come accade per il modulo hair, più è suddiviso il piano, più capelli posso inserire.

un' altra cosa che non mi è chiara è perchè l'albero originale è alto circa 10 volte di più degli alberi che vengono clonati... :?
Attachments
alberi clonati2.jpg
User avatar
masterzone
Site Admin
Posts: 10588
Joined: Fri Sep 17, 2004 5:34 pm
Location: Verona

Re: centinaia di alberi

Post by masterzone »

dipende come gli dici di clonare, hair ha il metodo vertice, centro poligoo, etc etc, area...anche mograph ha la clonatura con densita' variabile, c'e' un metodo per decidere se deve essere distrbuito in modo diverso :)
Hai attivato nel mograph2 le instanze di rendering come clonatura? dovrebbero prenderti meno ram e forse si velocizza qualcosa....cmq il risultato e' interessante...
:Andi:
Posts: 220
Joined: Tue Sep 15, 2009 5:27 pm

Re: centinaia di alberi

Post by :Andi: »

molto interessante..ma il file quanto ti è diventato pesante tanto per capirci???è ancora gestibile in editor oppure è un mattone???
  • Advertising
Post Reply