MODELLARE IL VUOTO
Moderators: Arkimed, natas, visualtricks, cappellaiomatto
-
- Advertising
Re: MODELLARE IL VUOTO
:D
Re: MODELLARE IL VUOTO
vediamo se riesco a risponderti, anche se non ho ben capito.
prova a rendere editabile la booleana, e a connettere i due oggetti rimanenti. l'oggetto che ottieni dovrebbe essere pronto a essere manipolato tramite lo strumento ponte.
tieni sempre una copia della booleana ancora nativa, cioè non resa editabile... potrebbe esserti utile.
e dopo aver connesso i due oggetti, fai un ottimizza punti cosi non hai problemi di punti che combaciano.
ciao e buon lavoro
Renxo
http://www.c4dzone.com/it/gallery/renxo-11856/
Re: MODELLARE IL VUOTO
come al solito le strade sono infinite per arrivare allo stesso risultato (forse non della stessissima qualità, ma .....).
Posto un'img di una prova fatta per verificare le difficoltà.
La texture che ho usato è ripetitiva e quindi il risultato non è dei migliori.
Nel modello definitivo si dovranno avere tre strati di terreno diversi e magari questo mi aiuterà (a proposito una volta che ho il modello completo come faccio a tagliarlo in tre piani sub orizzontali?)
Vorrei un Vs. giudizio e se avete qualche consiglio è bene accetto.
grazie a Renxo e a chiunque altro.
Re: MODELLARE IL VUOTO
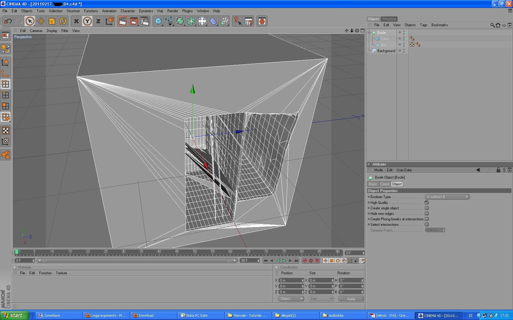
sto modellando ogni cella una per una (p2p come suggerito da renxo)
dopodichè con "boole sottrai" da un cubo tolgo la cella modellata. fatta ad una ad una nessun problema.
il problema nasce quando cella A+cella B (boole unione) che hanno delle parti in comune per non lasciare spazi vuoti tra loro, vendono sottrate da un "cubo" (sempre con boole sottrai).
in questo caso sembra che la parte di intersezione tra A e B viene sottrata da "cubo" 2 volte ed è come se la stessi unendo e non sottraendo.
come posso ovviare al problema?
allego anche una img con evidenziate in rosso i volumi dove dovrebbero esserci vuoti.
grazie
Re: MODELLARE IL VUOTO
hai gia provato a rendere modificabile le celle a e b, unito i punti con lo strumento ponte e poi metterla in booleana? fai prima una copia con le booleane non editabili, e anche dei bakup dei file.
ciao
Renxo
http://www.c4dzone.com/it/gallery/renxo-11856/
Re: MODELLARE IL VUOTO
grazie per i tuoi consigli.
Ho provato, ma il numero di punti si moltiplica anche se sto lavorando con solidi tipo 8x6x4 suddivisioni. Alla fine qualcuno lo perdo sempre perchè la geometria è assurda e poi per rendere spigoloso il terreno lascio molte cuspidi in modo da avere un displacement simil reale.
per quanto riguarda le booleano ho azzeccato?
qualcosa però non mi torna: nell'img, guardando a sinistra in primo piano, ci sono due celle che però si sono saldate e hanno lasciato spazio vuoto anche se in parte si compenetravano.
Re: MODELLARE IL VUOTO
guarda, a scanso di equivoci io non utilizzerei le booleane, farei i volumi delle pareti che ovviamente saranno a forma piu o meno sferica, poi li unirei tra loro tramite ponte (i cunicoli di collegamente tra le stanze) e continuerei a modellare con tagli... le booleane non le utilizzerei.
dopo aver modellato il tutto piu o meno avrei messo tutto sotto HN e continuato a tagliare e a spostare, questo ti evita gli inconvenienti dati dalle booleane, ovvero triangolazioni varie da ripulire (sennò la HN non lavora bene) e perdita di tempo in generale...però tieni presente che non ho mai lavorato ad una cosa del genere, per cui penso che si possa sperimentare.
non so bene cosa risponderti però per il tuo quesito
boh? cosi su due piedi, non saprei. prova (se puoi e se vuoi, ovviamente nessuno ti obbliga) a postare il modello.piero007 wrote:nell'img, guardando a sinistra in primo piano, ci sono due celle che però si sono saldate e hanno lasciato spazio vuoto anche se in parte si compenetravano.
ciao
Renxo
http://www.c4dzone.com/it/gallery/renxo-11856/
Re: MODELLARE IL VUOTO
con le booleane ho provato a mettere dentro semplicemente, a fare figli di figli :D , ..... ma il risultato è sempre lo stesso.
certo che il metodo di renxo sarebbe da provare....
grazie
- Attachments
-
- tombrider.zip
- (120.81 KiB) Downloaded 50 times
-
- Advertising



FOLLOW US