BMW Serie 3 E90

Forum per: Modellazione, Texturing, Animazione, Composting e tutto quello che riguarda il normale utilizzo di Cinema4D.

Moderators: Arkimed, natas, visualtricks, cappellaiomatto

  • Advertising
User avatar
ste090
Posts: 1013
Joined: Tue Jul 04, 2006 1:00 pm
Location: Torino

Re: BMW Serie 3 E90

Post by ste090 »

...modellando...
Attachments
22_BMW Serie 3 E90.jpg
User avatar
gabriele__82
Posts: 3112
Joined: Wed Oct 28, 2009 9:04 am
Location: Treviglio

Re: BMW Serie 3 E90

Post by gabriele__82 »

:-o :-o :-o :-o :shock: :shock: :shock:

:55 :55 :55 :55 :55 :55 :55 :55 :55
User avatar
pierluigi
Posts: 2645
Joined: Fri Dec 05, 2008 2:41 pm

Re: BMW Serie 3 E90

Post by pierluigi »

gabriele__82 wrote::-o :-o :-o :-o :shock: :shock: :shock:

:55 :55 :55 :55 :55 :55 :55 :55 :55
meraviglia :)
aranb
Posts: 87
Joined: Fri Aug 28, 2009 9:50 pm

Re: BMW Serie 3 E90

Post by aranb »

:shock: :shock: compimenti!!!
User avatar
ste090
Posts: 1013
Joined: Tue Jul 04, 2006 1:00 pm
Location: Torino

Re: BMW Serie 3 E90

Post by ste090 »

ho iniziato a modellare gli interni...
Attachments
23_BMW Serie 3 E90.jpg
User avatar
aetan
Posts: 1039
Joined: Tue Dec 14, 2010 12:23 am
Location: Lyon (France)

Re: BMW Serie 3 E90

Post by aetan »

Ciao e complimenti. Quelle barre sono i controller di xpresso.
In effetti, per farle comparire basta inserire nella barra xpresso la voce (mostra nell' hud).
Ma sei interessato a sapere come si fa a creare le barre o come si fa ad inserirle nell' area di lavoro?
AETAN
User avatar
ste090
Posts: 1013
Joined: Tue Jul 04, 2006 1:00 pm
Location: Torino

Re: BMW Serie 3 E90

Post by ste090 »

Ciao aetan, mi sono scordato di scriverlo! bastava cercare il tutorial (tra l'altro proprio su questo sito!) ahah grazie mille lo stesso! però una domandina ce l'ho... come faccio a inserire una barra che mi regola l'intensità del faro? cioè aumentare e diminuire il canale Luminosity del materiale? :)
Attachments
aaaa.JPG
User avatar
gabriele__82
Posts: 3112
Joined: Wed Oct 28, 2009 9:04 am
Location: Treviglio

Re: BMW Serie 3 E90

Post by gabriele__82 »

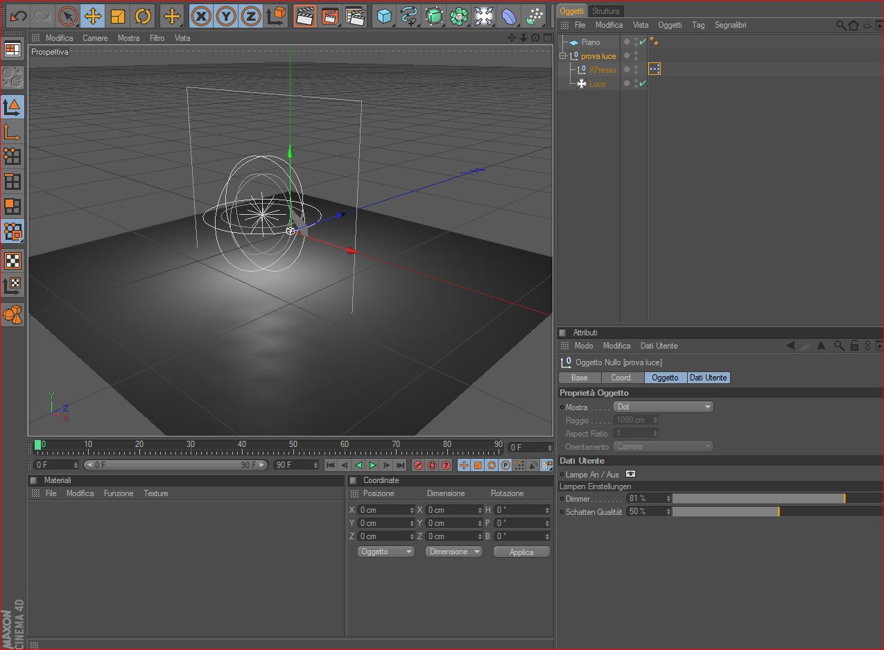
ciao ste, io non so come si fà, però nei preset di cinema ci sono una serie di lampade con impostato questo giochetto, te ne allego una d'esempio.

ciao ciao
Attachments
Cattura_160511_04.JPG
prova luce.zip
(8.33 KiB) Downloaded 96 times
User avatar
ste090
Posts: 1013
Joined: Tue Jul 04, 2006 1:00 pm
Location: Torino

Re: BMW Serie 3 E90

Post by ste090 »

grazie mille Gabriele! purtroppo io non ho usato luci, ma la luminanza, comunque provo a studiarmi come è stato usato XPresso in quel caso! magari è lo stesso procedimento o per lo meno simile! :roll:
User avatar
aetan
Posts: 1039
Joined: Tue Dec 14, 2010 12:23 am
Location: Lyon (France)

Re: BMW Serie 3 E90

Post by aetan »

allora, come puoi vedere nelle auto vere, non si passa mai gradualmente da una intensità all' altra. Il passaggio deve essere a salti.
Per capire come fare ti consiglio di scaricare nell' area download l' audi xpresso e vedi come è stato fatto li la gestione di tutta la macchian. Finestrini compresi.
AETAN
  • Advertising
Post Reply