Problema sovraesposizione

Forum dedicato a tutti i motori di rendering come Vray, Corona, Octane, RedShift, inserite i vostri rendering e postate le vostre problematiche.

Moderators: Arkimed, natas, visualtricks, cappellaiomatto

  • Advertising
fabtie81
Posts: 128
Joined: Mon Mar 29, 2010 12:26 pm

Re: Problema sovraesposizione

Post by fabtie81 »

ma posso fare ogni volta che metto area e ritorno allo spot??? per ogni scena! mmmmmmmmmmmm...... :?
User avatar
masterzone
Site Admin
Posts: 10590
Joined: Fri Sep 17, 2004 5:34 pm
Location: Verona

Re: Problema sovraesposizione

Post by masterzone »

se volete un consiglio spassionato, ogni volta che create una luce per Vray, partite da una OMNI di cinema, quella a forma di lampadina, essendo una luce vergine, quando con il tag di vray la trasformate, troverete i parametri gia attivi che rendono la luce fisicamente corretta, quindi decadenza e senza strani parametri attivi o disattivi.
Se partite da una luce area di cinema, vi trovate tutta la cacca che cinema crea nelle luci portandola verso il tag di vray :)
fabtie81
Posts: 128
Joined: Mon Mar 29, 2010 12:26 pm

Re: Problema sovraesposizione

Post by fabtie81 »

master ma io da quella parto.... poi aggiundo il tab vray light e di default il decay sta su none, non attivi e disattivo niente, attivo solo le ombre. non capisco perchè mi fa questo strano caso...
fabtie81
Posts: 128
Joined: Mon Mar 29, 2010 12:26 pm

Re: Problema sovraesposizione

Post by fabtie81 »

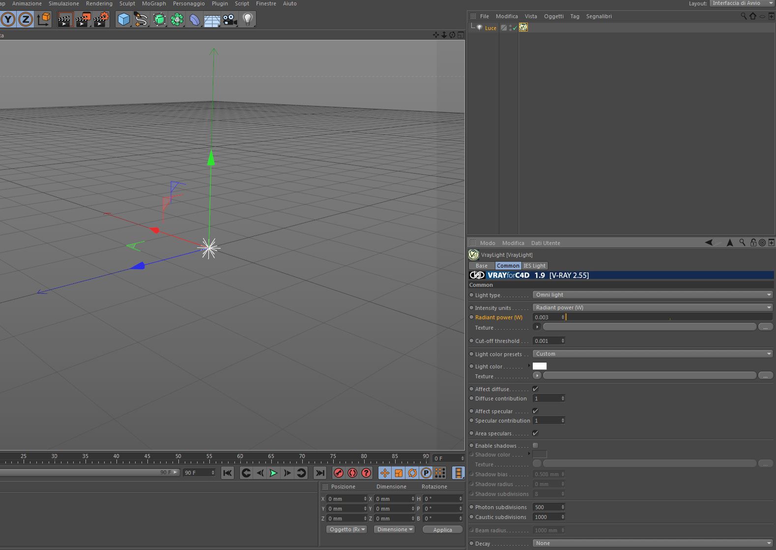
ho visto una cosa che se aggiungo una luce di default l'intensity units sta su default ma se cambio e metto radiant power mi cambia il valore in automatico e scende a 0.003... e come se facesse una conversione, quindi ovviamente cambiando il valore dei watt e alzandolo a 3 è come se l'aumentassi di 100 volte. ma perchè lo cambia in automatico? secondo me è questo il mio problema
fabtie81
Posts: 128
Joined: Mon Mar 29, 2010 12:26 pm

Re: Problema sovraesposizione

Post by fabtie81 »

guarda non ho fatto altro che mettere un luce e cambiare da default a radiant... in automatico mi cambia il valore
Attachments
2.JPG
User avatar
visualtricks
Moderatore
Posts: 3567
Joined: Thu Sep 23, 2004 5:13 pm
Location: Pistoia

Re: Problema sovraesposizione

Post by visualtricks »

Per quanto riguarda la decadenza, non è un bug, semplicemente quando cambi il tipo di luce in Area, che ha di default la decadenza, quando rimetti su Spot la decadenza resta attivata. Per quanto riguarda l'unità di misura chiaramente quando passi da una all'altra ti dà l'equivalente nella nuova misura...
Image
๏_www.visualtricks.it_๏ .:: COMPUTER SAYS NO ::.
  • Advertising
Post Reply