[chiavetta usb] Non ce la posso fare :D

Forum per: Modellazione, Texturing, Animazione, Composting e tutto quello che riguarda il normale utilizzo di Cinema4D.

Moderatori: Arkimed, natas, visualtricks, cappellaiomatto

  • Advertising
Igor81
Messaggi: 218
Iscritto il: lun feb 22, 2010 2:18 pm
Località: Como (prov.)

Re: [chiavetta usb] Non ce la posso fare :D

Messaggio da Igor81 »

Rieccomi :)

Allego i 2 wire + progetto in caso vorreste dare un occhio

Con 3 poligoni, riesco a tirar fuori più problemi io, che non la pixar con la modellazione di toy story 3 :D

EDIT: quei due poligoni neri sono cmq quadrangoli, ho spostato i vertici per evitare di fargli fare quel difetto..cmq non ha risolto il problema di base :D
Allegati
Chiave.rar
(13.04 KiB) Scaricato 67 volte
Questa è la parte dove si presenta il "gonfiore"
Questa è la parte dove si presenta il "gonfiore"
top.JPG
Igor81
Messaggi: 218
Iscritto il: lun feb 22, 2010 2:18 pm
Località: Como (prov.)

Re: [chiavetta usb] Non ce la posso fare :D

Messaggio da Igor81 »

Ho risolto..mi mancava uno stupido taglio alla base...

Tornerò presto, cmq.. :D
Igor81
Messaggi: 218
Iscritto il: lun feb 22, 2010 2:18 pm
Località: Como (prov.)

Re: [chiavetta usb] Non ce la posso fare :D

Messaggio da Igor81 »

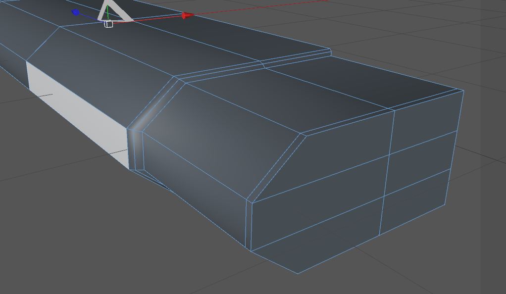
Appunto, eccomi...allllora..per irrigidire i bordi di questi fori e scanalature, ho fatto dei tagli molto ravvicinati...ma siccome mi taglia lungo tutta la mesh, mi ha rovinato pure il foro sulla coda...in questi casi come si procede? Devo fare dei taglietti solo nella zona interessata?
Allegati
tagli.JPG
Avatar utente
ste090
Messaggi: 1013
Iscritto il: mar lug 04, 2006 1:00 pm
Località: Torino

Re: [chiavetta usb] Non ce la posso fare :D

Messaggio da ste090 »

teoricamente si, il problema è che in questo modo o crei delle triangolazioni o non "chiudi" il taglio... devi valutare tu cosa ti conviene a seconda di ciò che stai modellando! :D
Igor81
Messaggi: 218
Iscritto il: lun feb 22, 2010 2:18 pm
Località: Como (prov.)

Re: [chiavetta usb] Non ce la posso fare :D

Messaggio da Igor81 »

Mhh..e anche in pratica? :D O ci sono sistemi alternativi?
Avatar utente
TheTruster
Messaggi: 535
Iscritto il: sab mag 17, 2008 8:56 pm
Località: Messina

Re: [chiavetta usb] Non ce la posso fare :D

Messaggio da TheTruster »

Ti conviene mostrare sempre la mesh senza hypernurbs, altrimenti ci si capisce poco della topologia e ti si possono dare suggerimenti solo "in teoria" ;)

TheTruster
Immagine
Sono un genio. Incompreso... talmente incompreso che stento a comprendermi io stesso.
Igor81
Messaggi: 218
Iscritto il: lun feb 22, 2010 2:18 pm
Località: Como (prov.)

Re: [chiavetta usb] Non ce la posso fare :D

Messaggio da Igor81 »

Rieccomi. Sono al 200millesimo tentativo, continuo a rifarla da zero ogni volta perchè non mi garba...

Ho fatto un tutorial al contrario..nel senso che ho fatto gli screen di ogni passaggio, ma chiedo a voi se è giusto o meno :D

Ecco qui le immagini in sequenza.

sono sulla strada giusta o completamente fuori? Il triangolazzo come lo elimino?

Grazie!

edit: sono in ordine inverso le foto..l'ultima è il punto di partenza (ma va? :D )
Allegati
Arrivo qui e mi trovo questo triangolazzo grrrr
Arrivo qui e mi trovo questo triangolazzo grrrr
Sposto punti e cancello poligoni centrali per dare la curvatura
Sposto punti e cancello poligoni centrali per dare la curvatura
Estrusioni interne per avere un po' di poligoni
Estrusioni interne per avere un po' di poligoni
Un po' di estrusioni per tirar fuori la coda
Un po' di estrusioni per tirar fuori la coda
Sposto/cancello delle cosine e faccio simmetria
Sposto/cancello delle cosine e faccio simmetria
2.JPG (24.67 KiB) Visto 1129 volte
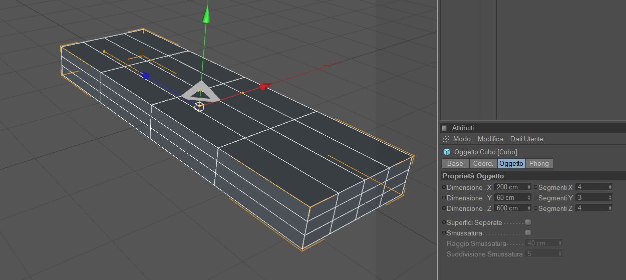
Va bè, creo il cubotto suddiviso più o meno a casaccio
Va bè, creo il cubotto suddiviso più o meno a casaccio
Avatar utente
TheTruster
Messaggi: 535
Iscritto il: sab mag 17, 2008 8:56 pm
Località: Messina

Re: [chiavetta usb] Non ce la posso fare :D

Messaggio da TheTruster »

Finora la strada sembra quella giusta ;)
Igor81 ha scritto:Il triangolazzo come lo elimino?
Con un paio di tagli dovresti riuscirci :)
6_cuts.JPG
Il triangolo diventa quadrangolo e nello stesso tempo guadagni qualche poligono per fare il cerchio del buco un po' più dettagliato.

TheTruster
Immagine
Sono un genio. Incompreso... talmente incompreso che stento a comprendermi io stesso.
Igor81
Messaggi: 218
Iscritto il: lun feb 22, 2010 2:18 pm
Località: Como (prov.)

Re: [chiavetta usb] Non ce la posso fare :D

Messaggio da Igor81 »

Ah, quindi anche se è un quadrangolo così "estremo" non crea problemi? Pensavo fosse meglio evitare anche questi...buono a sapersi, grazie :D
Avatar utente
elisa
Site Admin
Messaggi: 1309
Iscritto il: lun set 20, 2004 4:58 pm
Località: Verona

Re: [chiavetta usb] Non ce la posso fare :D

Messaggio da elisa »

Se puoi ovviamente evita i triangoli ma un poligono quadrato , anche se un Po deformato in linea di massima non da problemi ammenoche i suoi 4 punti non siano esageratamente distorti tra loro , in ogni caso appena attivi l'hyper vedi subito se va bene o si formano ombre strane

Dai che ce la fai
_____
AMMINISTRATRICE C4DZONE

MAXON Authorized Training Center - Corsi certificati Maxon
http://www.corsicinema4d.com/course/
http://www.zuccherodikanna.com
  • Advertising
Rispondi