Esterno_Fisico_ problemi!
Moderatori: Arkimed, natas, visualtricks, cappellaiomatto
-
- Advertising
Re: Esterno_Fisico_ problemi!
potresti dire che cos'e il " lwf"...
grazie
Re: Esterno_Fisico_ problemi!
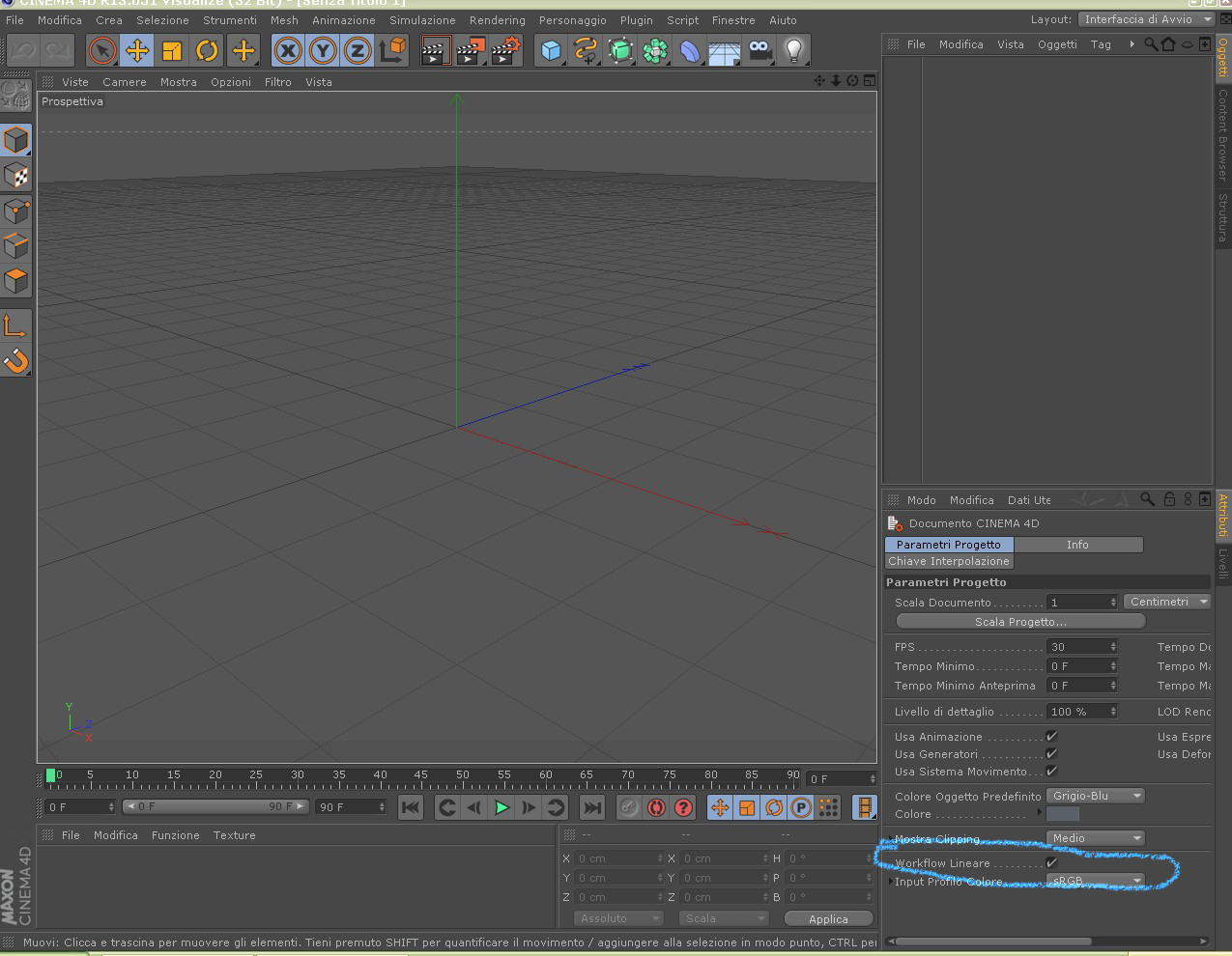
ti allego la schermatagiobbe ha scritto:ciao arcnello,
potresti dire che cos'e il " lwf"...
grazie
quando si importa da allplan è disattivato, mi ero dimenticato di attivarlo!
ciao_________
Re: Esterno_Fisico_ problemi!
Re: Esterno_Fisico_ problemi!
capisco che ripartendo da zero con le luci si rimette a posto il tutto... ma quali sono i vantaggi di questo "parametro"?
grazie... se potete...
Re: Esterno_Fisico_ problemi!
Re: Esterno_Fisico_ problemi!
devo iniziare con questa "novità"
grazie...
Re: Esterno_Fisico_ problemi!
Re: Esterno_Fisico_ problemi!
il problema dell'illuminazione sulle parti in ombra è stato risolto come ho detto, ora avrei un'altra domanda:
non so in quanti abbiano già sbattuto la testa col fisico in un esterno col progressivo
attualmente l'immagine sta elaborando dopo una notte intera col -pass progressivo 18-, so che non si puo' generalizzare ma esiste indicativamente un numero di passaggi dopo i quali si puo' fermare l'immagine ? oppure è a discrezione totale di chi la fa ?
dopo 18 passaggi è abbastanza definita
spero di esseremi spiegato
buon lavoro
ciao___________
Re: Esterno_Fisico_ problemi!
Re: Esterno_Fisico_ problemi!
come ti avevo già accennato non ho problemi a lasciare il mac acceso di notte ad elaborare (sono ormai 5 giorni che non si ferma, dopotutto un pc è fatto per questo!)
la mia curiosità è proprio quella di sapere se esiste una fase in cui puo' essere non piu' necessario continuare a lasciarlo elaborare... lo so, questo dipende dall'esperienza.... pero' se qualcuno ci ha già sbattuto la testa sarei curioso di sapere le sue impressioni
ciao_____
-
- Advertising



FOLLOW US