R18
Moderatori: Arkimed, natas, visualtricks, cappellaiomatto
-
- Advertising
Re: R18
Se usi il metodo classico (CTRL+Trascina) o il comando estrudi ottieni quello, come tutti gli altri software.
Se usi il poligon pen, in modalità punti, ottieni una specie di "push" di sketchup.
Re: R18
No, a me, non funziona... Ma dopo che hai tagliato, che usi? Estrudi? O semplicemente 'sposta'?FofoC4D ha scritto:Riguardo all estrusione avevo capito bene.
Se usi il metodo classico (CTRL+Trascina) o il comando estrudi ottieni quello, come tutti gli altri software.
Se usi il poligon pen, in modalità punti, ottieni una specie di "push" di sketchup.
A me - su Mac - con qualsiasi combinazione di tasti, mi ritorna lo stesso risultato di prima...
L.
Re: R18
Contando che ci sono 3 modalità (punti, lati e poligoni) e 3 combinazioni click, CTRL+Click, CTRL+SHIFT+Click hai 9 comandi in 1.
Guardati il video che dovrebbe spiegarle tutte, comprese le opzioni degli attributi.
https://vimeo.com/103022228
Re: R18
toscano ha scritto:Credo di aver risolto. Ma devi mettere il tuo oggetto 'dentro' la guida...
Grazie george_p
L.
Ah, Ottimo!
intanto avevo preparato questo nel frattempo, le guide non le ho mai usate ma penso che ci sarà molto da studiare ancora :D
grazie anche a te quindi L.
Ecco uno shot di ciò che ho fatto:
Re: R18
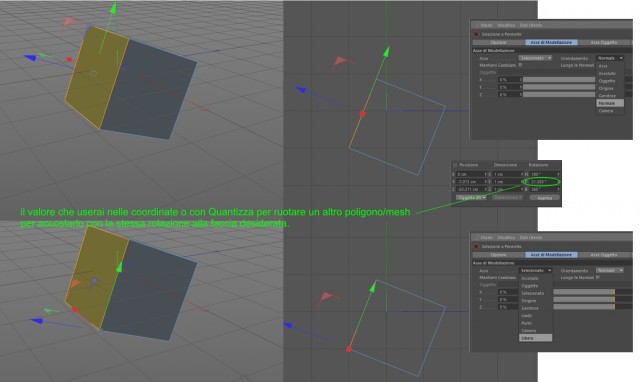
Usa CTRL o (CMD per mac credo) per eliminarli cliccando sopra ogni edge punto o poligono, a seconda dell'ordine in cui li elimini puoi cancellare anche le facce che ti occorrono se sono sovrapposti ad esse.toscano ha scritto:Chiarimenti grafici.
L'operazione 'push'
Cmq ottimo, abbiamo risolto due problemi su due in un unico thread
-
- Advertising



FOLLOW US