BMW Serie 3 E90

Forum per: Modellazione, Texturing, Animazione, Composting e tutto quello che riguarda il normale utilizzo di Cinema4D.

Moderatori: Arkimed, natas, visualtricks, cappellaiomatto

  • Advertising
Avatar utente
ste090
Messaggi: 1013
Iscritto il: mar lug 04, 2006 1:00 pm
Località: Torino

Re: BMW Serie 3 E90

Messaggio da ste090 »

...modellando...
Allegati
22_BMW Serie 3 E90.jpg
Avatar utente
gabriele__82
Messaggi: 3112
Iscritto il: mer ott 28, 2009 9:04 am
Località: Treviglio

Re: BMW Serie 3 E90

Messaggio da gabriele__82 »

:-o :-o :-o :-o :shock: :shock: :shock:

:55 :55 :55 :55 :55 :55 :55 :55 :55
Avatar utente
pierluigi
Messaggi: 2645
Iscritto il: ven dic 05, 2008 2:41 pm

Re: BMW Serie 3 E90

Messaggio da pierluigi »

gabriele__82 ha scritto::-o :-o :-o :-o :shock: :shock: :shock:

:55 :55 :55 :55 :55 :55 :55 :55 :55
meraviglia :)
aranb
Messaggi: 87
Iscritto il: ven ago 28, 2009 9:50 pm

Re: BMW Serie 3 E90

Messaggio da aranb »

:shock: :shock: compimenti!!!
Avatar utente
ste090
Messaggi: 1013
Iscritto il: mar lug 04, 2006 1:00 pm
Località: Torino

Re: BMW Serie 3 E90

Messaggio da ste090 »

ho iniziato a modellare gli interni...
Allegati
23_BMW Serie 3 E90.jpg
Avatar utente
aetan
Messaggi: 1039
Iscritto il: mar dic 14, 2010 12:23 am
Località: Lyon (France)

Re: BMW Serie 3 E90

Messaggio da aetan »

Ciao e complimenti. Quelle barre sono i controller di xpresso.
In effetti, per farle comparire basta inserire nella barra xpresso la voce (mostra nell' hud).
Ma sei interessato a sapere come si fa a creare le barre o come si fa ad inserirle nell' area di lavoro?
AETAN
Avatar utente
ste090
Messaggi: 1013
Iscritto il: mar lug 04, 2006 1:00 pm
Località: Torino

Re: BMW Serie 3 E90

Messaggio da ste090 »

Ciao aetan, mi sono scordato di scriverlo! bastava cercare il tutorial (tra l'altro proprio su questo sito!) ahah grazie mille lo stesso! però una domandina ce l'ho... come faccio a inserire una barra che mi regola l'intensità del faro? cioè aumentare e diminuire il canale Luminosity del materiale? :)
Allegati
aaaa.JPG
Avatar utente
gabriele__82
Messaggi: 3112
Iscritto il: mer ott 28, 2009 9:04 am
Località: Treviglio

Re: BMW Serie 3 E90

Messaggio da gabriele__82 »

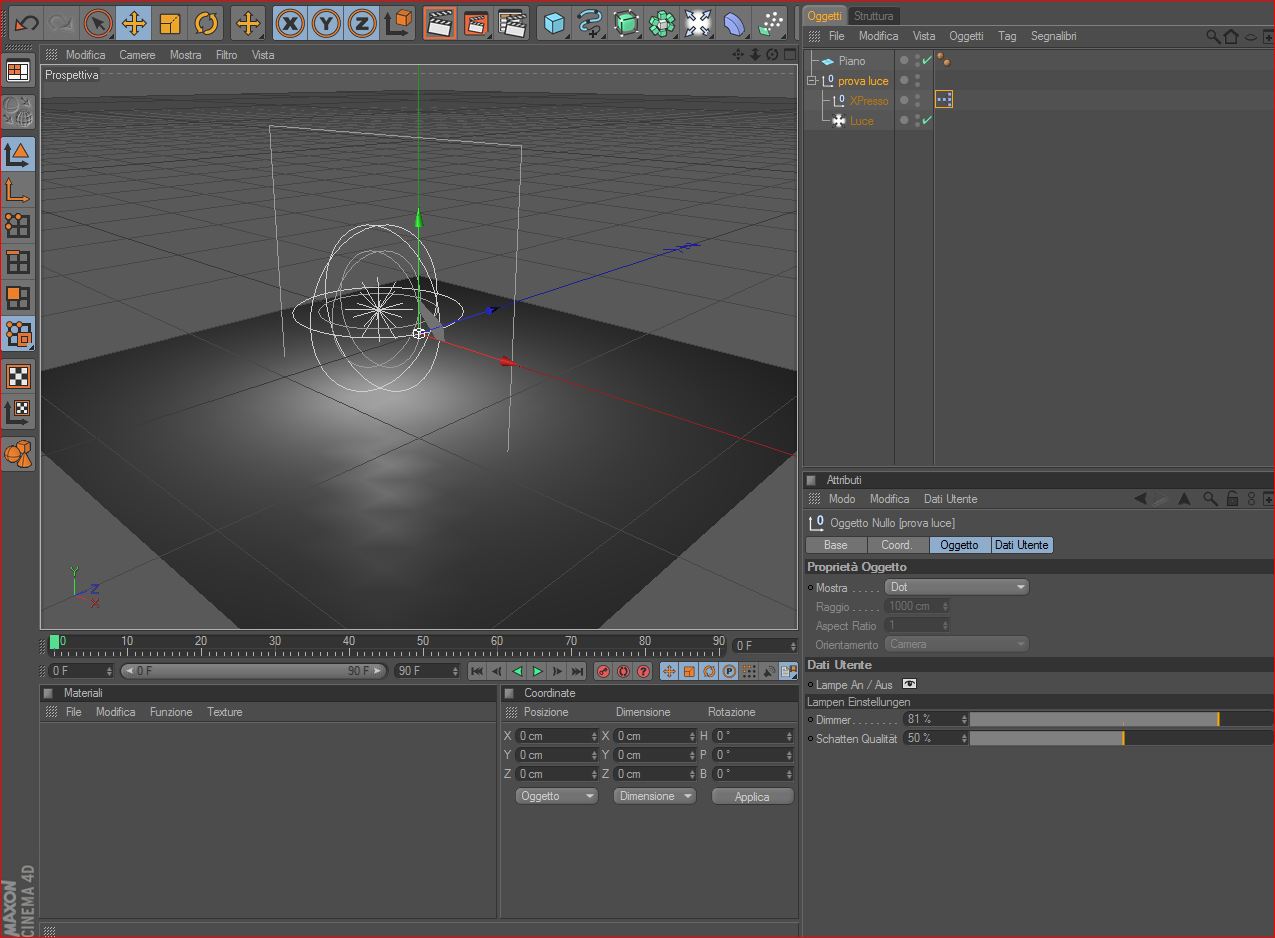
ciao ste, io non so come si fà, però nei preset di cinema ci sono una serie di lampade con impostato questo giochetto, te ne allego una d'esempio.

ciao ciao
Allegati
Cattura_160511_04.JPG
prova luce.zip
(8.33 KiB) Scaricato 101 volte
Avatar utente
ste090
Messaggi: 1013
Iscritto il: mar lug 04, 2006 1:00 pm
Località: Torino

Re: BMW Serie 3 E90

Messaggio da ste090 »

grazie mille Gabriele! purtroppo io non ho usato luci, ma la luminanza, comunque provo a studiarmi come è stato usato XPresso in quel caso! magari è lo stesso procedimento o per lo meno simile! :roll:
Avatar utente
aetan
Messaggi: 1039
Iscritto il: mar dic 14, 2010 12:23 am
Località: Lyon (France)

Re: BMW Serie 3 E90

Messaggio da aetan »

allora, come puoi vedere nelle auto vere, non si passa mai gradualmente da una intensità all' altra. Il passaggio deve essere a salti.
Per capire come fare ti consiglio di scaricare nell' area download l' audi xpresso e vedi come è stato fatto li la gestione di tutta la macchian. Finestrini compresi.
AETAN
  • Advertising
Rispondi