tavolo bar

Forum per: Modellazione, Texturing, Animazione, Composting e tutto quello che riguarda il normale utilizzo di Cinema4D.

Moderatori: Arkimed, natas, visualtricks, cappellaiomatto

  • Advertising
renderix
Messaggi: 80
Iscritto il: ven mag 18, 2012 8:39 pm

Re: tavolo bar

Messaggio da renderix »

alessandro maniscalco...ti ringrazio per avermi aggiunto su fb...ho seguito il tuo corso..ma adesso mi trovo in difficoltà non riesco a risolvere la modellazione di questo bancone...
62VAMPIRO
Messaggi: 3807
Iscritto il: lun mar 14, 2005 6:46 pm

Re: tavolo bar

Messaggio da 62VAMPIRO »

ma se qualcuno mi illustra un procedimento gli sarei grato.
Buona questa! :) :) :) . In un mio precedente post non te ne ho forse indicato uno? Se poi non ti riesce, beh.....devi solo provare e riprovare poichè a quel punto non dipende più da chi un procedimento te lo ha dato :) :) :) .
Questa è uan prova veloce che ho fatto usando una ExtrudeNURBS non una LoftNURBS (ovviamente una prova fatta in 1 minuto e prendendo come "disegno", come pianta, una forma qualsiasi e quindi non esattamente uguale al profilo del tuo bancone bar).
Cmq se vuoi insistere con una LoftNURBS, ok: buona fortuna, sopprattutto buona fortuna che nell'altro Forum qualcuno ti risponda..........
Allegati
bancone.jpg
renderix
Messaggi: 80
Iscritto il: ven mag 18, 2012 8:39 pm

Re: tavolo bar

Messaggio da renderix »

sei stato chiaro nella tua esposizione ma posso chiederti come è stato realizzato questo bancone? se mi dai la tua mail ti mando il file .c4d perchè non posso inviartelo qui sul forum...
62VAMPIRO
Messaggi: 3807
Iscritto il: lun mar 14, 2005 6:46 pm

Re: tavolo bar

Messaggio da 62VAMPIRO »

come è stato realizzato questo bancone?
Ti ho già risposto in un'altro mio post: perchè continui a chiederlo? Credo che la mia risposta sia stata chiara ed è pure indicato nell'Object Manager (lo hai guardato?). Una ExtrudeNURBS per il bancone una ExtrudeNURBS resa poligonale: più chiaro di così, ed è la terza volta che lo scrivo :) :) :) :shock: :shock: :shock:
renderix
Messaggi: 80
Iscritto il: ven mag 18, 2012 8:39 pm

Re: tavolo bar

Messaggio da renderix »

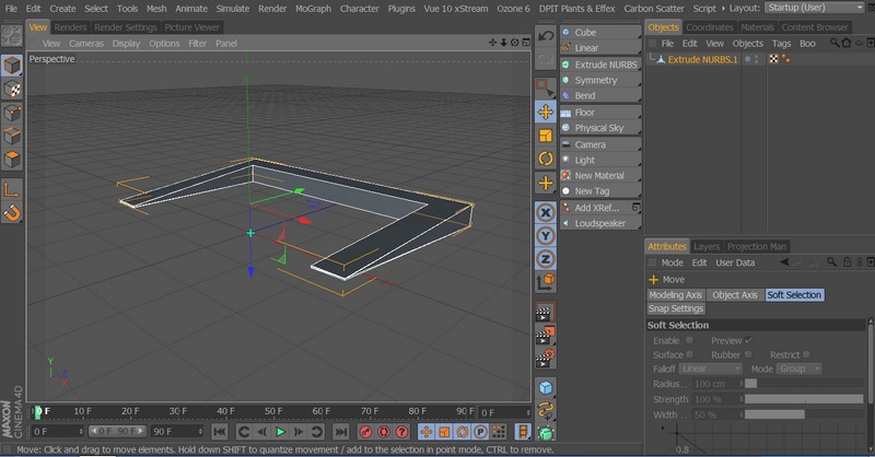
per chiarezza...gradirei non essere offeso please..ho guardato le gerarchie e mi sembra di notare quanto vedi nell'immagine...il bancone (la parte più complessa non credo sia stata fatta con extrudenurbs e basta ma con qualcos'altro)
Allegati
Schermata 07-2456119 alle 12.57.25.jpg
FofoC4D
Messaggi: 1676
Iscritto il: mar ott 11, 2011 6:23 pm

Re: tavolo bar

Messaggio da FofoC4D »

Offeso da chi? Non mi pare che qualcuno ti abbia offeso, se sei di "coccio" non prendertela con gli altri. Ti ricordo che la domanda era precisa: come sono stati fatti questi oggetti? Visto che secondo te il metodo di vampiro non è quello giusto, spiegami la differenza tra i 2 oggetti in lista (bancone e banco) nella tua immagine e i miei (con spline a caso) secondo le info di vampiro.... sono proprio curioso.
Con questa siamo a 4 volte!
Avatar utente
cesgimami
Messaggi: 2962
Iscritto il: sab mag 17, 2008 2:56 pm
Località: Cattolica rn

Re: tavolo bar

Messaggio da cesgimami »

anche nell'altro forum ti hanno spiegato le stesse cose,nessuno ti ha offeso,anzi conoscendo vampiro è stato sin troppo paziente :lol: :lol: :lol: :lol: Ora anche fofo ti ha spiegato come farlo :shock:
Tutti i rendering postati sono realizzati dallo studio 3DMOOD di cesgimami & walkin

Quando scrivi qualcosa con una penna, pensi alle parole, non alla penna. Quando crei qualcosa con un Mac, pensi al tuo progetto, non al Mac. Diventa invisibile e stimola la creatività.

Anche se la porta è la stessa, non tutti quelli che vi si affacciano vedono le stesse cose: la veduta dipende dallo sguardo.

Immagine nuovo sito web

facebook 3dmood
renderix
Messaggi: 80
Iscritto il: ven mag 18, 2012 8:39 pm

Re: tavolo bar

Messaggio da renderix »

vi ringrazio tante per l'aiuto davvero prezioso, grazie a vampiro per l'aiuto datomi e a tutti gli altri grazie mille ragazzi...
  • Advertising
Rispondi