WIP Nissan 350Z

Forum per: Modellazione, Texturing, Animazione, Composting e tutto quello che riguarda il normale utilizzo di Cinema4D.

Moderatori: Arkimed, natas, visualtricks, cappellaiomatto

  • Advertising
Avatar utente
ste090
Messaggi: 1013
Iscritto il: mar lug 04, 2006 1:00 pm
Località: Torino

Re: WIP Nissan 350Z

Messaggio da ste090 »

Questi gli errori maggiori... evita le triangolazioni 8-)
Allegati
Untitled-2.jpg
bebbbo
Messaggi: 41
Iscritto il: mer nov 16, 2005 11:41 am

Re: WIP Nissan 350Z

Messaggio da bebbbo »

Che intendi per triangolazioni?

Sono tutti poligoni a 4 lati, se ti riferisci a questo non ci sono poligoni a 3 lati
bebbbo
Messaggi: 41
Iscritto il: mer nov 16, 2005 11:41 am

Re: WIP Nissan 350Z

Messaggio da bebbbo »

Stasera sono andato ancora avanti, ora vi posto un render banale di prova senza materiali e domani vi metto i wire
Allegati
nissan.jpg
bebbbo
Messaggi: 41
Iscritto il: mer nov 16, 2005 11:41 am

Re: WIP Nissan 350Z

Messaggio da bebbbo »

Nel rendering precedente mi sono reso conto che non avevo attivato la hypernurbs sul cofano e sul paraurti anteriore...infatti sono un pò spigolosi :roll:

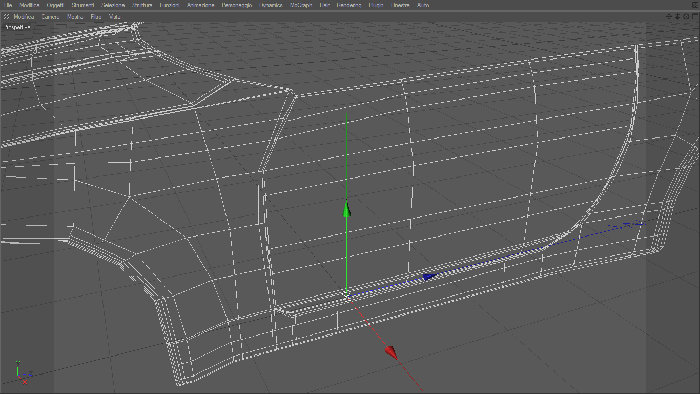
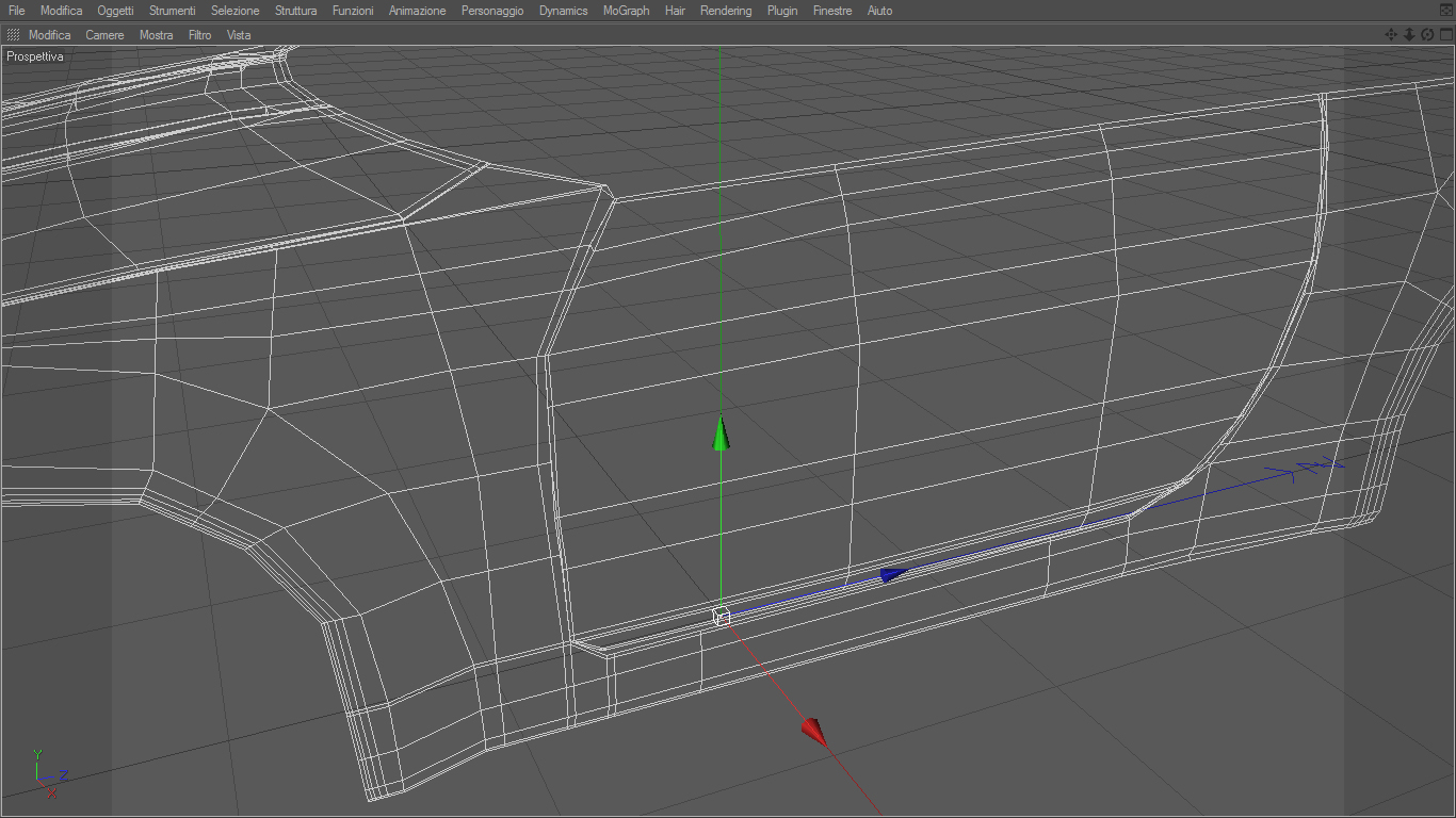
Cmq ecco i wire in alta definizione della portiera e del passaruota posteriore
Allegati
back wire.jpg
left wire.jpg
Avatar utente
ste090
Messaggi: 1013
Iscritto il: mar lug 04, 2006 1:00 pm
Località: Torino

Re: WIP Nissan 350Z

Messaggio da ste090 »

sembra buono posta anche un render normale con l'hyper nurbs attivo
bebbbo
Messaggi: 41
Iscritto il: mer nov 16, 2005 11:41 am

Re: WIP Nissan 350Z

Messaggio da bebbbo »

Ecco il render con tutto attivo
Allegati
nissan.jpg
Avatar utente
ste090
Messaggi: 1013
Iscritto il: mar lug 04, 2006 1:00 pm
Località: Torino

Re: WIP Nissan 350Z

Messaggio da ste090 »

come primo modello non è male, stai solo attento alla portiera che sembra rientrare e alcuni spigoli sono troppo arrotondati 8-)
bebbbo
Messaggi: 41
Iscritto il: mer nov 16, 2005 11:41 am

Re: WIP Nissan 350Z

Messaggio da bebbbo »

Il lavoro continua, ho modellato la bozza del tetto, ora inizio a definirlo meglio e renderlo più preciso.

Alla fine dovete darmi una mano a fare un render con i fiocchi altrimenti ci rimango troppo male :(
Allegati
nissan.jpg
bebbbo
Messaggi: 41
Iscritto il: mer nov 16, 2005 11:41 am

Re: WIP Nissan 350Z

Messaggio da bebbbo »

Ho un problema, il tutorial mi dice di usare selezionare tutti i lati esterni della portiera e poi fare "extrude edge" (su maya) ed estrudere verso l'interno della macchina per dargli tridimensionalità.
Stessa cosa per il passaruota posteriore e anteriore.

Vi posto una foto per farvi capire cosa devo fare.

Solo che su cinema 4d non trovo un extrude edge ma trovo solo estrudi o estrudi internamente e poi con il comando estrudi non riesco a fare quello che si vede nel tutorial
Bisognerebbe estrudere verso l'interno della macchina, praticamente perpendicolarmente all'asse Y ma a me estrude non in modo universale rispetto agli assi ma estrude rispetto ai singoli punti dell'oggetto.

Infatti nel tutorial dice cosi: "Cliccate su extrude edge. Cambiate il manipolatore a quello universale cliccando in cima alla 4° freccia", ma come vi dicevo si riferisce a Maya

Non sò se mi sono spiegato
Allegati
estrudi.jpg
estrudi.jpg (141.37 KiB) Visto 1596 volte
Avatar utente
nemesi
Messaggi: 525
Iscritto il: lun mar 28, 2005 4:22 am
Località: ascoli piceno

Re: WIP Nissan 350Z

Messaggio da nemesi »

bebbo vai in modalita' lati e prova ad estrudere i lati selezionati
Estrudi da questo corpo!
  • Advertising
Rispondi