primo rendering esterno...cosa mi dite?
Moderatori: Arkimed, natas, visualtricks, cappellaiomatto
-
- Advertising
Re: primo rendering esterno...cosa mi dite?
Re: primo rendering esterno...cosa mi dite?
prendi queste due scene, la prima è quella originale senza nulla ma con il file rifatto in modo che non ti dia problemi di compatibilita
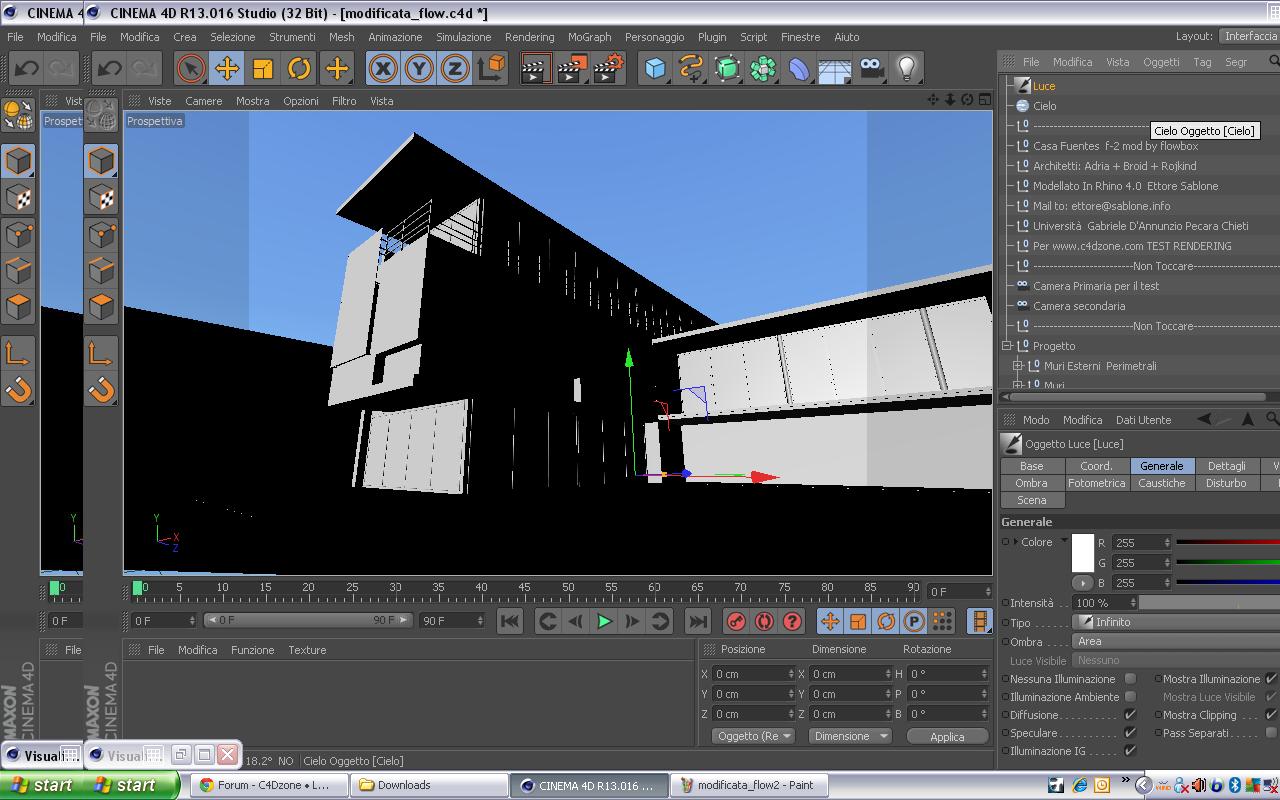
la seconda ho aggiunto un cielo con un colore gradiente, cambiandogli la saturazione del colore nel parametro illuminazione per non sporcarte troppo di azurro, ho inserito una luce infinita ombre area, parametri IG bassi, anti aliasing geometria... tutto proprio di base al massimo.. si fa in 20 secondi
ora prova tu con la prima scena...
ciao
fabrik
http://www.infolasgaleras.com
________
http://www.websolutionsdf.com
______________________________
Re: primo rendering esterno...cosa mi dite?
Re: primo rendering esterno...cosa mi dite?
Re: primo rendering esterno...cosa mi dite?
il mio file l'ho messo appunto per farti capire quali sono le impostazioni standard da usare per illuminare un'esterno
con le mie impostazioni hai una corretta illuminazione, chiaramente i parametri vanno alzati per il render finale... si puo abbassare o alzare un po il sole e di conseguenza cambiargli il colore per rispettare la realta...
il cielo fisico io non lo uso mai e se fosse per me potrebbero anche toglierlo dal programma
altre illuminazioni sono possibilissime... gli utenti esperti utilizzano metodi non convenzionali che gli permettono di avere il risultato voluto...
la saturazione colore sta nel parametro di illuminazione del materiale che si da al cielo...
ciao
fabrik
http://www.infolasgaleras.com
________
http://www.websolutionsdf.com
______________________________
Re: primo rendering esterno...cosa mi dite?
Re: primo rendering esterno...cosa mi dite?
Re: primo rendering esterno...cosa mi dite?
Re: primo rendering esterno...cosa mi dite?
Re: primo rendering esterno...cosa mi dite?
ora gioca un po con i parametri e fatti un po di esperienza...
se vedi che si scombina tutto ricarichi la scena iniziale e ricominci da capo
ciao
fabrik
http://www.infolasgaleras.com
________
http://www.websolutionsdf.com
______________________________
-
- Advertising



FOLLOW US