Pagina 1 di 2
hide polygones to paint others (c4d v:20)
Inviato: mer set 15, 2021 9:49 pm
da mauovernet
hello I am using cinema 4D version 20. and
bodypaint to be more specific, and using paint brushes.
but if I have a polygon in the middle and I disappear it (hide)
Likewise, he always paints the polygon he hid for me, and not the one I want to paint behind it.
How can I tell the cinema that I need to paint the polygon behind and not the hidden one.
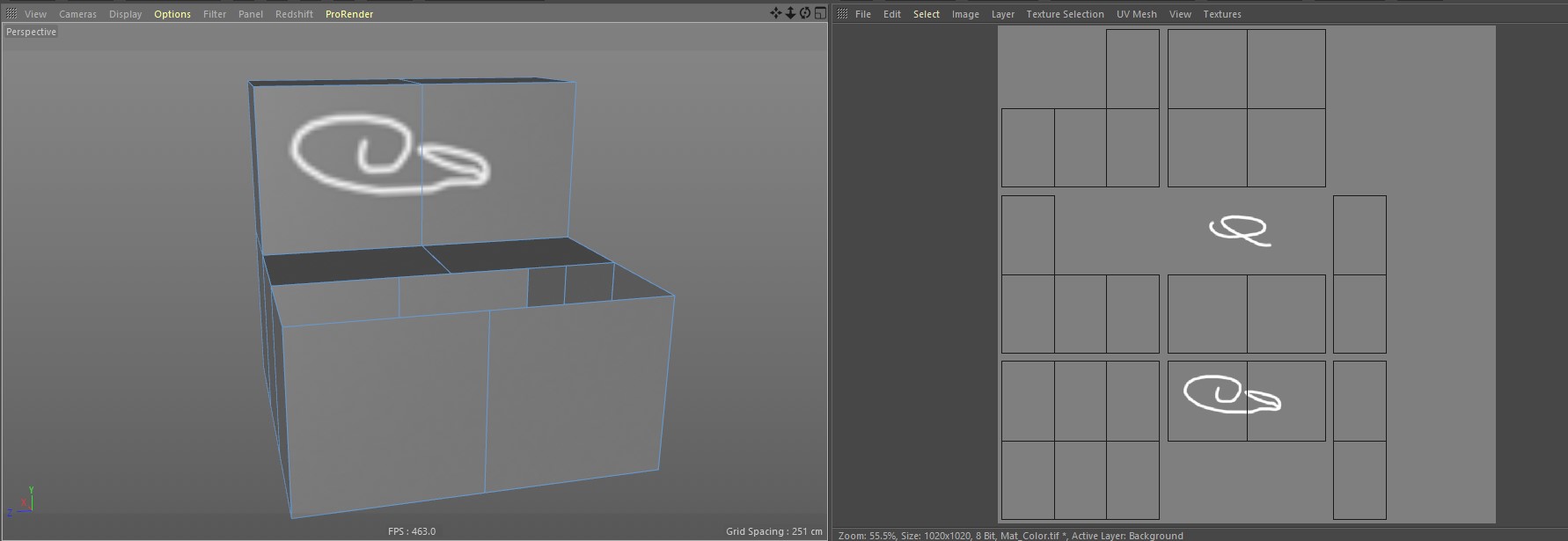
in the attached photo, I need to paint the polygon in green
and no, the red polygons.
Thank you
thousand blessings.
.
Re: hide polygones to paint others (c4d v:20)
Inviato: gio set 16, 2021 8:59 am
da masterzone
Seems that hidden polygons aren't hidden as well...maybe a limitation of the command hide polygon system
Re: hide polygones to paint others (c4d v:20)
Inviato: ven set 17, 2021 6:07 pm
da mauovernet
Hi ...thanks for helping ..
this a video with my problem
reallyneed help on this ..... because i need to paint UNHIDE POLIGONS
not hidden polygos , please help
i am using cincema 4D v20
here is my youtube video please help
.
https://www.youtube.com/watch?v=ZKfIsYaBgvw
.
https://www.youtube.com/watch?v=ZKfIsYaBgvw
Re: hide polygones to paint others (c4d v:20)
Inviato: mar set 21, 2021 6:55 am
da mauovernet
please any help ?
or comment ?
always welcome
Re: hide polygones to paint others (c4d v:20)
Inviato: gio set 23, 2021 4:33 pm
da mauovernet
ani help please ....
here again the short video explain all my problem
please need help on this please...
.
https://www.youtube.com/watch?v=ZKfIsYaBgvw
Re: hide polygones to paint others (c4d v:20)
Inviato: gio set 23, 2021 5:07 pm
da masterzone
As said, Cinema4D doesn't have any chance to paint on unhidden poly...
I'm sorry...
Re: hide polygones to paint others (c4d v:20)
Inviato: gio dic 16, 2021 2:12 am
da abe3d
Hide polygons from select menu (hide selected).
attention not the UV polygons but the real polygons ...

- A.jpg (86.2 KiB) Visto 6719 volte

- B.jpg (125.24 KiB) Visto 6719 volte

- C.jpg (77.49 KiB) Visto 6719 volte
Re: hide polygones to paint others (c4d v:20)
Inviato: gio dic 16, 2021 6:49 pm
da mauovernet
thansk letme try this ... thanks a lot so much
Re: hide polygones to paint others (c4d v:20)
Inviato: gio dic 16, 2021 11:17 pm
da mauovernet
so sorry not working but i still need help please ....
i give you here a short video on youtubbe i mad for you
has sound and exlain like you toldme above but not working.
pleae help.
.
here the video:
https://www.youtube.com/watch?v=InWfF71oBGw
.
Re: hide polygones to paint others (c4d v:20)
Inviato: ven dic 17, 2021 12:33 pm
da abe3d
Ok now everything is clearer.
Disable the projection painting tool, because it works on the camera projection. If you use the project on hidden polygons option (in the Tools menu) this allows you to paint the hidden surfaces but, it also paints the back faces
Edit: "because it works on the UV projection."