luci area

Forum per: Modellazione, Texturing, Animazione, Composting e tutto quello che riguarda il normale utilizzo di Cinema4D.

Moderators: Arkimed, natas, visualtricks, cappellaiomatto

Post Reply
  • Advertising
User avatar
SINK69
Posts: 356
Joined: Sun Feb 01, 2009 1:49 pm
Location: Milan

luci area

Post by SINK69 »

ciao ragazzi,
ho un nuovo progetto 3d da renderizzare ecc ecc :D
ho una parete curva vetrata, a sud, alta 6 metri, come la illumino per una vista interna?
con la luce area riesco a farla aderire alla vetrata curva? se si come? :roll:
oppure voi come fareste?
grazie a tutti
hai gia dato un occhio qui??? ---> http://www.betarender.com/
User avatar
gabriele__82
Posts: 3112
Joined: Wed Oct 28, 2009 9:04 am
Location: Treviglio

Re: luci area

Post by gabriele__82 »

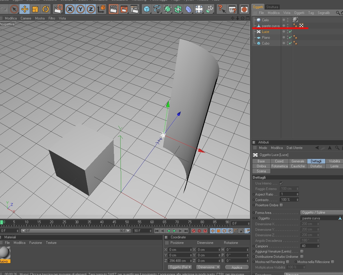
ciao ragazzo, allora puoi usare la luce area in funzione oggetto.
ti allego due screen per farti capire meglio.

ho creato un'ipotetica parete curva e nei dettagli della luce area, dove puoi scegliere la forma metti oggetto/spline.

ciao ciao
Attachments
luce area-parete.jpg
luce area-oggetto.JPG
User avatar
SINK69
Posts: 356
Joined: Sun Feb 01, 2009 1:49 pm
Location: Milan

Re: luci area

Post by SINK69 »

ciao capitano! :D
ok grazie mille! poi appena riesco posto il risultato provvisorio! domani tiro il collo al mio pc :)
hai gia dato un occhio qui??? ---> http://www.betarender.com/
User avatar
gabriele__82
Posts: 3112
Joined: Wed Oct 28, 2009 9:04 am
Location: Treviglio

Re: luci area

Post by gabriele__82 »

:lol: :lol: :lol: :lol:

capitano? di quale squadra? mi sono perso. :)
ah del milan dici, si un tempo dovevo esserlo, poi ho dovuto scegliere, c4d o il milan.... bhè la risposta la sai. :lol:

dai se ti funziona sono contento.

ciao ciao
  • Advertising
Post Reply