problematiche e suggerimenti per creare ambienti 3d

Forum per: Modellazione, Texturing, Animazione, Composting e tutto quello che riguarda il normale utilizzo di Cinema4D.

Moderators: Arkimed, natas, visualtricks, cappellaiomatto

Post Reply
  • Advertising
User avatar
GionniFara
Posts: 748
Joined: Sun Feb 06, 2011 9:48 pm

Re: problematiche e suggerimenti per creare ambienti 3d

Post by GionniFara »

TheTruster wrote:Ti stai inutilmente complicando la vita...

L'utilizzo delle spline, se da un lato ti aiuta a gestire correttamente una curva, dall'altro, soprattutto se utilizzi il sistema che ho visto per realizzare l'arco, non ti darà mai una coerenza di poligoni. A maggior ragione se continui ad utilizzare curve di tipo bézier.

Poi continuo a dirti che la mesh deve avere meno poligoni possibile al fine di facilitare l'unwrap per la stesura dell'UVMap.

Altro punto essenziale è il fatto che una mesh dovrebbe essere meno frammentata possibile.
Nel tuo caso, stai realizzando una mesh per l'arco e una per il muro... dopo cosa farai, ne realizzerai altrettante per tutte le porte e le finestre da inserire? sarebbe ingestibile.

Sarebbe meglio lavorare su un unico solido (almeno finchè si rimane nell'ambito dell'edificio) cercando di comporre l'oggetto utilizzando i poligoni a disposizione.

Non ti ho allegato la mia scena perchè tu potessi utilizzarla in luogo della tua, ma solo per mostrarti come ritengo meglio procedere nella modellazione di un ambiente del genere (senza ovviamente arrogarmi il diritto di essere il depositario del sapere).

Ovviamente, quanto sopra, tenuto conto che si tratta di un videogame, perchè diversamente puoi procedere come meglio credi.

TheTruster
quindi devo fare l arco e le finestre con il coltello ?
taglio segmenti qua e la..e ottengo quello che voglio ?
per l arcata devo regolarmi tramite blueprints ?

cioè come hai fatto a fare quell arco ?
Cpu Intel core I7 2600 K 4.5Ghz - Nvidia GTX 760 2GB - Mob Asus P8z68 - x2 western digital 500 gb -ram 8 giga corsair 1600 mhz - case :cooler master cm690 II advanced - alimentatore cooler master 600W silent pro - lcd philips 27'' 273e3sb
User avatar
renxo
Posts: 2256
Joined: Mon May 19, 2008 10:47 am

Re: problematiche e suggerimenti per creare ambienti 3d

Post by renxo »

scusate l'OffTopic , ma volevo sapere che software hai utilizzato per fare il video di cio che fai a schermo, potresti darmi qualche informazione?

è a pagamento oppure è free?

grazie :D
scusate ancora l'OT
User avatar
TheTruster
Posts: 535
Joined: Sat May 17, 2008 8:56 pm
Location: Messina

Re: problematiche e suggerimenti per creare ambienti 3d

Post by TheTruster »

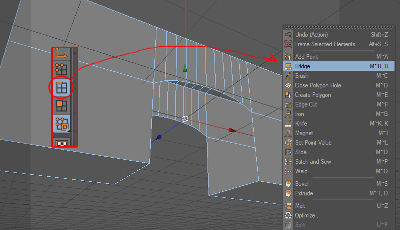
GionniFara wrote:come hai fatto a fare quell arco ?
  • Ho preso un cubo e l'ho ingrandito per ottenere le dimensioni generali del muro.
  • Con il Coltello in modalità Piano ho effettuato dei tagli verticali, così come li vedi nel progetto che ho postato.
  • Sempre con il coltello in modalità Piano, ma in orizzontale ho eseguito l'unico taglio orizzontale che vedi sulla mesh.
  • Utilizzando la Viewport frontale ho spostato i punti di intersezione tra il taglio orizzontale e quelli verticali per riprodurre la curvatura dell'arco.
  • Finita questa operazione ho cancellato tutti i poligoni sotto l'arco ripristinando quelli sotto con lo strumento ponte in modalità Lato.
Con questi semplici passi ho ottenuto la forma di base, che ho poi arricchito con una finestra e una porta, semplicemente usando estrusioni interne ed estrusioni, spostando i punti manualmente per ottenere delle dimensioni in scala con la mesh di base.

Comunque tieni conto del fatto che ognuno modella con un suo stile e seguendo un proprio workflow... il fatto che io abbia fatto così non significa che tu debba fare altrettanto. Cerca di essere creativo sfruttando gli strumenti a tua disposizione... non cercare sempre un tutorial per ogni cosa.
Impara a gestire bene gli strumenti di cinema 4d, che devono essere usati solo come "mezzo" per ottenere quello che dovresti avere già ben chiaro nella tua testa.

TheTruster
Image
Sono un genio. Incompreso... talmente incompreso che stento a comprendermi io stesso.
User avatar
GionniFara
Posts: 748
Joined: Sun Feb 06, 2011 9:48 pm

Re: problematiche e suggerimenti per creare ambienti 3d

Post by GionniFara »

TheTruster wrote:
GionniFara wrote:come hai fatto a fare quell arco ?
  • Ho preso un cubo e l'ho ingrandito per ottenere le dimensioni generali del muro.
  • Con il Coltello in modalità Piano ho effettuato dei tagli verticali, così come li vedi nel progetto che ho postato.
  • Sempre con il coltello in modalità Piano, ma in orizzontale ho eseguito l'unico taglio orizzontale che vedi sulla mesh.
  • Utilizzando la Viewport frontale ho spostato i punti di intersezione tra il taglio orizzontale e quelli verticali per riprodurre la curvatura dell'arco.
  • Finita questa operazione ho cancellato tutti i poligoni sotto l'arco ripristinando quelli sotto con lo strumento ponte in modalità Lato.
Con questi semplici passi ho ottenuto la forma di base, che ho poi arricchito con una finestra e una porta, semplicemente usando estrusioni interne ed estrusioni, spostando i punti manualmente per ottenere delle dimensioni in scala con la mesh di base.

Comunque tieni conto del fatto che ognuno modella con un suo stile e seguendo un proprio workflow... il fatto che io abbia fatto così non significa che tu debba fare altrettanto. Cerca di essere creativo sfruttando gli strumenti a tua disposizione... non cercare sempre un tutorial per ogni cosa.
Impara a gestire bene gli strumenti di cinema 4d, che devono essere usati solo come "mezzo" per ottenere quello che dovresti avere già ben chiaro nella tua testa.

TheTruster
ciao è grazie per la risposta
hai azzecato una cosa
cioè devo sempre cercare un tutrial per ogni cosa..
cioè ma perchè lo faccio ?
non capisco eppure ho imparato parecchie cose..ma ogni volta devo cercare la soluzione migliore per ogni cosa...e facico sempre domande di questo tipo .
-come si può fare al meglio dei modi questa cosa ?
-qual è la soluzione più adatta per questa cosa ?

cioè ma perchè dico io..

cmq una cosa che non capisco e come hai fatto a fare l arco..come hai fatto a dargli la curvatura...scusami e ..sarò tardo ma nn ci sto capendo niente
Cpu Intel core I7 2600 K 4.5Ghz - Nvidia GTX 760 2GB - Mob Asus P8z68 - x2 western digital 500 gb -ram 8 giga corsair 1600 mhz - case :cooler master cm690 II advanced - alimentatore cooler master 600W silent pro - lcd philips 27'' 273e3sb
User avatar
TheTruster
Posts: 535
Joined: Sat May 17, 2008 8:56 pm
Location: Messina

Re: problematiche e suggerimenti per creare ambienti 3d

Post by TheTruster »

GionniFara wrote:cioè devo sempre cercare un tutrial per ogni cosa..
cioè ma perchè lo faccio ?
Beh... se non lo sai tu...
GionniFara wrote:ogni volta devo cercare la soluzione migliore per ogni cosa...e facico sempre domande di questo tipo .
-come si può fare al meglio dei modi questa cosa ?
-qual è la soluzione più adatta per questa cosa ?
Credo sia diverso...tu cerchi "il" metodo... quando non esiste. Ci sono diverse strade per giungere allo stesso risultato e ribadisco che quella che ti consiglio non è certo l'unica! E' solo quella che *io* intraprenderei se dovessi modellare una cosa del genere.
GionniFara wrote:cmq una cosa che non capisco e come hai fatto a fare l arco..come hai fatto a dargli la curvatura...
Credevo di essere stato chiaro, visto che l'ho spiegato ben 2 volte ed hai persino una scena di esempio.
Ad ogni modo, eccoti qualche immagine.

Le spiegazioni su quello che appare nelle immagini le puoi prendere pari pari dalla lista che ti ho fatto nel post precendente.
imgArco_01.jpg
imgArco_02.jpg
imgArco_03.jpg
imgArco_04.jpg
imgArco_05.jpg
Infine, una piccola considerazione personale...
Come fai a sobbarcarti l'impegno della realizzazione di un videogame, se ti blocchi alla semplice modellazione di un arco?
E quando dovrai modellare uno scenario completo? Chi te lo scrive il tutorial?

TheTruster
Image
Sono un genio. Incompreso... talmente incompreso che stento a comprendermi io stesso.
User avatar
GionniFara
Posts: 748
Joined: Sun Feb 06, 2011 9:48 pm

Re: problematiche e suggerimenti per creare ambienti 3d

Post by GionniFara »

ok in pratica i punti dell arco li hai messi ad occhio non seguendo una tecnica...
se è così ho capito...

ma per quanto riguarda il videogioco ..lo faremo in amicizia credo..senza grandi pretese credo..quindi posso cavarmela...
Cpu Intel core I7 2600 K 4.5Ghz - Nvidia GTX 760 2GB - Mob Asus P8z68 - x2 western digital 500 gb -ram 8 giga corsair 1600 mhz - case :cooler master cm690 II advanced - alimentatore cooler master 600W silent pro - lcd philips 27'' 273e3sb
User avatar
GionniFara
Posts: 748
Joined: Sun Feb 06, 2011 9:48 pm

Re: problematiche e suggerimenti per creare ambienti 3d

Post by GionniFara »

a me piace lavorare con le spline...
Cpu Intel core I7 2600 K 4.5Ghz - Nvidia GTX 760 2GB - Mob Asus P8z68 - x2 western digital 500 gb -ram 8 giga corsair 1600 mhz - case :cooler master cm690 II advanced - alimentatore cooler master 600W silent pro - lcd philips 27'' 273e3sb
User avatar
flowbox
Posts: 2545
Joined: Tue May 20, 2008 8:29 pm
Location: Repubblica Dominicana

Re: problematiche e suggerimenti per creare ambienti 3d

Post by flowbox »

anche io ti consiglio il metodo di TT

per spostare i punti ... dopo aver fatto i tagli selezioni tutti i punti, poi a destra nelle opzioni dello strumento "move" metti la spunta su enable soft selection, metti come fallof "dome" e la spunta su restrict.... quindi vai nella visuale in prospettiva e sposti lo slide del radius fino a che il giallo arriva al limite dei punti piu laterali.... poi tiri su i punti fino a che il raggio dell'arco ti soddisfa...

a scriverlo ci vanno 5 minuti a farlo meno di 30 secondi :)

ciao

fabrik
Attachments
punti.jpg
Non ho piu freddo e NON PAGO PIU LE TASSE.... vivo qui:

http://www.infolasgaleras.com
________

http://www.websolutionsdf.com
______________________________
User avatar
GionniFara
Posts: 748
Joined: Sun Feb 06, 2011 9:48 pm

Re: problematiche e suggerimenti per creare ambienti 3d

Post by GionniFara »

ho capito ma mentre costruire tante mura..invece di creare tanti cubi , non si può fare qualcosa dalla vista dall alto disegnadnocon le spline i muri e poi estruderli ??
come si potrebbe fare ?
stiamo parlando di architettura...
Cpu Intel core I7 2600 K 4.5Ghz - Nvidia GTX 760 2GB - Mob Asus P8z68 - x2 western digital 500 gb -ram 8 giga corsair 1600 mhz - case :cooler master cm690 II advanced - alimentatore cooler master 600W silent pro - lcd philips 27'' 273e3sb
User avatar
flowbox
Posts: 2545
Joined: Tue May 20, 2008 8:29 pm
Location: Repubblica Dominicana

Re: problematiche e suggerimenti per creare ambienti 3d

Post by flowbox »

dunque... i consigli ti sono stati dati in funzione della creazione di oggetti 3d Low Poly .. per impiego in videogiochi, se si parla di architettura si parla di altre tecniche dove non è cosi importante ridurre il numero di poligoni, anzi si deve cercare di dettagliare per avere un render fotorealistico...

se devi fare un edificio.. quindi puoi usare la tecnica delle spline tracciate della struttura estrudendole ... ma normalmente gli architetti utilizzano i software cad per creare e poi esportano a cinema per renderizzare... almeno per quanto ne so io 8-)

ciao

fabrik
Non ho piu freddo e NON PAGO PIU LE TASSE.... vivo qui:

http://www.infolasgaleras.com
________

http://www.websolutionsdf.com
______________________________
  • Advertising
Post Reply