problema con corpo rigido in r12
Moderators: Arkimed, natas, visualtricks, cappellaiomatto
-
- Advertising
-
stefano libe
- Posts: 37
- Joined: Mon Mar 21, 2011 2:54 pm
problema con corpo rigido in r12
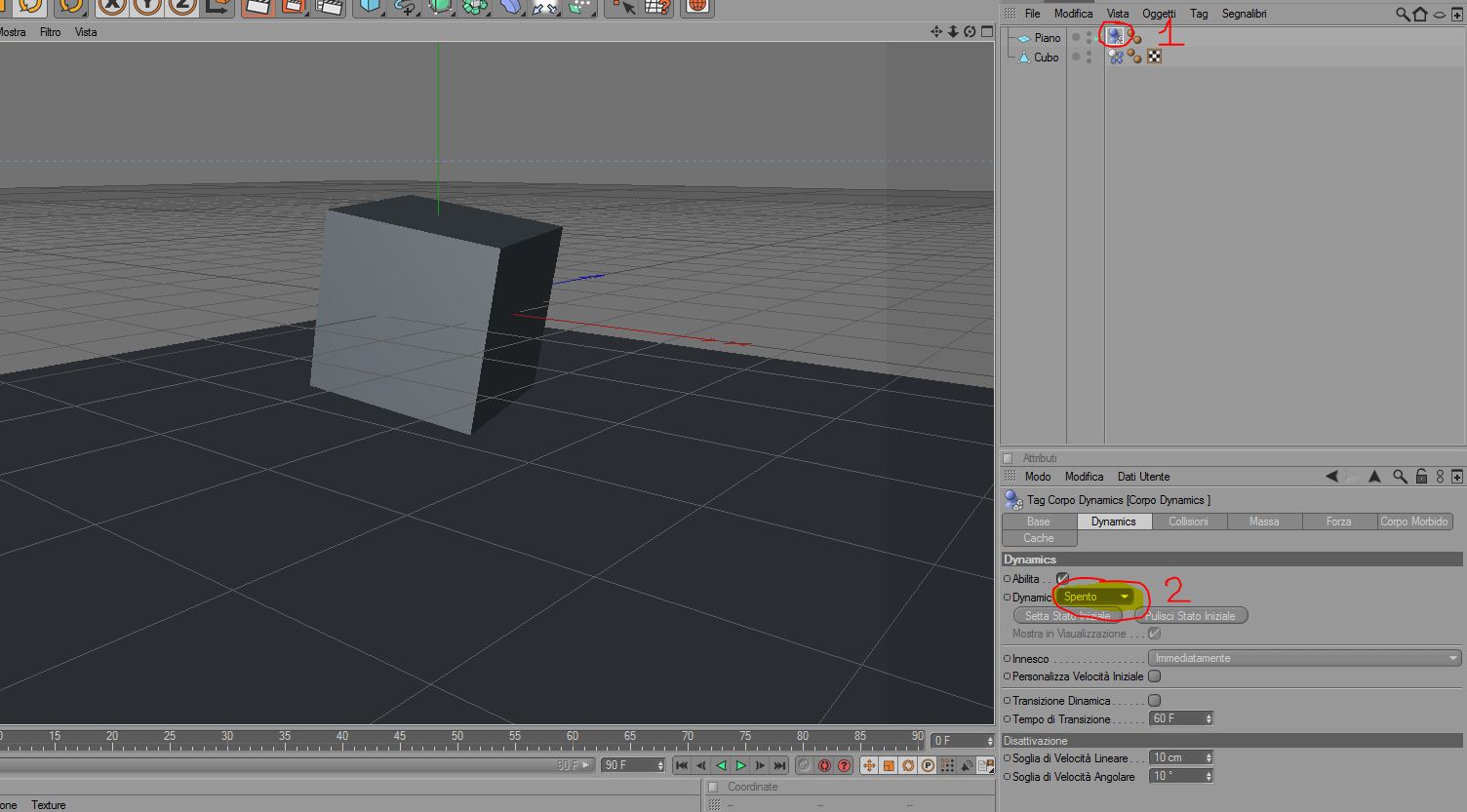
domanda semplice semplice dovrei fare un'animazione di collisione quindi vado su il nuovo tag dinamico per il corpo rigido i aggiungo tra 2 primitive es cubo e piano ma quando faccio play tutti e due vanno giu per gravità come faccio ad impostare che il piano stia fermo?????
grazie in anticipo a tutti
ste
Re: problema con corpo rigido in r12
- masterzone
- Site Admin
- Posts: 10588
- Joined: Fri Sep 17, 2004 5:34 pm
- Location: Verona
Re: problema con corpo rigido in r12
Per favore state attenti a dove postate!
mz
ps: per i moderatori, sposto il messaggio
-
stefano libe
- Posts: 37
- Joined: Mon Mar 21, 2011 2:54 pm
Re: problema con corpo rigido in r12
Grazie ancora :D
-
- Advertising



FOLLOW US