spostare/muovere un oggetto in modo preciso
Moderators: Arkimed, natas, visualtricks, cappellaiomatto
-
- Advertising
spostare/muovere un oggetto in modo preciso
Ho già cercato nel forum per vedere se qualcuno avesse già risposto alla mia domanda ma nulla e quindi provo a porla io:
è possibile muovere in maniera precisa un oggetto da un punto all'altro e non in maniera "approssimativa" ?
Mi spiego meglio.. in altri programmi di disegno (2d o 3d) come ad esempio AutoCAD e Rhinoceros è possibile spostare un oggetto prendendolo da un vertice e posizionarlo esattamente in un determinato punto.
Re: spostare/muovere un oggetto in modo preciso
Puoi spostare i tuoi oggetti in diversi modi.
- Puoi cliccare e trascinare sui singoli assi di un oggetto per spostarlo solo lungo quell'asse (in alternativa ci sono le icone per bloccare/sbloccare determinati assi).
- Pui usare le funzioni di Snap (premi la lettera P e otterrai un menu contestuale con le varie opzioni).
- Puoi usare la finestra delle coordinate per inserire i dati di posizione, rotazione o scala dell'oggetto.
Arkimed
– Demo Arkimed_Vfx Vol.3
– il mio "nuovo modo di lavorare!"
Portale di Riferimento di Cinema4D in Italia dal 1999

- gabriele__82
- Posts: 3112
- Joined: Wed Oct 28, 2009 9:04 am
- Location: Treviglio
Re: spostare/muovere un oggetto in modo preciso
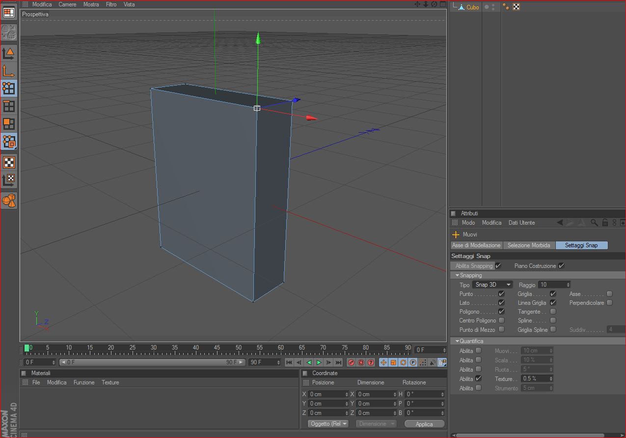
ti metti in modalità "usa strumento asse oggetto", sposti gli assi su un punto attivando gli snap (2d se sei in pianta/prospetto o 3d se sei nella finestra 3d) e poi tornando in "uso strumento modellazione" sposti l'oggetto come vuoi e lui terrà agganciato lo spigolo da te selezionato.
ecco questo è l'esempio degli snap, come suggerito da Arkimed
ciao ciao
Re: spostare/muovere un oggetto in modo preciso
scusa l'ignoranza...
Re: spostare/muovere un oggetto in modo preciso
Comunque anziché spostare gli assi dell'oggetto, puoi inserire il tuo oggetto in un oggetto nullo posizionato sul vertice interessato, e poi spostare/ruotare l'oggetto nullo (che a sua volta sarà seguito dall'oggetto figlio) per posizionarlo tramite gli snap.
Arkimed
- Attachments
-
- Axis_Model.jpg (57.35 KiB) Viewed 5908 times
– Demo Arkimed_Vfx Vol.3
– il mio "nuovo modo di lavorare!"
Portale di Riferimento di Cinema4D in Italia dal 1999

Re: spostare/muovere un oggetto in modo preciso
Re: spostare/muovere un oggetto in modo preciso
Arkimed
– Demo Arkimed_Vfx Vol.3
– il mio "nuovo modo di lavorare!"
Portale di Riferimento di Cinema4D in Italia dal 1999

Re: spostare/muovere un oggetto in modo preciso
Re: spostare/muovere un oggetto in modo preciso
Si è normale!eltopo wrote:ok ora ci riesco.. per gli oggetti resi modificabili (tasto C) mi funziona... se invece uso oggetti normali non mi funziona.. è normale?
Se non vuoi rendere modificabile una primitiva (cubo, cilindro, sfera, etc.) puoi metterli in un oggetto nullo e spostare gli assi di quest'ultimo dove ti servono sempre tramite snap 3D!
[edit] - in effetti ti aveva già risposto arkimed!! :D
"Se c'è una magia nella boxe è la magia di combattere battaglie al di là di ogni sopportazione, al di là di costole incrinate, reni fatti a pezzi e retine distaccate. È la magia di rischiare tutto per realizzare un sogno che nessuno vede tranne te."
I miei modelli 3D - www.archilovers.com - www.tappezzeriaburicco.com
Re: spostare/muovere un oggetto in modo preciso
il fatto è che io devo importare un 3d da rhino... quindi non sò l'oggetto che importo è già modificabile o se devo renderlo modificabile... :D
nel caso in cui è già modificabile nn cè problema...
-
- Advertising



FOLLOW US