clothilde tag con la versione Visualize R12

Forum per: Modellazione, Texturing, Animazione, Composting e tutto quello che riguarda il normale utilizzo di Cinema4D.

Moderators: Arkimed, natas, visualtricks, cappellaiomatto

  • Advertising
vscuteri
Posts: 12
Joined: Thu Jun 03, 2010 12:44 pm

clothilde tag con la versione Visualize R12

Post by vscuteri »

Ciao a Tutti,

dovrei realizzare un sacchettino in tulle semitrasparente, con tannto di nastrino... ho cercato un po' in giro e tutti i tutorial trovati suggeriscono la funzione clothilde tag.
organza.jpg
organza.jpg (53.7 KiB) Viewed 1766 times
Problema: io ho la versone Visualize R12... e non trovo la funzione clothilde tag.

Come faccio? Accetto qualsisi suggerimento!

grazie
62VAMPIRO
Posts: 3807
Joined: Mon Mar 14, 2005 6:46 pm

Re: clothilde tag con la versione Visualize R12

Post by 62VAMPIRO »

Mi sembra strano che la Visualize non abbia il tag Cloth: certo che se cerchi proprio "Clothilde Tag" non lo troverai mai..............
Tasto dx sull'oggetto>>Cloth Tags>>Belt/Cloth/Collider a seconda di ciò che devi fare............
vscuteri
Posts: 12
Joined: Thu Jun 03, 2010 12:44 pm

Re: clothilde tag con la versione Visualize R12

Post by vscuteri »

62VAMPIRO wrote:Mi sembra strano che la Visualize non abbia il tag Cloth: certo che se cerchi proprio "Clothilde Tag" non lo troverai mai..............
Tasto dx sull'oggetto>>Cloth Tags>>Belt/Cloth/Collider a seconda di ciò che devi fare............
anche come cloth tags non c'è...
62VAMPIRO
Posts: 3807
Joined: Mon Mar 14, 2005 6:46 pm

Re: clothilde tag con la versione Visualize R12

Post by 62VAMPIRO »

Puoi postare la schermata deri Tags?
Tasto dx>>Cinema4d Tags>>e poi la lista che ti compare...............
Ovvio che bisogna cmq accedere a Cinema4D Tags, dopo tasto dx del mouse: i Tags di Cinema sono lì.............
User avatar
visualtricks
Moderatore
Posts: 3568
Joined: Thu Sep 23, 2004 5:13 pm
Location: Pistoia

Re: clothilde tag con la versione Visualize R12

Post by visualtricks »

Non vorrei dire una cavolata, ma non credo che Cloth rientri nel pacchetto visualize.
Image
๏_www.visualtricks.it_๏ .:: COMPUTER SAYS NO ::.
vscuteri
Posts: 12
Joined: Thu Jun 03, 2010 12:44 pm

Re: clothilde tag con la versione Visualize R12

Post by vscuteri »

visualtricks wrote:Non vorrei dire una cavolata, ma non credo che Cloth rientri nel pacchetto visualize.
ecco appunto...e allora come faccio a fare il sacchettino? esistono altri sistemi?? grazie!!!! :oops:
vscuteri
Posts: 12
Joined: Thu Jun 03, 2010 12:44 pm

Re: clothilde tag con la versione Visualize R12

Post by vscuteri »

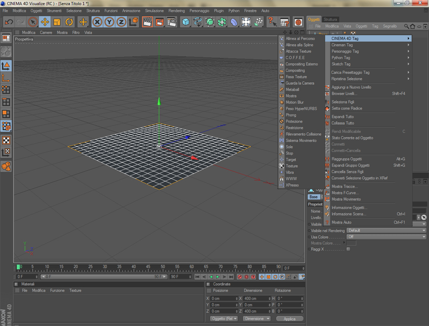
62VAMPIRO wrote:Puoi postare la schermata deri Tags?
Tasto dx>>Cinema4d Tags>>e poi la lista che ti compare...............
Ovvio che bisogna cmq accedere a Cinema4D Tags, dopo tasto dx del mouse: i Tags di Cinema sono lì.............
Attachments
ecco la schermata
ecco la schermata
62VAMPIRO
Posts: 3807
Joined: Mon Mar 14, 2005 6:46 pm

Re: clothilde tag con la versione Visualize R12

Post by 62VAMPIRO »

Ah ecco: scoperto l'arcano. La Visualize non ha Cloth (personalmente la ritengo una schiocchezza da parte di Maxon, cmq...............).
Allora non ti resta che usare altro metodo, e cioè (uno dei possibili).
Modellare il sacchetto con una Spline a forma di elisse, duplicarla, inserirla in una Loft, oppure sagomarlo da un cubo in box modelling, oppure in altro modo..............
Dopo averlo sagomato, renderlo poligonale, selezionare tutti i poligoni, poi menù Structure>>Set Point Value>>nel tab All selezionare Crumple Axial>>dare un valore al campo Val. (prima basso poi eventualmehte alzarlo)>>tab Tool>>premere Apply
Per il "restringimento": nadare in Vista Frontal>>passare alla modalità Punti>>selezionare i punti>>con lo Scale Tool scalarli verso l'asse orizzontale (per "stringere" i poligoni).
Più difficile a scrivere che a farsi...............
Poi, ovviamente, ci possono essere altri modi, ma questo è il primo che mi è venuto a mente............
vscuteri
Posts: 12
Joined: Thu Jun 03, 2010 12:44 pm

Re: clothilde tag con la versione Visualize R12

Post by vscuteri »

62VAMPIRO wrote:Ah ecco: scoperto l'arcano. La Visualize non ha Cloth (personalmente la ritengo una schiocchezza da parte di Maxon, cmq...............).
Allora non ti resta che usare altro metodo, e cioè (uno dei possibili).
Modellare il sacchetto con una Spline a forma di elisse, duplicarla, inserirla in una Loft, oppure sagomarlo da un cubo in box modelling, oppure in altro modo..............
Dopo averlo sagomato, renderlo poligonale, selezionare tutti i poligoni, poi menù Structure>>Set Point Value>>nel tab All selezionare Crumple Axial>>dare un valore al campo Val. (prima basso poi eventualmehte alzarlo)>>tab Tool>>premere Apply
Per il "restringimento": nadare in Vista Frontal>>passare alla modalità Punti>>selezionare i punti>>con lo Scale Tool scalarli verso l'asse orizzontale (per "stringere" i poligoni).
Più difficile a scrivere che a farsi...............
Poi, ovviamente, ci possono essere altri modi, ma questo è il primo che mi è venuto a mente............

Arg! devo rileggere piano piano e vedere un po' ...non sono così esperta...al massimo torno a scocciarti!

Grazie ci provo!
Vale
ELENA341
Posts: 3
Joined: Fri Jul 08, 2011 1:32 pm

Re: clothilde tag con la versione Visualize R12

Post by ELENA341 »

Anche io dovrei modellare un sacchetto con cinema, ma non riesco proprio a creare il modello di base :) mi potreste dare una mano?
  • Advertising
Post Reply