Il mio primo modello

Forum per: Modellazione, Texturing, Animazione, Composting e tutto quello che riguarda il normale utilizzo di Cinema4D.

Moderators: Arkimed, natas, visualtricks, cappellaiomatto

Post Reply
  • Advertising
Voyager
Posts: 304
Joined: Tue Mar 01, 2011 4:51 pm

Re: Il mio primo modello

Post by Voyager »

:( Non riesco a sistemare l'editor mi ritrovo sempre due punti ma cosa avrò toccato?
Comunquer non c'è un tasto tipo reimposta predefinito o una cosa simile?
Vi posto il c4 dategli un occhiata per cortesia e ditemi cosa è successo :(
Attachments
sbp.rar
(72.88 KiB) Downloaded 89 times
Voyager
Posts: 304
Joined: Tue Mar 01, 2011 4:51 pm

Re: Il mio primo modello

Post by Voyager »

Ho sistemato tutto tranne il fatto che quando deselezione l'HN della mash del volto mi si vede trasparente mentre dovrebbe vedersi con alfa al 100 ma senza HN vi mostro una foto
Attachments
senzahn.jpg
senzahn.jpg (121.09 KiB) Viewed 1539 times
User avatar
rochi96
Posts: 336
Joined: Tue Jul 20, 2010 11:06 am

Re: Il mio primo modello

Post by rochi96 »

Voyager wrote:Ho sistemato tutto tranne il fatto che quando deselezione l'HN della mash del volto mi si vede trasparente mentre dovrebbe vedersi con alfa al 100 ma senza HN vi mostro una foto
Credo che hai messo l'opzione raggi x nel menu base dell'oggetto
Il mio pc
Motherboard: Intel DH55TC
CPU: Intel core i3 530
RAM: Corsair Dominator 8GB (2x4gb) 1333mhz;
GPU: Nvidia GeForce 9600gt 512mb;
HDD: Western Digital Caviar black 1tb;
Dissipatore CPU e GPU: Raffreddati a liquido;
User avatar
rochi96
Posts: 336
Joined: Tue Jul 20, 2010 11:06 am

Re: Il mio primo modello

Post by rochi96 »

rochi96 wrote:
Voyager wrote:Ho sistemato tutto tranne il fatto che quando deselezione l'HN della mash del volto mi si vede trasparente mentre dovrebbe vedersi con alfa al 100 ma senza HN vi mostro una foto
Credo che hai messo l'opzione "raggi x" nel menu base dell'oggetto
Il mio pc
Motherboard: Intel DH55TC
CPU: Intel core i3 530
RAM: Corsair Dominator 8GB (2x4gb) 1333mhz;
GPU: Nvidia GeForce 9600gt 512mb;
HDD: Western Digital Caviar black 1tb;
Dissipatore CPU e GPU: Raffreddati a liquido;
User avatar
rochi96
Posts: 336
Joined: Tue Jul 20, 2010 11:06 am

Re: Il mio primo modello

Post by rochi96 »

scusate, ho messo 2 volte la stessa risposta :(
Il mio pc
Motherboard: Intel DH55TC
CPU: Intel core i3 530
RAM: Corsair Dominator 8GB (2x4gb) 1333mhz;
GPU: Nvidia GeForce 9600gt 512mb;
HDD: Western Digital Caviar black 1tb;
Dissipatore CPU e GPU: Raffreddati a liquido;
Voyager
Posts: 304
Joined: Tue Mar 01, 2011 4:51 pm

Re: Il mio primo modello

Post by Voyager »

Ciao Rochi, si ho provato ma non funziona. :(
Inoltre ho terminato le due orecchie creando un nuovo poligono e ora come le attacco
alla mash base del volto?
Attachments
borecchio.jpg
User avatar
rochi96
Posts: 336
Joined: Tue Jul 20, 2010 11:06 am

Re: Il mio primo modello

Post by rochi96 »

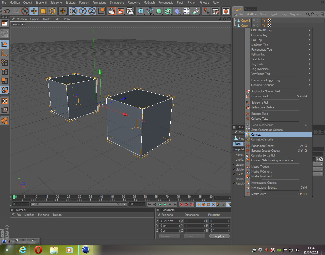
devi connettere i 2 oggetti per fare in modo che diventi uno solo...Poi con lo strumento ponte li unisci :)

PS: Gli oggetti devono essere resi modificabili :D
Attachments
Senza titolo-1.jpg
Il mio pc
Motherboard: Intel DH55TC
CPU: Intel core i3 530
RAM: Corsair Dominator 8GB (2x4gb) 1333mhz;
GPU: Nvidia GeForce 9600gt 512mb;
HDD: Western Digital Caviar black 1tb;
Dissipatore CPU e GPU: Raffreddati a liquido;
Voyager
Posts: 304
Joined: Tue Mar 01, 2011 4:51 pm

Re: Il mio primo modello

Post by Voyager »

ragazzi sto impazzendo per sistemare sto editor tuttavia vorrei sapere (anche se ora è prematuro).
Se vi sono comunque possibilità future inerenti un'ottima resa per quanto concerne la somiglianza.
Dovrebbe essere il Cinese e sempre incavolato Bruce Lee a voi sembra lui?
Attachments
bruce.jpg
bruce.jpg (18.63 KiB) Viewed 1545 times
Last edited by Voyager on Thu Jul 21, 2011 2:22 pm, edited 2 times in total.
Voyager
Posts: 304
Joined: Tue Mar 01, 2011 4:51 pm

Re: Il mio primo modello

Post by Voyager »

Grande rochi, ora ci provo grazie :)
Voyager
Posts: 304
Joined: Tue Mar 01, 2011 4:51 pm

Re: Il mio primo modello

Post by Voyager »

Ho connesso gli oggetti ma sembrano comunque divisi mbhoo mostro una foto.
Attachments
connessione.jpg
  • Advertising
Post Reply