31/08/2011 Transformers -WideCAT-
Moderators: Arkimed, natas, visualtricks, cappellaiomatto
-
- Advertising
Re: 31/08/2011 Transformers -WideCAT-
-
ritmicamich
- Posts: 130
- Joined: Thu May 27, 2010 11:49 am
Re: 31/08/2011 Transformers -WideCAT-
ti ammiro un sacco!!!!
..io non avrei mai il coraggio di imbarcarmi in una cosa simile...
veramente complimenti!!! ....
- gabriele__82
- Posts: 3112
- Joined: Wed Oct 28, 2009 9:04 am
- Location: Treviglio
Re: 31/08/2011 Transformers -WideCAT-
super aleX!!!!!!!! bravissssssimo!!!!
:55 :55 :55 :55
Re: 31/08/2011 Transformers -WideCAT-
complimenti!
non aggiungo altro
http://www.c4dzone.com/it/gallery/renxo-11856/
-
ectorthevector
- Posts: 29
- Joined: Thu Aug 25, 2011 10:45 am
Re: 31/08/2011 Transformers -WideCAT-
sono belli e dettagliati i tuoi lavori....ma questo è uno spettacolo! e siamo solo all'inizio.... aspetto up!!!!
ettore
Re: 31/08/2011 Transformers -WideCAT-
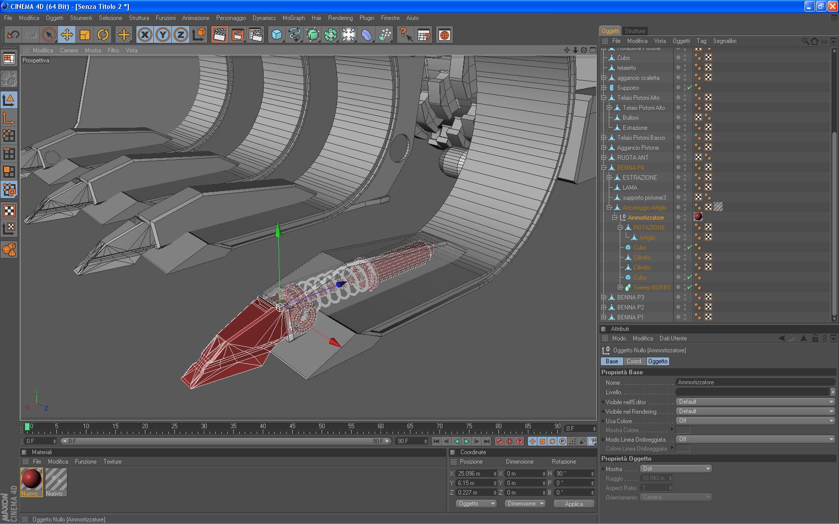
Anche se non troppo complicato come modellazione, il CAT825 non lascia molto spazio all'immaginazione. per questo mi sono comprato un modellino per avere meglio a tiro i dettagli e le proporzion per evitare spiacevoli sorprese avanzando nella modellazione.
L'aiuto di essere partito dal robot invece è una gran cosa! In questo modo riesco già a definire il grosso delle separazioni nella modellazione
dei pezzi così da evitarmi ulteriori modifiche in seguito.
Proseguiamo con la modellazione: Alcuni passaggi con aggiunte di dettagli per il robot. Alcuni render:
Grazie a tutti come sempre!
Al prossimo Up
Alex
Re: 31/08/2011 Transformers -WideCAT-
Ti dedico anche il mio 200° post(dire una media bassina dal 2005 ad oggi)
Seguo :D :D
K
Re: 31/08/2011 Transformers -WideCAT-
Ciao
Alex
-
- Advertising




FOLLOW US