oggetto uomo

Forum per: Modellazione, Texturing, Animazione, Composting e tutto quello che riguarda il normale utilizzo di Cinema4D.

Moderators: Arkimed, natas, visualtricks, cappellaiomatto

  • Advertising
elisa111
Posts: 7
Joined: Fri Sep 09, 2011 6:16 pm

oggetto uomo

Post by elisa111 »

ciao a tutti, sto creando un progetto e avrei bisogno di mettere l'oggetto uomo solo che nella versione r12 non riesco a trovarlo.
qualkuno sa dirmi dove si trova???
grazie
User avatar
gabriele__82
Posts: 3112
Joined: Wed Oct 28, 2009 9:04 am
Location: Treviglio

Re: oggetto uomo

Post by gabriele__82 »

ciao, sarò io che non conosco ancora benissimo cinema, ma non ho mai sentito parlare dell'oggetto uomo. forse intendevi il manichino?

ciao ciao
User avatar
arcnello
Posts: 3235
Joined: Wed Jun 07, 2006 2:59 pm
Location: riviera di ponente

Re: oggetto uomo

Post by arcnello »

elisa111 wrote:ciao a tutti, sto creando un progetto e avrei bisogno di mettere l'oggetto uomo solo che nella versione r12 non riesco a trovarlo.
qualkuno sa dirmi dove si trova???
grazie
nel content browser, se hai la versione visualize: objects--humans.. ce ne sono un'infinità
sia "oggetti" uomini... che "oggetti" donne! :wink:
ciao_______
User avatar
elpipes
Posts: 222
Joined: Mon Oct 18, 2010 11:14 am

Re: oggetto uomo

Post by elpipes »

Ciao, se provi a premere shift+f8 (per entrare nel content browser) dovresti trovare Fred e Lisa, andando su presettaggi-prime-humans...

I ragazzi pero' sono in costume adamitico :D :D
User avatar
elpipes
Posts: 222
Joined: Mon Oct 18, 2010 11:14 am

Re: oggetto uomo

Post by elpipes »

arcnello wrote:
elisa111 wrote:ciao a tutti, sto creando un progetto e avrei bisogno di mettere l'oggetto uomo solo che nella versione r12 non riesco a trovarlo.
qualkuno sa dirmi dove si trova???
grazie
nel content browser, se hai la versione visualize: objects--humans.. ce ne sono un'infinità
sia "oggetti" uomini... che "oggetti" donne! :wink:
ciao_______
Eh, le donne "oggetto"! :)
User avatar
gabriele__82
Posts: 3112
Joined: Wed Oct 28, 2009 9:04 am
Location: Treviglio

Re: oggetto uomo

Post by gabriele__82 »

aaaaaaaaaa ma questi "oggetti" uomini, li ho sempre chiami 3d people eheheheh :D
elisa111
Posts: 7
Joined: Fri Sep 09, 2011 6:16 pm

Re: oggetto uomo

Post by elisa111 »

bo forse sarò io ma non riesco a trovarlo!!!
va be vorrà dire che farò senza uomo.
grazie lo stesso
User avatar
elpipes
Posts: 222
Joined: Mon Oct 18, 2010 11:14 am

Re: oggetto uomo

Post by elpipes »

elisa111 wrote:bo forse sarò io ma non riesco a trovarlo!!!
va be vorrà dire che farò senza uomo.
grazie lo stesso
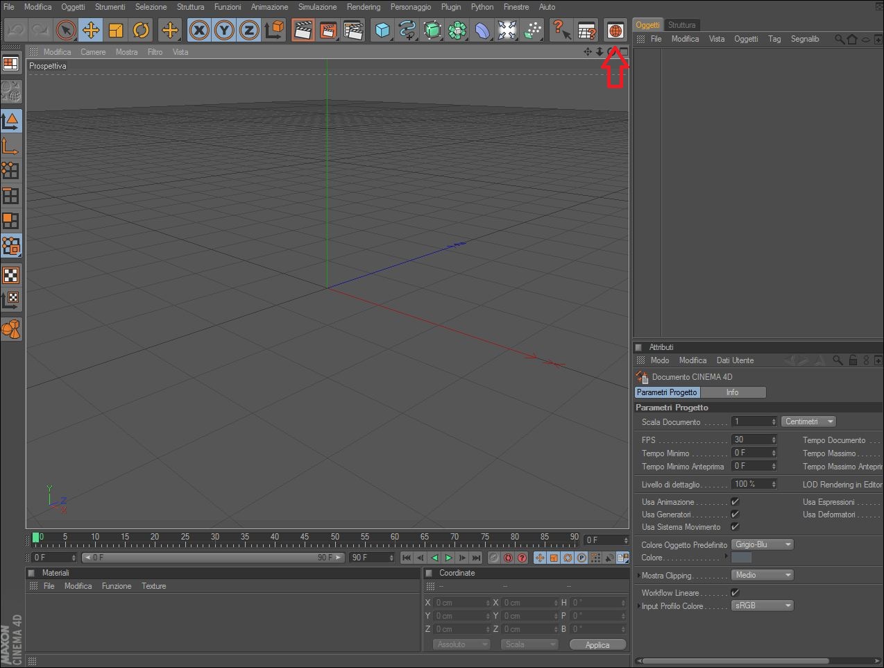
l'icona la trovi nella parte alta dello schermo, e' l'ultima, quella a forma di mondo arancione sul pulsante bianco...
li' dovresti trovare cio' che cerchi, io qui ho una versione di prova a ce l'ho...
User avatar
flowbox
Posts: 2545
Joined: Tue May 20, 2008 8:29 pm
Location: Repubblica Dominicana

Re: oggetto uomo

Post by flowbox »

eh no elisa... senza uomo non è lo stesso !!!! :D :D

prendi questi

ciao

fabrik
Attachments
3dpeople.rar
(1.31 MiB) Downloaded 104 times
Non ho piu freddo e NON PAGO PIU LE TASSE.... vivo qui:

http://www.infolasgaleras.com
________

http://www.websolutionsdf.com
______________________________
User avatar
gabriele__82
Posts: 3112
Joined: Wed Oct 28, 2009 9:04 am
Location: Treviglio

Re: oggetto uomo

Post by gabriele__82 »

prova a seguire le due immagini e vedi se ci sono gli oggetti persone
Attachments
1.JPG
2.JPG
  • Advertising
Post Reply