Estrusione: Unione tappi

Forum per: Modellazione, Texturing, Animazione, Composting e tutto quello che riguarda il normale utilizzo di Cinema4D.

Moderators: Arkimed, natas, visualtricks, cappellaiomatto

Post Reply
  • Advertising
User avatar
Luk3
Posts: 109
Joined: Fri May 22, 2009 8:20 pm

Estrusione: Unione tappi

Post by Luk3 »

Salve a tutti! :)

Come fare per unire i tappi di una estrusione al modello a cui ho fatto l'estrusione?

Ciao ;)
User avatar
morph
Posts: 2000
Joined: Sun Feb 08, 2009 5:24 pm

Re: Estrusione: Unione tappi

Post by morph »

non capisco...puoi postare una immagine del problema 8-)
User avatar
Luk3
Posts: 109
Joined: Fri May 22, 2009 8:20 pm

Re: Estrusione: Unione tappi

Post by Luk3 »

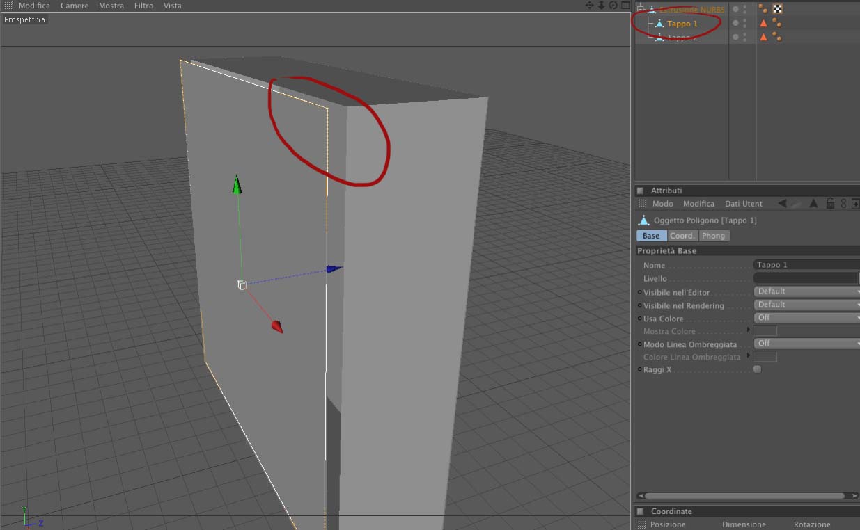
Nel senso che il tappo non rimane attaccato al resto del solido se lo sposto... :(
Attachments
problema.jpg
User avatar
morph
Posts: 2000
Joined: Sun Feb 08, 2009 5:24 pm

Re: Estrusione: Unione tappi

Post by morph »

selezioni tutti i poligoni dell'oggetto, tasto destro, ottimizza... 8-)
User avatar
Luk3
Posts: 109
Joined: Fri May 22, 2009 8:20 pm

Re: Estrusione: Unione tappi

Post by Luk3 »

mmm...non mi funziona...cosa sbaglio?
User avatar
morph
Posts: 2000
Joined: Sun Feb 08, 2009 5:24 pm

Re: Estrusione: Unione tappi

Post by morph »

scusami, non avevo visto in alto a destra che non avevi ancora effettuato operazione di connessione dei poligoni.
quindi ricapitolando:

selezioni i poligoni a destra nella tab dove ci sono le icone, sempre li, clicchi con il destro e fai connetti+cancella, e poi fai l'altra operazione che ti avevo detto.

un solido per essere unito, deve appartenere tutto ad un unico elemento.

e come se tu volessi che il coperchio di una scatola fosse solidale con le pareti senza incollarlo :)
User avatar
Luk3
Posts: 109
Joined: Fri May 22, 2009 8:20 pm

Re: Estrusione: Unione tappi

Post by Luk3 »

OK...ci sono riuscito, Grazie mille :)


Bye ;)
  • Advertising
Post Reply