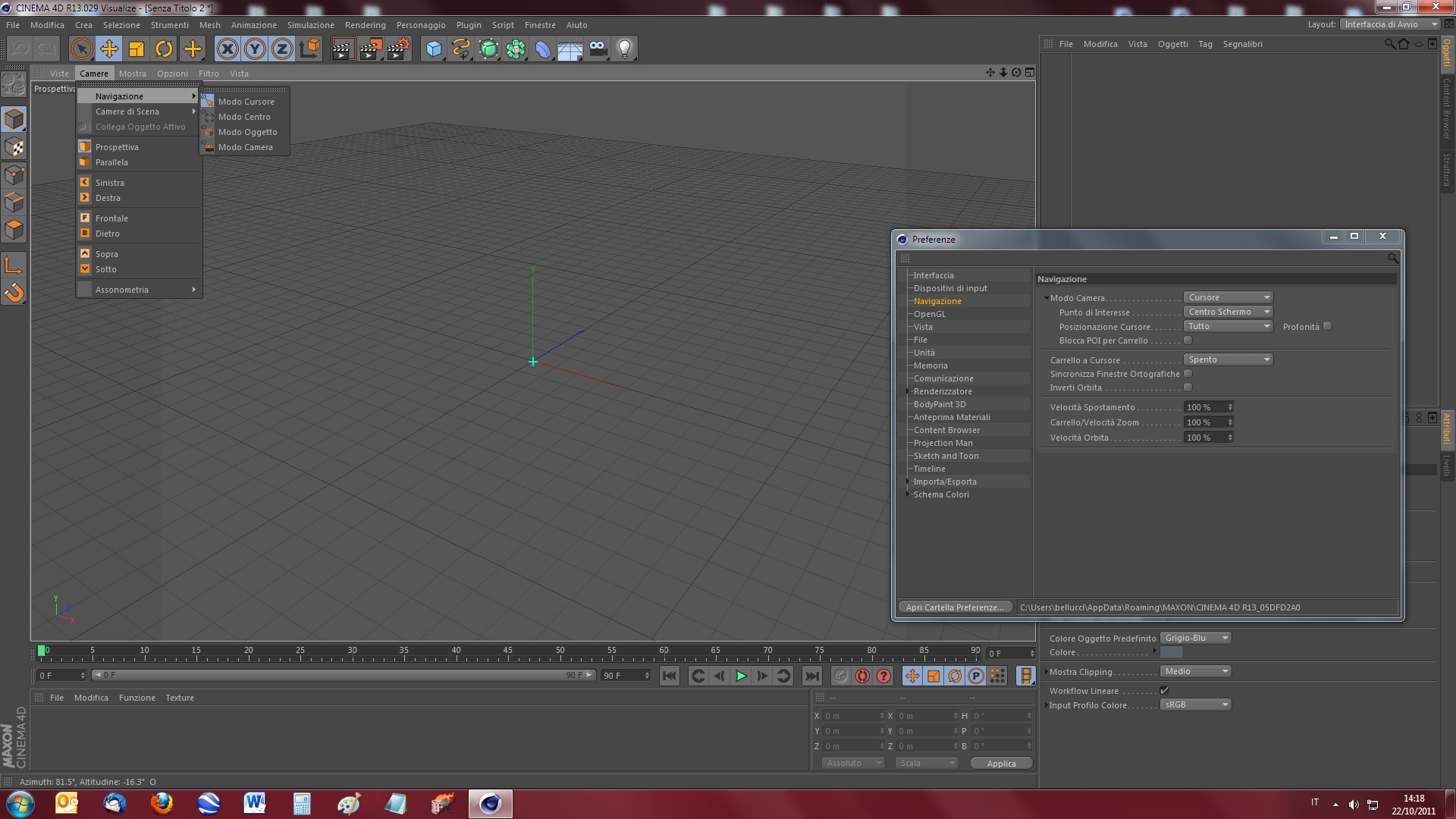
Ho installato la R13, ho visto che hanno un po stravolto la navigazione rispetto a come ero abituato a lavorare.
Cercando, tra i vari parametri, il modo di lavorare come nellla R12, sicuramente o combinato qualche disastro.
Il problema è che ogni volta che apro C4D R13, mi rimane fisso quel segno + (verdino) nell'origine degli assi, e indipendentemente dal modo camera (cursore, centro, oggetto, camera) scelto, la rotazione della vista aviene sempre intorno a quel segnetto.
Ho installato anche in un altro computer, e ho visto che quel segno + appare (colore giallino) solo se uso il mause per spostarmi, ruotare e zoomare all'interno della scena, ed i vari modi camera funzionano corretamente (per esempio - modo oggetto - la camera ruota intorno all'oggetto selezionato).
Cosa ho combinato?
Vi ringrazio in anticipo.




FOLLOW US