macchina fotografica a soffietto (?)

Forum per: Modellazione, Texturing, Animazione, Composting e tutto quello che riguarda il normale utilizzo di Cinema4D.

Moderators: Arkimed, natas, visualtricks, cappellaiomatto

  • Advertising
User avatar
aetan
Posts: 1039
Joined: Tue Dec 14, 2010 12:23 am
Location: Lyon (France)

macchina fotografica a soffietto (?)

Post by aetan »

Salve a tutti.
Sto modellando una macchina fotografica a soffietto.
Vi allego la foto che sto usando come riferimento per la modellazione.
La struttura in legno è quasi completata.

Prima di passare a viti e gancetti vari vorrei modellare il soffietto. Avreste qualche consiglio su come potrei procedere per renderlo come nella foto?

Vi ringrazio anticipatamente...
Attachments
modello c4d
modello c4d
foto per riferimento
foto per riferimento
1174816882.jpg (36.2 KiB) Viewed 2021 times
AETAN
User avatar
TheTruster
Posts: 535
Joined: Sat May 17, 2008 8:56 pm
Location: Messina

Re: macchina fotografica a soffietto (?)

Post by TheTruster »

Ciao aetan,

Non credo sia particolarmente difficile.
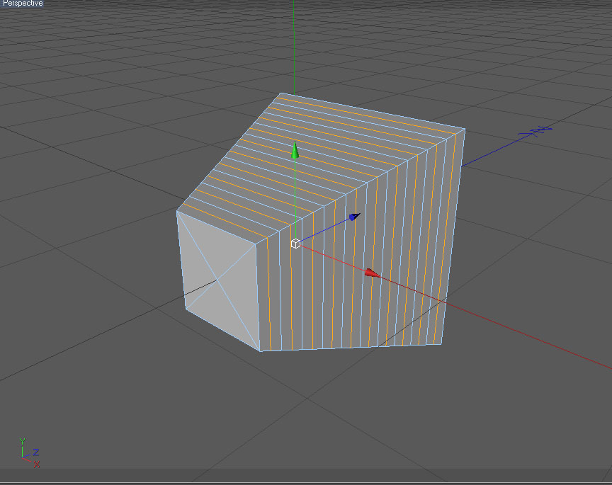
Io ci ho provato con un oggetto "cono" con 4 lati e il raggio superiore impostato in modo da ottenere un tronco di cono.
Poi ho impostato le suddivisioni verticali a circa 20.
L'ho reso editabile e l'ho ruotato, ruotando di conseguenza gli assi per renderli nuovamente ortogonali.
A questo punto ho selezionato i vari loop delle suddivisioni verticali in modo alternato, ottenendo questo:
Soffietto_1.jpg
Effettuata la selezione non ti rimane che scalare i loop rimpicciolendoli sulla verticale e allargandoli sull'orizzontale:
Soffietto_2.jpg
Se vuoi, dopo questo passo puoi selezionare tutti gli edge e dare una smussatura, per ammorbidire gli spigoli.
Al limite, lavorandoci un po' con dei tagli loop, anzichè con il bevel, puoi inserirlo in hypernurbs, ottenendo un risultato più "morbido"

Spero ti sia utile ;)

TheTruster
Image
Sono un genio. Incompreso... talmente incompreso che stento a comprendermi io stesso.
User avatar
aetan
Posts: 1039
Joined: Tue Dec 14, 2010 12:23 am
Location: Lyon (France)

Re: macchina fotografica a soffietto (?)

Post by aetan »

ieri sera ho fatto la stessa prova, ma forse il sonno (erano le 3 di notte) non ero molto soddisfatto del risultato...il mio errore stava nel fatto di aver creato il tronco di cono con le loftnurbs enon con il poligono di default.

ehhe...ammetto che speravo in una tua risposta....e non mi hai deluso...grazie mille TT.

P.S. che te ne pare dl modello che ho gia modellato? Mancano tutte le viti.

La mia idea è quella di creare una scena (statica) stile "compositing brakdown" con il fuoco sulla macchina fotografica ...effetto dof con sfondo sfuocato e Post processing per resa fotorealistica.

Speriamo bene...

Grazie mille ....


:)
AETAN
User avatar
TheTruster
Posts: 535
Joined: Sat May 17, 2008 8:56 pm
Location: Messina

Re: macchina fotografica a soffietto (?)

Post by TheTruster »

Senza Wire è difficile apprezzare la pulizia della modellazione, ma mi sembra che tu stia procedendo bene :)
Ti seguo ;)

TheTruster
Image
Sono un genio. Incompreso... talmente incompreso che stento a comprendermi io stesso.
User avatar
aetan
Posts: 1039
Joined: Tue Dec 14, 2010 12:23 am
Location: Lyon (France)

Re: macchina fotografica a soffietto (?)

Post by aetan »

la struttura non è molto complessa. Sto Lavoro con bool e cubi, ottimizzando volta per volta l' oggetto ottenuto.
:-((

So che a molti non piace l' uso delle bool, ma per questo modello mi sta aiutando tanto.

Al prossimo up...
AETAN
User avatar
TheTruster
Posts: 535
Joined: Sat May 17, 2008 8:56 pm
Location: Messina

Re: macchina fotografica a soffietto (?)

Post by TheTruster »

In realtà non credo ci sia l'estrema necessità di utilizzare le booleane... in fin dei conti la struttura è molto semplice e dovrebbero bastare dei tagli ben mirati per effettuare gli "scassi".
Considera anche la possibilità di ammorbidire gli spigoli con un bevel, perchè così perde di realismo... gli spigoli così netti, soprattutto in un oggetto di legno stonano un po', a mio parere.

Buona continuazione 8-)

TheTruster
Image
Sono un genio. Incompreso... talmente incompreso che stento a comprendermi io stesso.
User avatar
aetan
Posts: 1039
Joined: Tue Dec 14, 2010 12:23 am
Location: Lyon (France)

Re: macchina fotografica a soffietto (?)

Post by aetan »

come vedi dalla foto il modello è abbastanza semplice. Volevo trovarmi con le varie parti da modellare divise, e non come parti dello stesso poligono. Spero di non avere torto...cosi quando dovro' texturizzare potro muovermi piu' aggevolmente nel rendere una distribuzione delle venature del legno abbastanza irregolare.

Ah...grazie TT per il consiglio di modellazione...mi ritengo sodisfatto...valutero' l' effetto una volta applicata la texture.

La bool frontale presenta quelle linee che convergono sul foro.... al momento di texturizzare...la faccia frontale saraà un piano unico . . .cosi da nn avere difetti.
Attachments
wire.jpg
AETAN
User avatar
aetan
Posts: 1039
Joined: Tue Dec 14, 2010 12:23 am
Location: Lyon (France)

Re: macchina fotografica a soffietto (?)

Post by aetan »

con viti e vitine il modello sembra piu' gradevole...
Attachments
wire.jpg
AETAN
User avatar
TheTruster
Posts: 535
Joined: Sat May 17, 2008 8:56 pm
Location: Messina

Re: macchina fotografica a soffietto (?)

Post by TheTruster »

effettivamente stai facendo un buon lavoro... e anche le booleane che hai usato non hanno sconvolto la mesh, per cui direi che va bene anche il loro utilizzo in questo contesto.
Per i pezzi separati, riferito al texturing, direi che va bene... puoi usare le mappature cubiche e determinare il senso della venatura, senza impazzire con le selezioni dei poligoni.

TheTruster
Image
Sono un genio. Incompreso... talmente incompreso che stento a comprendermi io stesso.
User avatar
aetan
Posts: 1039
Joined: Tue Dec 14, 2010 12:23 am
Location: Lyon (France)

Re: macchina fotografica a soffietto (?)

Post by aetan »

perfetto...sono felice che il mio modo di ragionare non sia sbagliato...ho gia impostato la scena...ammetto di aver tratto ispirazione da un video che ho visto . . . ma mi servirà da allenamento....
AETAN
  • Advertising
Post Reply