Luce riflessa in Vray
Moderators: Arkimed, natas, visualtricks, cappellaiomatto
-
- Advertising
Re: Luce riflessa in Vray
- visualtricks
- Moderatore
- Posts: 3568
- Joined: Thu Sep 23, 2004 5:13 pm
- Location: Pistoia
Re: Luce riflessa in Vray
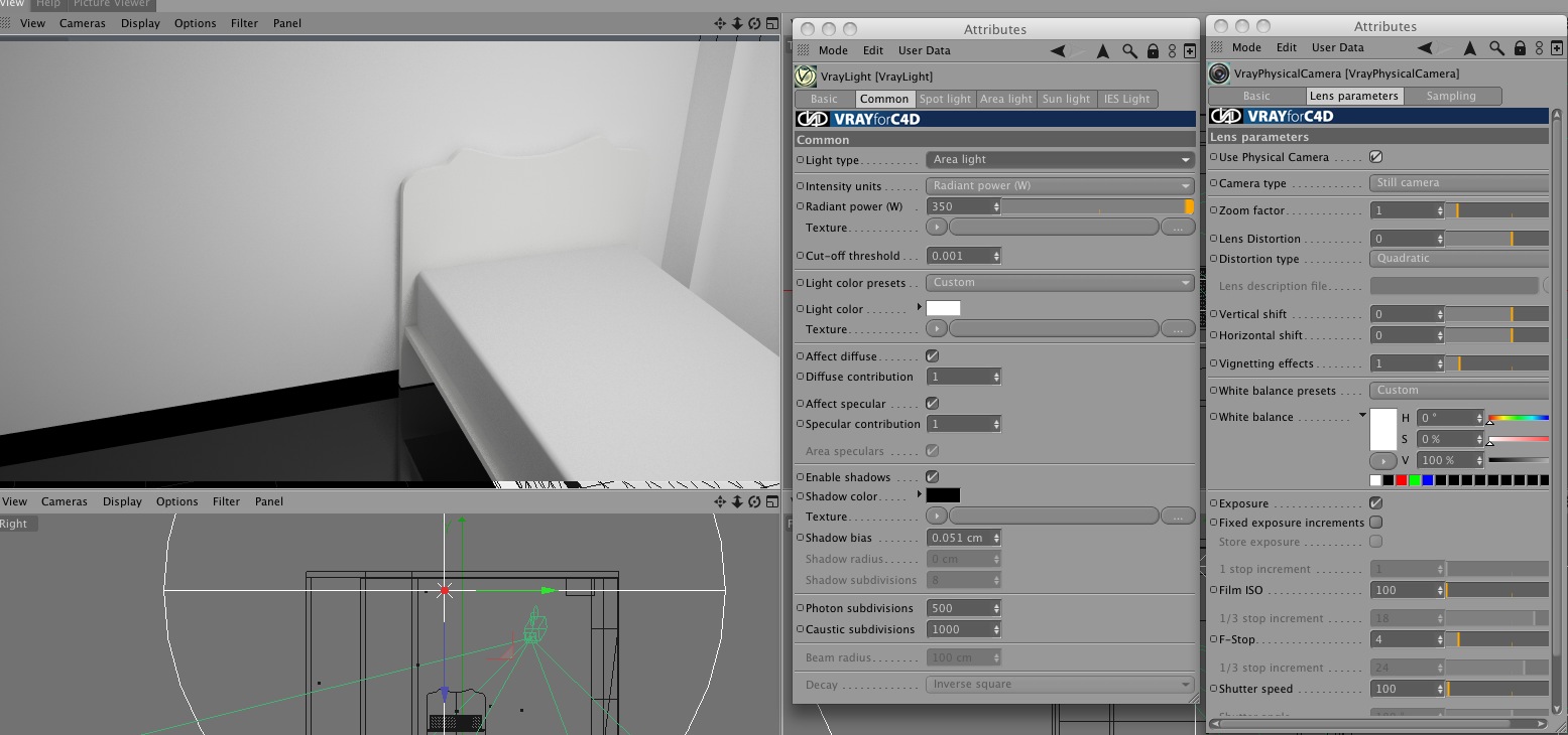
ci sono diverse cose che dovresti correggere secondo me. Prima di tutto ti sconsiglio di usare una luce omni x illuminare, le omni così "al naturale" diciamo hanno un uso limitatissimo (vanno bene ad esempio se usi una fotometrica ies). Se proprio vuoi rimanere sulla omni devi attivarne almeno la decandenza quadratica inversa (e le ombre come ti hanno gia' detto), ma io proverei con una luce area magari di forma sferica, che di default ha gia' decandenza..dipende unpo' da che tipo di illuminazione stai cercando.
Seconda cosa, nei materiali: non usare mai colori "pieni" dove le percentuali dei canali sono al 100%, sopratutto mai il bianco 100%. Quersto vale anche per i valori degli specular, mai al 100%. In più ho notato che in alcuni materiali hai usato il filter con la gamma a 0,454 che è quello che si farebbe (si faceva) per usare il metodo LWF, ma hai lasciato la gamma ad 1 nel colormapping. Se vuoi usare il metodo LWF, basta che attivi l'opzione nel colormapping e metti la gamma a 2.2, non c'e' bisogno di cambiare la gamma ai materiali.
Terzo: stai usando l'enviroment fog, ma se lo lasci così senza indicare luci o gizmos la nebbia viene applicata globalmente a tutta la scena, riucendo parecchio la diffusione della luce. Forse è un effetto voluto ma farei attenzione.
Quarto: come consiglio userei sempre una physical Cam perchè ti da più controllo sull'esposizione, senza impazzire più di tanto con l'intesità delle luci.
Re: Luce riflessa in Vray
volevo chiederti a proposito di quanto dicevi circa l'impostazione della gamma:
1. ma mettendo una gamma a 2.2 nel colormapping non viene l'immagine un pò sbiadita?
2. queste impostazioni valgono anche per immagini esterne con una luce solare?
- visualtricks
- Moderatore
- Posts: 3568
- Joined: Thu Sep 23, 2004 5:13 pm
- Location: Pistoia
Re: Luce riflessa in Vray
Che sia un interno o un esterno, il metodo LWF cambia i calcoli interni al motore eseguendoli nello spazio colore lineare. Sinceramente non so se ci siano situazioni che traggono più o meno giovamento dall'uso dell'LWF, io ormai ce l'ho acceso di default tra i preset che uso :)
-
- Advertising




FOLLOW US