render bagno
Moderators: Arkimed, natas, visualtricks, cappellaiomatto
-
- Advertising
render bagno
Re: render bagno
Se non ricordo male Flaminia mette a disposizione le sue librerie
ciao
-
wolvesiena
- Posts: 196
- Joined: Fri Sep 09, 2011 4:10 pm
Re: render bagno
ciao
Re: render bagno
grazie della dritta! ho scaricato da questo sito un bel lavabo che fa al caso mio!effector wrote:non fa schifo dai, è solo privo di spessore (il lavabo)
Se non ricordo male Flaminia mette a disposizione le sue librerie
ciao
Re: render bagno
HP workstation HP Z800
2x CPU XEON SIX-CORE, PROCESSORE: X5660 2.8 GHZ, 12 gb di ram, hd principale dual 500 GB 15k, hd secondario 1 TB 15k, NVIDIA QUADRO 4000 2.0 GB
Re: render bagno
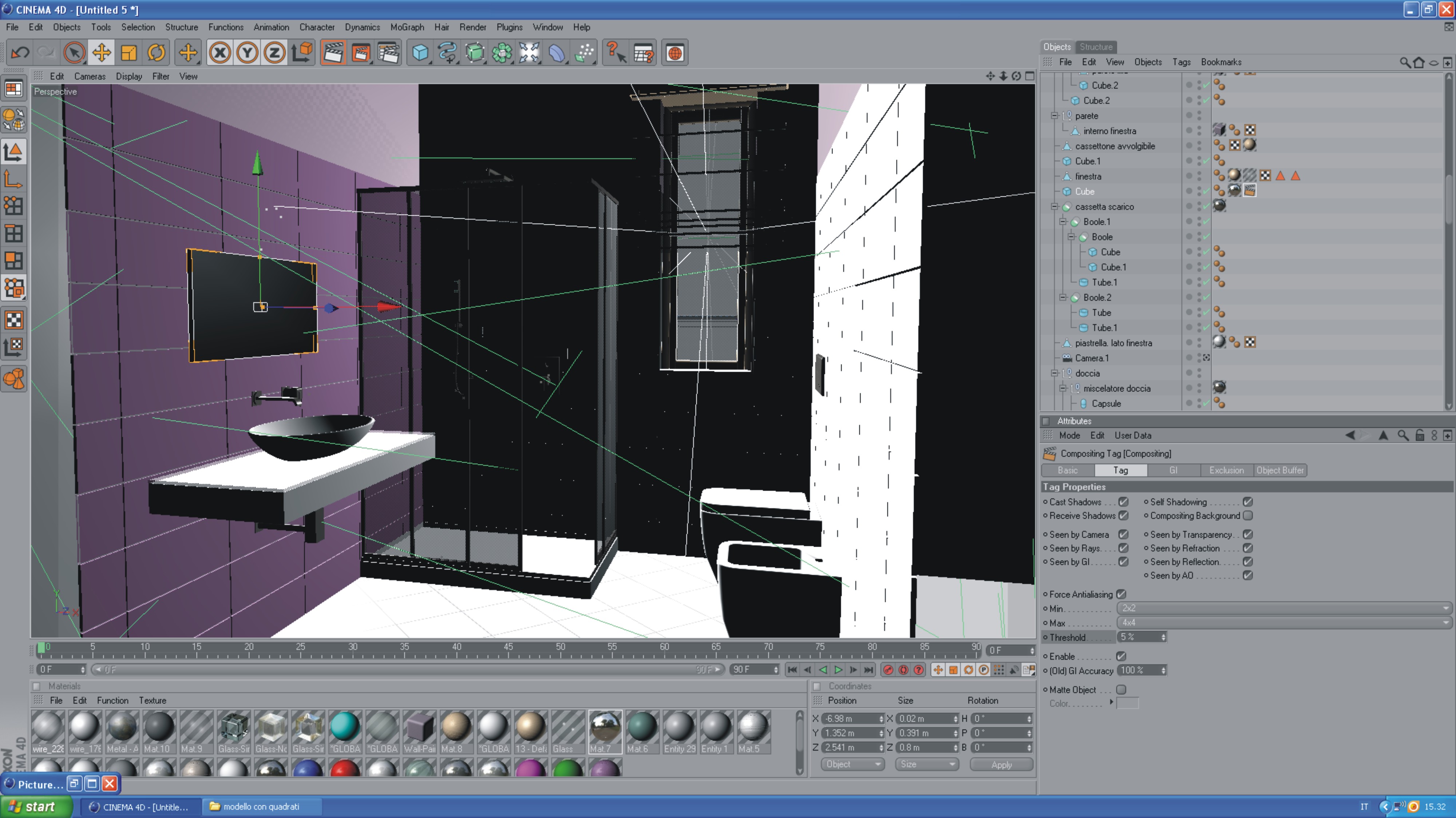
Grazie barlog! ho trovato proprio il lavandino che cercavo! posto un altra immagine, sono andato un po avanti. ho cercato di impostare le luce e migliorato qualche materiale. ancora il modello e il render è pieno di difetti. Per le luci ho impostato una luce infinita intensità 400% ombra area. poi una luce area in prossimità della finestra con decadenza lineare , intensità 100% ombra area, global illumination, profondità 2, luce primaria 110% e luce sec 120%, c'è ancora qualcosa che non mi convince , voi che dite? a dir la verità sono molte le cose che non mi convincono come del perchè il riflesso sullo specchio viene tutto sgranato, consigli per aggiustarlo? ringrazio tutti coloro che mi stanno dando una mano.Balrog wrote:prova a dare un'occhiata a ceramiche scarabeo o qualcosa di simile... mi pare che ci sia qualcosa che fa al caso tuo
- gabriele__82
- Posts: 3112
- Joined: Wed Oct 28, 2009 9:04 am
- Location: Treviglio
Re: render bagno
la profondità diffusione la porterei almeno a 3 se non 4, prova.
per la seghettatura dello specchio, metti un tag all'oggetto, modifica l'antialiasing portando la soglia al 5% e se non basta alzando i valori a 2x2 - 4x4 o più.
ciao ciao
Re: render bagno
Ho provato a far diventare ancor più trasparente il vetro della finestra e questo è il risultato, adesso è un po più luminosa ma credo che ancora nn ci siamo. Per lo specchio ho usato i parametri che mi hai consigliato ma non credo che il risultato migliori molto. qui sotto ti posto i parametri che ho usato per l'anti aliasing e il render, altri consigli? se c'è qualcuno disposto ad aiutarmi posto anche il modello con le luci, grazie ragazzigabriele__82 wrote:ciao saro, è un pò buia la stanza, fai una prova spegnendo il vetro perchè con una luce infinita a 400 dovrebbe essere più luminosa.
la profondità diffusione la porterei almeno a 3 se non 4, prova.
per la seghettatura dello specchio, metti un tag all'oggetto, modifica l'antialiasing portando la soglia al 5% e se non basta alzando i valori a 2x2 - 4x4 o più.
ciao ciao
- Attachments
-
- modello luci.zip
- modello con luci, dove sbaglio???
- (199.54 KiB) Downloaded 96 times
- gabriele__82
- Posts: 3112
- Joined: Wed Oct 28, 2009 9:04 am
- Location: Treviglio
Re: render bagno
fatto questo, sistemi la camera, e la luce area che hai ora punta con l'asse blu verso l'esterno, deve puntare verso l'interno della stanza.
vista poi la finestra piccola, opterei per non far entrare il sole, ma illuminarei solo con le area, con una luce diffusa, così non avresti quella macchia di luce sul muro fatto dalla luce infinita.
sistema la luce area fuori dall'edificio e se ti serve ne metti un'altra in appoggio alla destra della tua camera dentro alla stanza in parte al bagno.
per lo specchio vediamo dopo, ora sistema la luce
ciao ciao
Re: render bagno
Innanzitutto voglio ringraziarti per il tuo aiuto. non ho capito bene però cosa devo fare per l'illuminazione. Facciamo una cosa per volta, ho messo la luce area con decadenza lineare in prossimità della finestra , ora devo aggiungere una luce fuori dalla stanza o no? se si cosa devo mettere? scusa la mia ignoranza ma non sono tanto informato sull'illuminazionegabriele__82 wrote:ciao, allora vediamo, hai il progetto piccolissimo, non hai visto come è enorme la camera rispetto all'edificio? devi scalare tutto di 100 volte più grande.
fatto questo, sistemi la camera, e la luce area che hai ora punta con l'asse blu verso l'esterno, deve puntare verso l'interno della stanza.
vista poi la finestra piccola, opterei per non far entrare il sole, ma illuminarei solo con le area, con una luce diffusa, così non avresti quella macchia di luce sul muro fatto dalla luce infinita.
sistema la luce area fuori dall'edificio e se ti serve ne metti un'altra in appoggio alla destra della tua camera dentro alla stanza in parte al bagno.
per lo specchio vediamo dopo, ora sistema la luce![]()
ciao ciao
-
- Advertising



FOLLOW US