copertura_doppia curvatura
Moderators: Arkimed, natas, visualtricks, cappellaiomatto
-
- Advertising
copertura_doppia curvatura
allego uno schema per far capire meglio il mio problema (molto probabilmente un lato di testa è tondo ma per ora semplifico il mio modello con un rettangolo in planimetria)
qualcuno saprebbe indicarmi la strada giusta ?
grazie!
buon lavoro
ciao_____
Re: copertura_doppia curvatura
- mirkozombetti
- Posts: 28
- Joined: Sun Sep 26, 2004 11:41 am
- Location: verona
Re: copertura_doppia curvatura
poi ho convertito in poligoni ed estruso ed aggiustando la posizione dei punti in piano.
Ti allego il file se ti può essere di aiuto.
- Attachments
-
- VISTACURVED.jpg (136.94 KiB) Viewed 2030 times
-
- CURVED.c4d.zip
- (98.31 KiB) Downloaded 114 times
Re: copertura_doppia curvatura
non mi è chiara l'ultima parte pero': dopo che ho la doppia curvatura (ho convertito in poligoni) non riesco ad estrudere!
inserisco il poligono dentro estrusione ma non succede nulla.... scusate ma di questo genere di modellazione sono quasi zero!
e se io volessi dare solo uno spessore?
grazie!
ciao_____
- mirkozombetti
- Posts: 28
- Joined: Sun Sep 26, 2004 11:41 am
- Location: verona
Re: copertura_doppia curvatura
Re: copertura_doppia curvatura
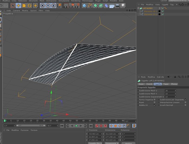
perchè mi compaiono quelle diagonali sotto ?
allego anche il file se qualcuno ha voglia di darci un'occhiata, grazie!
ciao______
- Attachments
-
- copertura.zip
- (81.68 KiB) Downloaded 103 times
Re: copertura_doppia curvatura
ora va....
http://www.infolasgaleras.com
________
http://www.websolutionsdf.com
______________________________
Re: copertura_doppia curvatura
poichè le spline le ho create in allplan, non riesco a capire in che modo hai corrette in cinema
chiuse nel senso che il primo punto non coincide con l'ultimo ? grazie!
ciao_____
Re: copertura_doppia curvatura
non ho capito se è una tua precisa necessità di avercela fatta con cinema.
Credo che se suddividi bene il percorso e la sezione in allplan ottieni lo stesso risultato.
se hai fatto le due spline sei gia a buon punto
Re: copertura_doppia curvatura
le spline erano formate da vari spezzoni, la verticale di sinistra era una spline a parte formata da due punti
le ho corrette selezionando i due punti piu vicini delle spline separate e con lo strumento unisci ( scorciatoia M Q) ho saldato i punti, quindi nella proprieta della spline ho spuntato chiudi spline
http://www.infolasgaleras.com
________
http://www.websolutionsdf.com
______________________________
-
- Advertising



FOLLOW US