modellazione piscina

Forum per: Modellazione, Texturing, Animazione, Composting e tutto quello che riguarda il normale utilizzo di Cinema4D.

Moderators: Arkimed, natas, visualtricks, cappellaiomatto

  • Advertising
Cavaliere
Posts: 71
Joined: Tue May 17, 2011 4:01 pm

Re: modellazione piscina

Post by Cavaliere »

Ho visto diversi tutorial, però nn sono riuscito a chiudere lateralmente la piscina nella parte bassa come foto precedentemente postata, se faccio chidi poligono mi chiude la parta alta e mi copre il fondale.... :( uff
Come fare ??
User avatar
flowbox
Posts: 2545
Joined: Tue May 20, 2008 8:29 pm
Location: Repubblica Dominicana

Re: modellazione piscina

Post by flowbox »

vedi sopra che ti ho segnato come chiudere i poligoni con lo strumento crea ponte... puoi usarlo anche per chiudere i poligoni laterali... non è obbligatorio usare chiudi fori poligono...
Non ho piu freddo e NON PAGO PIU LE TASSE.... vivo qui:

http://www.infolasgaleras.com
________

http://www.websolutionsdf.com
______________________________
Cavaliere
Posts: 71
Joined: Tue May 17, 2011 4:01 pm

Re: modellazione piscina

Post by Cavaliere »

Scusami, sarò pesante, però non ci riesco, potresti farmi una schermata più dettagliata per chiudere questa benedetta piscina??
Usando quel comando mi chiude a tappo la piscina.... o addirittura mi si sovrappongono altri poligoni..... Bho
Ti prego illuminami......
Grazie infinite
User avatar
flowbox
Posts: 2545
Joined: Tue May 20, 2008 8:29 pm
Location: Repubblica Dominicana

Re: modellazione piscina

Post by flowbox »

allora comincio col dirti che a me si chiude con loft nurbs, pero cosi a naso penso che il tuo modello ha qualcosa che non va...

quindi, dopo aver reso editabile il loft... vai in modalita poligoni e cliccando con il destro usa il comando ottimizza... dopo dovresti poter usare chiudi fori poligoni senza problema...

fai una prova e fammi sapere

ciao

fabrik

p.s. se hai tempo e voglia, vediti il tutorial modellare un cofano che è illuminante
Non ho piu freddo e NON PAGO PIU LE TASSE.... vivo qui:

http://www.infolasgaleras.com
________

http://www.websolutionsdf.com
______________________________
User avatar
flowbox
Posts: 2545
Joined: Tue May 20, 2008 8:29 pm
Location: Repubblica Dominicana

Re: modellazione piscina

Post by flowbox »

ecco due screenshoot come usare lo strumento crea poligono.... lo trovo in: mesh > strumenti di creazione > crea poligono

fatto questo ottimizza e chiudi fori poligono

in qualche modo devi riuscire... pensa che c'e gente che fa automobili complete anche di interni... non puo essere cosi impossibile fare il fondo di una piscina :lol: :lol:
Attachments
1.jpg
2.jpg
Non ho piu freddo e NON PAGO PIU LE TASSE.... vivo qui:

http://www.infolasgaleras.com
________

http://www.websolutionsdf.com
______________________________
Cavaliere
Posts: 71
Joined: Tue May 17, 2011 4:01 pm

Re: modellazione piscina

Post by Cavaliere »

Ho provato, e continuo a provarci, ma non capisco perchè io nn riesco a chiuderlo direttamente inserendo le spline nella Loft Nurbs, poi con lo strumento chiudi poligono, i poligoni si sovrappongono uno sull'altro.... un Pasticcio... Spiegami come hai fatto??
Ho provato anche a collegare ogni singolo punto delle spline ma niente.
User avatar
flowbox
Posts: 2545
Joined: Tue May 20, 2008 8:29 pm
Location: Repubblica Dominicana

Re: modellazione piscina

Post by flowbox »

allega il file che ci do un'occhiata
Non ho piu freddo e NON PAGO PIU LE TASSE.... vivo qui:

http://www.infolasgaleras.com
________

http://www.websolutionsdf.com
______________________________
Cavaliere
Posts: 71
Joined: Tue May 17, 2011 4:01 pm

Re: modellazione piscina

Post by Cavaliere »

Ecco ti mando il file com le tre spline prova avedere dove sbaglio ..... :roll:
P.s = Mi dice L’estensione c4d non è permessa. :(
Attachments
piscina cavaliere.rar
(7.35 KiB) Downloaded 68 times
User avatar
flowbox
Posts: 2545
Joined: Tue May 20, 2008 8:29 pm
Location: Repubblica Dominicana

Re: modellazione piscina

Post by flowbox »

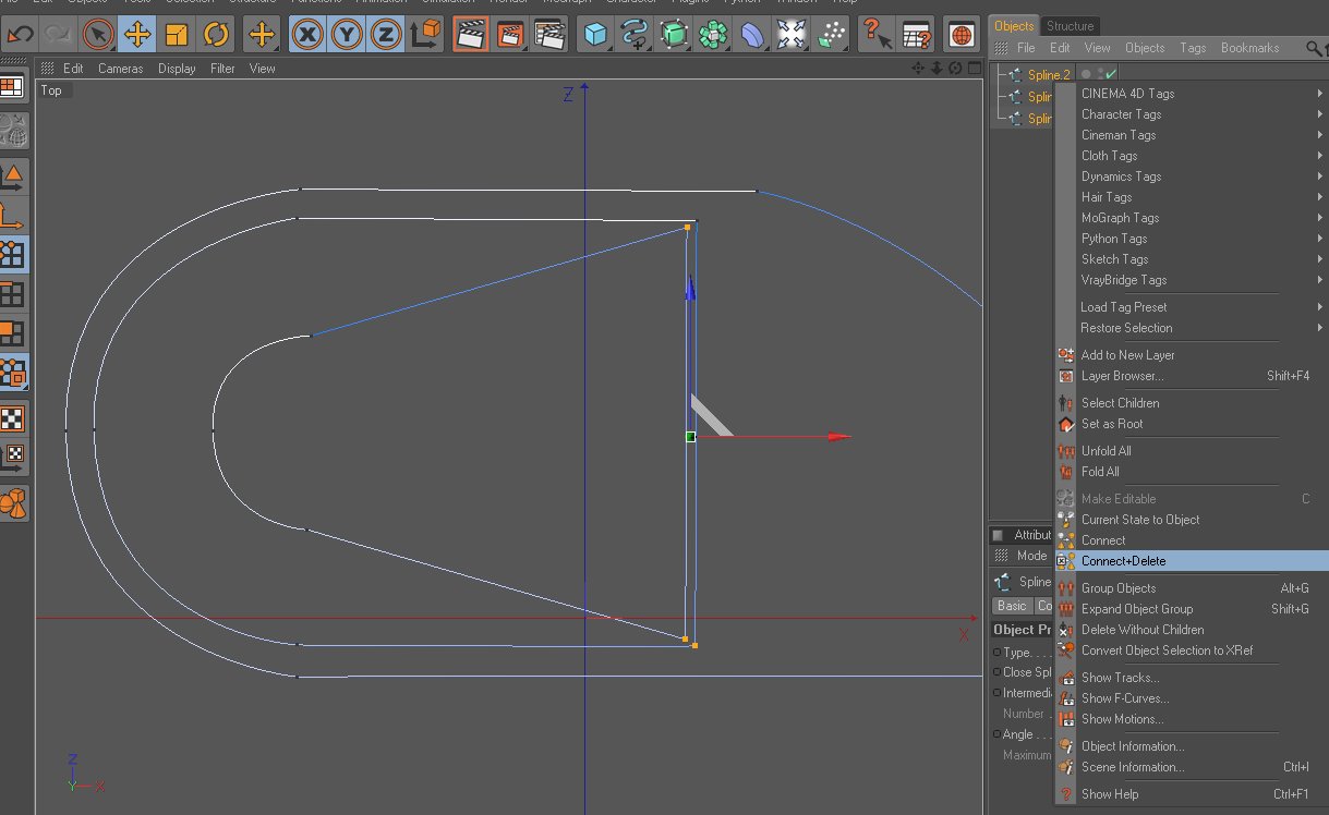
allora queste sono le spline prima di fare connect + delete (connetti +cancella)

ora posizionati nella vista sopra top ... come puoi vedere la Spline.2 e la Spline.1 hanno alcuni punti che si trovano nella stessa posizione

se selezioni i punti dietro della Spline.2 e li sposti un po a sinistra (circa 5 cm) quindi con lo strumento scala li avvicini leggermente , il risultato deve essere cone in foto allegata
punti.jpg
ora seleziona le 3 spline e fai connect+delete
connect.jpg
ora hai una sola spline e la inserisci in una loft nurbs
loft.jpg
ora seleziona il loft nurbs e premi il tasto C per renderlo editabile

quindi vai in interfaccia modelling ed in modalita poligoni seleziona lo strumento create new poligons (crea nuovi poligoni) e crea un poligono nuovo nella parte dietro della spline come in foto, ricorda che al quarto punto devi dare doppio click
poligono nuovo.jpg
ora seleziona lo strumento chiude fori poligono e chiudi come in foto
chiude.jpg
se non riesci nemmeno cosi.... mi arrendo... e scusa ma.... a questo punto credo che l'ultima soluzione rimasta sia un corso di modellazione

ciao

fabrik
Non ho piu freddo e NON PAGO PIU LE TASSE.... vivo qui:

http://www.infolasgaleras.com
________

http://www.websolutionsdf.com
______________________________
Cavaliere
Posts: 71
Joined: Tue May 17, 2011 4:01 pm

Re: modellazione piscina

Post by Cavaliere »

Ecco!!! Finalmente ci sono riuscito :) :) Ovviamente è una bozza, mancano le scale ed il terreno :)
Le scale le hai modellate sempre con le spline seguendo il perimetro della vasca??
Cmq Grazie per la pazienza avuta :)
Attachments
piscina cavaliere.jpg
  • Advertising
Post Reply