Per iniziare
Moderators: Arkimed, natas, visualtricks, cappellaiomatto
-
- Advertising
- gabriele__82
- Posts: 3112
- Joined: Wed Oct 28, 2009 9:04 am
- Location: Treviglio
Re: Per iniziare
vanno caricate le tex nei vari canali per cercare di ricreare quello che vedi realmente.
se per la luce hai usato tutte le indicazioni di mz cioè, sky e settaggi 3-100-100-1, allora la luce base è impostata giusta.
sinceramente non ho letto tutta la discussione, se ti è già stato consigliato o meno, ma i capitoli presenti nello shop, quello sui materiali e quello sulla luce, alla modica cifra di una decina di euro, ti potrebbe togliere qualsiasi dubbio, in quanto è spiegato passo per passo su scene che puoi scaricare.
ciao ciao
Re: Per iniziare
Re: Per iniziare
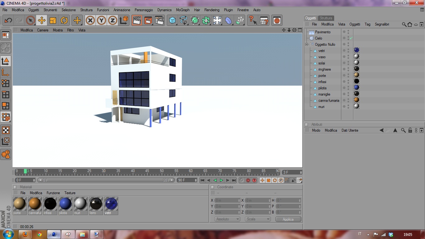
mettendo un materiale qualsiasi, se rimane bianco significa che hai sbagliato qualcosalivy90 wrote:scusate ma come si può togliere questo bianco surreale del pavimento? ho provato ad assegnarli un colore come per gli altri livelli ma non cambia nulla,rimane tutto bianco!
ciao______
Re: Per iniziare
grazie per la "pillola" eppure a me è un effetto che piace... leggero leggero....
Re: Per iniziare
livelli non ne hai nella tua scena, cmq in cinema il colore dei livelli non influenza gli oggetti, serve solo a te per identificarli meglio
@bird: è questione di gusti, se a te piace sei liberissimo di usarlo... ma io ritengo che applicato ad una scena nel suo complesso non aiuta il fotorealismo in quanto crea delle "righe piu scure" nelle intersecazioni degli oggetti e questo non succede nella realta... sopratutto negli angoli dei muri, invece è molto utile se applicato all'interno di un materiale nel canale diffusione per rendere piu vissuto un oggetto o per creare effetti particolari tipo la ruggine e l'ossido
http://www.infolasgaleras.com
________
http://www.websolutionsdf.com
______________________________
Re: Per iniziare
mi hai dato un input in più lo provero' pure nel setting dei materiali...
Re: Per iniziare
diciamo che alla fine per il pavimento ho risolto, ma la luce continua a non convincermi nonostante le modifiche che provo a fare
voi che dite?
Re: Per iniziare
No, non hai risoltodiciamo che alla fine per il pavimento ho risolto
Guarda: ho seguito tutta la discussione senza mai intervenire, e infatti non interverrò più. Però, in tutta franchezza, prima di lasciare mi sento di doverti dire qualche cosa, nella speranza che non ti offenda, ma che ti possa servire per aiutarti
Stai fancendo le cose a casaccio e con poca attenzione: e qui non c'entra niente la conoscenza o meno dei comandi o del software che usi.
Pensa a come sono le cose nella realtà, in un software di 3D questo si fà: si riproduce la realtà. Quindi visualizza mentalmente come è una casa se devi riprodurre una casa, pensa a come è una giornata di sole, se devi riprodurre una illuminazione diurna e così via............
Questo ti aiuterà, altrimenti andando a casaccio è difficile che tu possa capire come funziona.
E studiati bene tutorial, videotut, guide ecc....ecc.....Quando all'università sostieni un'esame, che fai? Cerchi di intuire quello che ti chiedono, cercando le risposte seduta stante, o rpima ti prepari studiando? Stessa cosa anche in questo campo......
Re: Per iniziare
questo è il mio primo lavoro su questo programma...sinceramente anche il semplice "adattamento del materiale all'oggetto" di cui mi hai parlato, non ho idea di come si applichi
Re: Per iniziare
Ti danno la possibilità anche di fare degli esercizi per avere almeno le basi per poi poter affrontare in autonomia un argomento un po' più complesso.
Considera che io li tengo sempre a portata di mano per potermi rinfrescare sempre la memoria.
-
- Advertising



FOLLOW US