visualizzare le spline

Forum per: Modellazione, Texturing, Animazione, Composting e tutto quello che riguarda il normale utilizzo di Cinema4D.

Moderators: Arkimed, natas, visualtricks, cappellaiomatto

Post Reply
  • Advertising
astera
Posts: 2
Joined: Thu Feb 23, 2012 6:07 pm

visualizzare le spline

Post by astera »

Salve a tutti
sto seguendo un corso di cinema 4D, vi sembrerà strano, ma tracciando le spline non riesco a visualizzarle :o
qualcuno sa dirmi perchè? E' un problema di settaggio?
Grazie a tutti
User avatar
visualtricks
Moderatore
Posts: 3567
Joined: Thu Sep 23, 2004 5:13 pm
Location: Pistoia

Re: visualizzare le spline

Post by visualtricks »

parli dell'editor o dici nel render ?
Image
๏_www.visualtricks.it_๏ .:: COMPUTER SAYS NO ::.
User avatar
masterzone
Site Admin
Posts: 10590
Joined: Fri Sep 17, 2004 5:34 pm
Location: Verona

Re: visualizzare le spline

Post by masterzone »

Se non le vedi è perché le hai disabilitate nel editor. Se usi la r13 devi andare nel menu filtro di una delle 4 viste e riattivarli. Se usi versioni precedenti in alto nel menu c'è un bottone con una finestra e un punto interrogativo.

Mz
astera
Posts: 2
Joined: Thu Feb 23, 2012 6:07 pm

Re: visualizzare le spline

Post by astera »

Grande Masterzone :)
Risolto!!!
Grazie ragazzi e a presto !!!
User avatar
arcnello
Posts: 3235
Joined: Wed Jun 07, 2006 2:59 pm
Location: riviera di ponente

Re: visualizzare le spline

Post by arcnello »

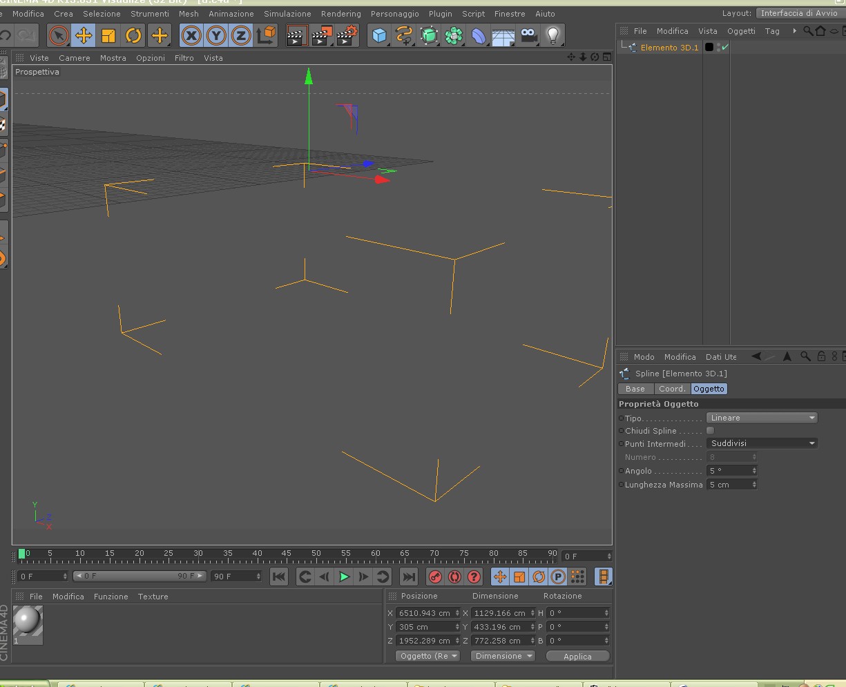
mi riallaccio a questo argomento perchè mi sta capitando lo stesso problema
mi sono creato delle linee 3d in allplan (sezioni per poi unire con la loft nurbs), ma quando le importo in cinema non le vedo, nel menu' filtro sono attivate, come è stato consigliato, ma non riesco a capire per quale motivo non le vedo :shock:
allego l'immagine, ed il file
grazie!
ciao____
Attachments
a.zip
(76.21 KiB) Downloaded 57 times
linea 3d.jpg
62VAMPIRO
Posts: 3807
Joined: Mon Mar 14, 2005 6:46 pm

Re: visualizzare le spline

Post by 62VAMPIRO »

Sbaglio o è attivato un Layer? Se sì, può essere che sia disattivata la visibilità dell'oggetto (in questo caso della spline) dentro al Layer?
User avatar
morph
Posts: 2000
Joined: Sun Feb 08, 2009 5:24 pm

Re: visualizzare le spline

Post by morph »

concordo con vampiro, potrebbe essere colpa del layer, potresti fare uscire le spline da quel layer ed eliminarlo :)
  • Advertising
Post Reply