prova settaggi vista interna
Moderators: Arkimed, natas, visualtricks, cappellaiomatto
-
- Advertising
prova settaggi vista interna
ho impostato la mia prima scena per un rendering di interni.
il risultato nn mi pare molto soddisfacente, qualcuno puo' aiutarmi a migliorarlo?
i parametri sono i seguenti :
Illuminazione IG : modo IR+QMC, 3, 100, 130
Occlusione Ambientale
Filtro duro 5%
Luci infinite (esterne in corrispondenza delle vetrate e puntate verso il tavolo) : intensità 200, ombra netta
Luci area (interne, in corrispondenza delle vetrate e di dimensioni analoghe alle vetrate stesse) : intensità 100, ombra area
Luce omni al centro della stanza : intensita' 45%, decadenza lineare
p.s. : nelle stanze vicine ho messo altre luci omni con intensita' piu' bassa, in particolar modo perche' il mobile in primo piano risultava totalmente buio.
Re: prova settaggi vista interna
cioe completamente messi a caso (ci credo che non è soddisfacente)
magari vedi qualche tutorial ed impara almeno le basi di illuminazione, vediti il laboratorio di rendering per prendere spunti... cerca nel forum, quasi tutti i wip riportano i parametri utilizzati dall'utente...
altrimenti non si tratta di aiutarti a migliorarlo... si tratterebbe di farti un corso e non credo che il forum sia il luogo adatto
ciao
fabrik
http://www.infolasgaleras.com
________
http://www.websolutionsdf.com
______________________________
Re: prova settaggi vista interna
d'altra parte, se fossi convinto di sapere come si fa, nn chiederei spiegazioni qui pertanto, il risentimento per qualsiasi tipo di risposta e' da escludere....
cmq, io sto facendo quello che mi hai suggerito : i parametri che hai letto li ho un po' desunti da tutorial e da altri wip postati inerenti l'argomento...se avessi dovuto inventar tutto da solo, t'assicuro che ti sarebbero sembrati molto piu' campati in aria di questi...
cmq, per ora, quello che ho un po' desunto e' di mettere luci area in corrispondenza delle vetrate, luci di riempimento (la luce omni) all'interno della stanza e luci infinite all'esterno che giocano il ruolo del sole.
cerchero' altri tutorial, ovviamente e spero che, contemporaneamente, mi si possa dare qualche dritta anche qui.
grazie ancora.
ciao.
Re: prova settaggi vista interna
nelle proprieta del progetto imposta il colore di default in 80% gray ... oppure applica a tutto il modellato un materiale grigino 80%
di sole (quindi luce infinita) ne devi avere uno solo, come in natura
inserisci un cielo (sky) quello che trovi in environment...... (non confonderti con il physical sky) a questo applica un materiale con nel canale luminance un gradiente azzurrino chiarissimo.
le ombre di tutte le luci devono essere solo area, le altre presenti in cinema servono per fare altre cose ed altri tipi di render
per gli interni la GI da preferire è la IR (still image) , la qmc si usa principalmente per gli esterni
niente occlusione ambientale
niente filtri ne duri ne morbidi
le area alle finestre devi attivare la decadenza e spostare il pallino oltre il muro che hai di fronte alla stessa
le luci omni sono da evitare, se ti renderai conto di avere necessita di una luce di riempimento userai una area, con ombre area e decadenza
questo per iniziare... poi posta e vedrai che riceverai consigli
http://www.infolasgaleras.com
________
http://www.websolutionsdf.com
______________________________
Re: prova settaggi vista interna
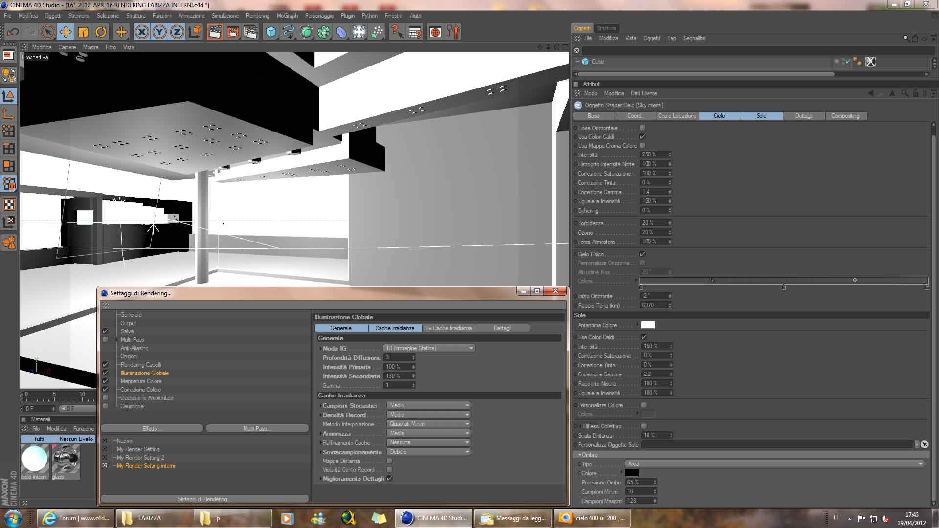
a tal proposito, volevo segnalare che ho introdotto il cielo con il gradiente azzurrino chiaro ma ho lasciato il phisical sky che avevo gia' prima aggiungendovi un tag compositing che lo rende invisibile alla camera.
in particolare, i parametri del phisical sky sono stati modificati rispetto a quelli che avevo per le viste esterne.
in sintesi, sono :
cielo intensita' 800
correzione saturazione 60
tinta 0
correzione gamma 1.4
uguale ad intensita' 200
sole 350
correzione saturazione 80
tinta 0
gamma 2.2
uguale a intensita' 120
Re: prova settaggi vista interna
che ne dite?
Re: prova settaggi vista interna
posto un'immagine di una bozza di texturizzazione : ci sono ancora molte cose da fare (tipo aggiustare il pavimento, i riquadri delle pannellature lignee, i vetri dei faretti, etc.) ma ve la sottopongo ugualmente.
p.s. : i parametri di cache irradianza sono su valori medi, nn ci sono filtri, ne' OA, ne' post produzione : dove potrei, secondo voi, iniziare a "smanettare" un po' per avere un'immagine piu' fotorealistica?
p.p.s. : a prescindere da tutto, voglio ringraziare flowbox per la dritta iniziale...anche se, ora, nn so che fine abbia fatto!

Re: prova settaggi vista interna

c'e ancora qualcosa che non mi convince... sicuro di non aver attivato l'occlusione ambientale nemmeno nei materiali (frecce rosse)?
ti ho segnato le righe nere che forma l'AO che rendono falso il render, se noti una foto vera non vedrai mai quelle righe scure ... a meno che non sia una foto di un ambiente sporco e vecchio dove si siano annidati anni di polvere e fumo
oltre a questo non quadrano le luci, hai due soli? (uno credo sia quello del physical sky) uno proietta la luce dai vetri (freccia verde) ed ha un'inclinazione eccessiva, se lo mantieni cosi inclinato devi dare una luce molto gialla aranciata, tipica del sole al tramonto o alba e quindi cambiare totalmente il tipo di render
l'altro (freccia azzurra) completamente verticale... direi a ore 12.
chiaramente quando ti dissi di non confonderti con il physical sky ma di usare solo lo sky semplice non stavo scherzando, non ti ho dato dei parametri a caso

i materiali dovranno venire dopo che avrai una buona illuminazione basica
la gamma di tutti i parametri va lasciata di default, la gamma non è un parametro cambiabile a piacimento ma è li per rispettare i parametri che vediamo a monitor... la correzione di gamma o comunque correzioni di esposizione le puoi fare in post produzione con photoshop... per farti capire, la maggioranza dei parametri modificabili che trovi nel pannello dell' IG, delle luci, delle ombre, i filtri, gli effetti ecc. ... non vanno per forza applicati o modificati, ci sono per dare la possibilita di fare render di qualsiasi tipo, render con effetti speciali, render in stile cartone animato ecc. per i render architettonici non si usano
ci tengo a precisare che non è smanettando che si ottiene un'immagine fotorealistica, se non parti da una corretta illuminazione di base è molto difficile che otterrai una buona immagina, ci sara sempre spazio per quel qualcosa che non convince

ciao
fabrik
- Attachments
-
- prova interni 11_01.jpg (63.66 KiB) Viewed 1691 times
http://www.infolasgaleras.com
________
http://www.websolutionsdf.com
______________________________
Re: prova settaggi vista interna
imposta le luci senza porcherie nel render... altrimenti non ne esci

http://www.infolasgaleras.com
________
http://www.websolutionsdf.com
______________________________
-
- Advertising
FOLLOW US