Costa Concordia - Final render's OUT
Moderators: Arkimed, natas, visualtricks, cappellaiomatto
-
- Advertising
Re: WIP - Costa Concordia
i7 2600k - 16GB RAM DDR3 - Asus P8Z68 v-pro - SSD Crucial M4 128GB - HDD 1TB - nVidia Quadro 600 - Al. corsair 600W - Raffreddamento liquido H80 - Windows 7 Pro x64
-
- Posts: 225
- Joined: Wed Oct 13, 2010 11:02 am
Re: WIP - Costa Concordia
Re: WIP - Costa Concordia
L'occlusion già è applicata. L'illuminazine proviene da un physical sky con sole e ombre Area.MircoPaolini wrote:Hai usato una mappa HDR per simulare la luce diffusa ambientale? La nave sembra illuminata da una sola luce frontale di colore bianco e non porta belle ombre che diano giustizia alle forme. Ti consiglio,se non l'hai fatto, di usare l'HDRI e occlusion
Come si usano le mappe HDR per simulare la luce diffusa ambientale?

i7 2600k - 16GB RAM DDR3 - Asus P8Z68 v-pro - SSD Crucial M4 128GB - HDD 1TB - nVidia Quadro 600 - Al. corsair 600W - Raffreddamento liquido H80 - Windows 7 Pro x64
Re: WIP - Costa Concordia
penso che per l'hdr devi creare un materiale con una texture dell'ambiente che vuoi nel canale luminosità poi applichi il materiale al cielo (non fisico), se vuoi poi togli il cielo col compositing...cmq gran ficata di modello XD su turbosquid andrebbe a rubaNemus wrote:L'occlusion già è applicata. L'illuminazine proviene da un physical sky con sole e ombre Area.MircoPaolini wrote:Hai usato una mappa HDR per simulare la luce diffusa ambientale? La nave sembra illuminata da una sola luce frontale di colore bianco e non porta belle ombre che diano giustizia alle forme. Ti consiglio,se non l'hai fatto, di usare l'HDRI e occlusion
Come si usano le mappe HDR per simulare la luce diffusa ambientale?

Re: WIP - Costa Concordia
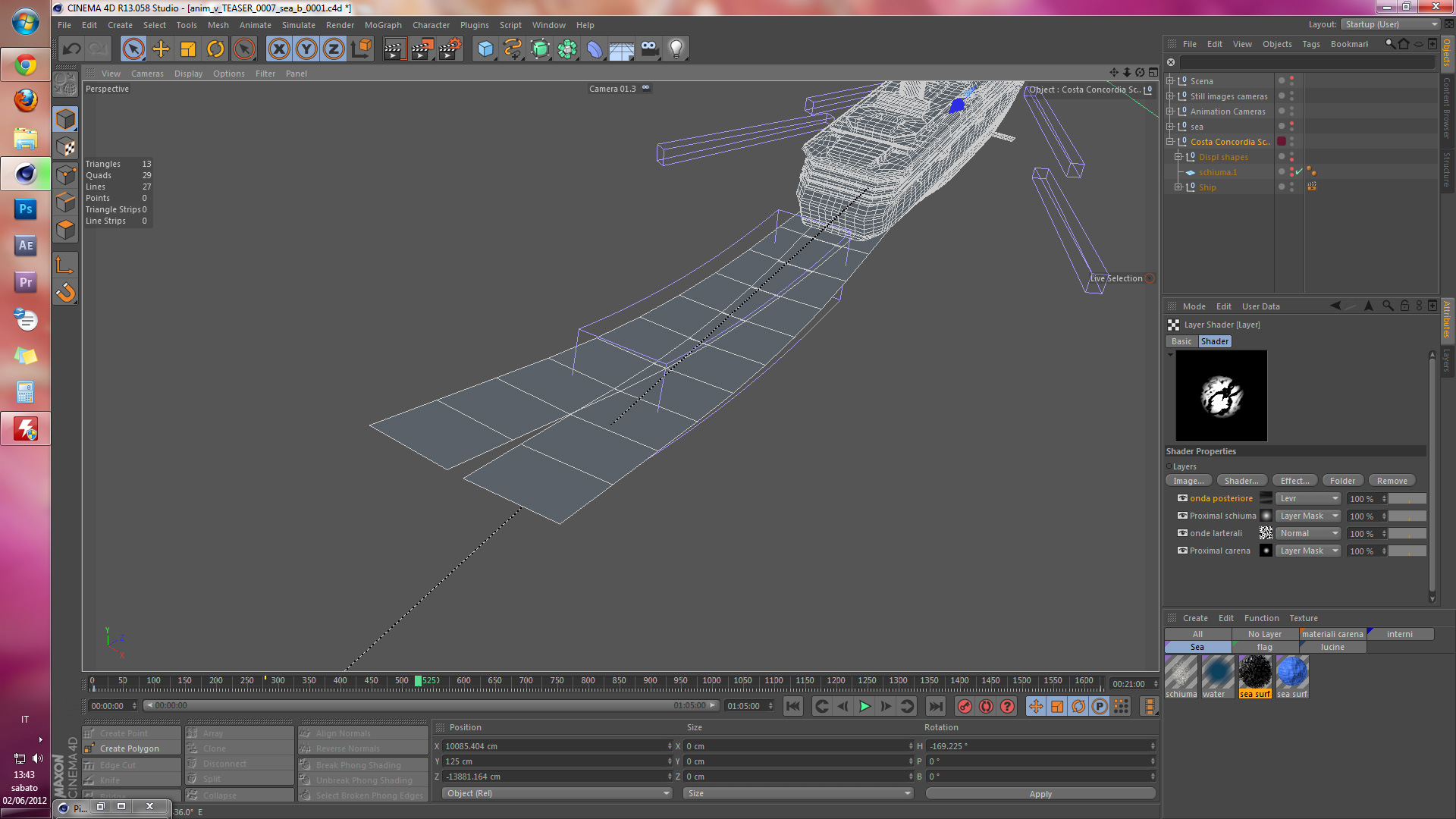
Ho aggiustato un po' di cose al modello della nave, ma soprattutto ho rifatto da zero l'acqua: ora è in displacement, con buona pace dei tempi di render.

P.S. Qualcuno mi sa dire perché all'atto del salvataggio in psd/tiff il DoF va a farsi benedire?
i7 2600k - 16GB RAM DDR3 - Asus P8Z68 v-pro - SSD Crucial M4 128GB - HDD 1TB - nVidia Quadro 600 - Al. corsair 600W - Raffreddamento liquido H80 - Windows 7 Pro x64
Re: WIP - Costa Concordia

Re: WIP - Costa Concordia
Sono ancora un WIP, comqunue ho usato un layer apposito nel canale displacement per realizzare le onde e un proximal shadeer come layer mask, a cui ho passato per parametro delle mesh appositamente realizzate per seguire la forma delle scie d'acquaheathed wrote:ciao ti posso chiedere come hai fatto l'acqua e le scie della nave nell'acqua?? soprattutto quelle sotto lo scafo.. Grazie
i7 2600k - 16GB RAM DDR3 - Asus P8Z68 v-pro - SSD Crucial M4 128GB - HDD 1TB - nVidia Quadro 600 - Al. corsair 600W - Raffreddamento liquido H80 - Windows 7 Pro x64
Re: WIP - Costa Concordia

Re: WIP - Costa Concordia
i layer mask sono un metodo di fusione per i layer applicabili all'interno dei canali dei materiali. Come dice il nome agiscono da maschere ai layer successivi. Se tu crei un layer, gli dai la fusione come layermask e all'interno ci metti uno shader proximal, tutto ciò che viene dopo quel layer sarà visibile solo fin dove arriva il proximal shader.
Poi comuqnue io sono un novellino, se chiedi a gente più esperta qui nel forum ti sapranno consigliare meglio

i7 2600k - 16GB RAM DDR3 - Asus P8Z68 v-pro - SSD Crucial M4 128GB - HDD 1TB - nVidia Quadro 600 - Al. corsair 600W - Raffreddamento liquido H80 - Windows 7 Pro x64
Re: WIP - Costa Concordia

i7 2600k - 16GB RAM DDR3 - Asus P8Z68 v-pro - SSD Crucial M4 128GB - HDD 1TB - nVidia Quadro 600 - Al. corsair 600W - Raffreddamento liquido H80 - Windows 7 Pro x64
-
- Advertising
FOLLOW US