[risolto] mogaph: passare dati posizione ad altri cloni

Forum per: Modellazione, Texturing, Animazione, Composting e tutto quello che riguarda il normale utilizzo di Cinema4D.

Moderators: Arkimed, natas, visualtricks, cappellaiomatto

  • Advertising
User avatar
abe3d
Posts: 1153
Joined: Mon Dec 07, 2009 1:48 pm

Re: mogaph: passare dati posizione ad altri cloni

Post by abe3d »

...
natas wrote:scusami per la mia risposta, ma mi ha talmente incasinato la lettura della prima parte del messaggio che mi ero perso la seconda e ho risposto in modo sbagliato. pfiu
:) Figurati ! L'errore è stato mio, più che altro l'incapacità di esporre i fatti data la mia carenza tecnica.
Cerco di studiare e capire, ma, ci sono cose che appartengono a più alte menti (purtroppo).
Comunque, niente da fare, non ne vengo a capo, nemmeno con l'effettuatore eredità, per non parlare di thinking particles...

fino ad adesso sono solo riuscito a fingere una interazione (vedi immagine), che per altro mi starebbe anche bene, ma visto che non mi serve per lavoro, ma solo per "riuscire", continuerò a provare :(

miiii se penso alla pubblicità, mi tremano le mani...
Se le dimensioni del seno di una donna non sono direttamente proporzionali alla sua massa corporea, allora sono sicuramente inversamente proporzionali alla sua intelligenza.
User avatar
abe3d
Posts: 1153
Joined: Mon Dec 07, 2009 1:48 pm

Re: [risolto] mogaph: passare dati posizione ad altri cloni

Post by abe3d »

ok...risolto...
La soluzione era abbastanza facile da sentirmi stupido...
Ottenuto con 3 clone object e un effettuatore eredità
a presto la soluzione ! :?
Se le dimensioni del seno di una donna non sono direttamente proporzionali alla sua massa corporea, allora sono sicuramente inversamente proporzionali alla sua intelligenza.
User avatar
visualtricks
Moderatore
Posts: 3567
Joined: Thu Sep 23, 2004 5:13 pm
Location: Pistoia

Re: [risolto] mogaph: passare dati posizione ad altri cloni

Post by visualtricks »

good.. mi ero un po' perso la discussione, sorry. Guardando il video penso che un'altra strada potrebbe essere con lo shader effector. Cmq magari spiega bene come hai fatto,può sempre essere utile a tutti !
Image
๏_www.visualtricks.it_๏ .:: COMPUTER SAYS NO ::.
User avatar
abe3d
Posts: 1153
Joined: Mon Dec 07, 2009 1:48 pm

Re: [risolto] mogaph: passare dati posizione ad altri cloni

Post by abe3d »

Ciao...
Allora, come dicevo, a volte le cose semplici sono anche le più efficaci...
Passo a esporre il sistema che ho usato:
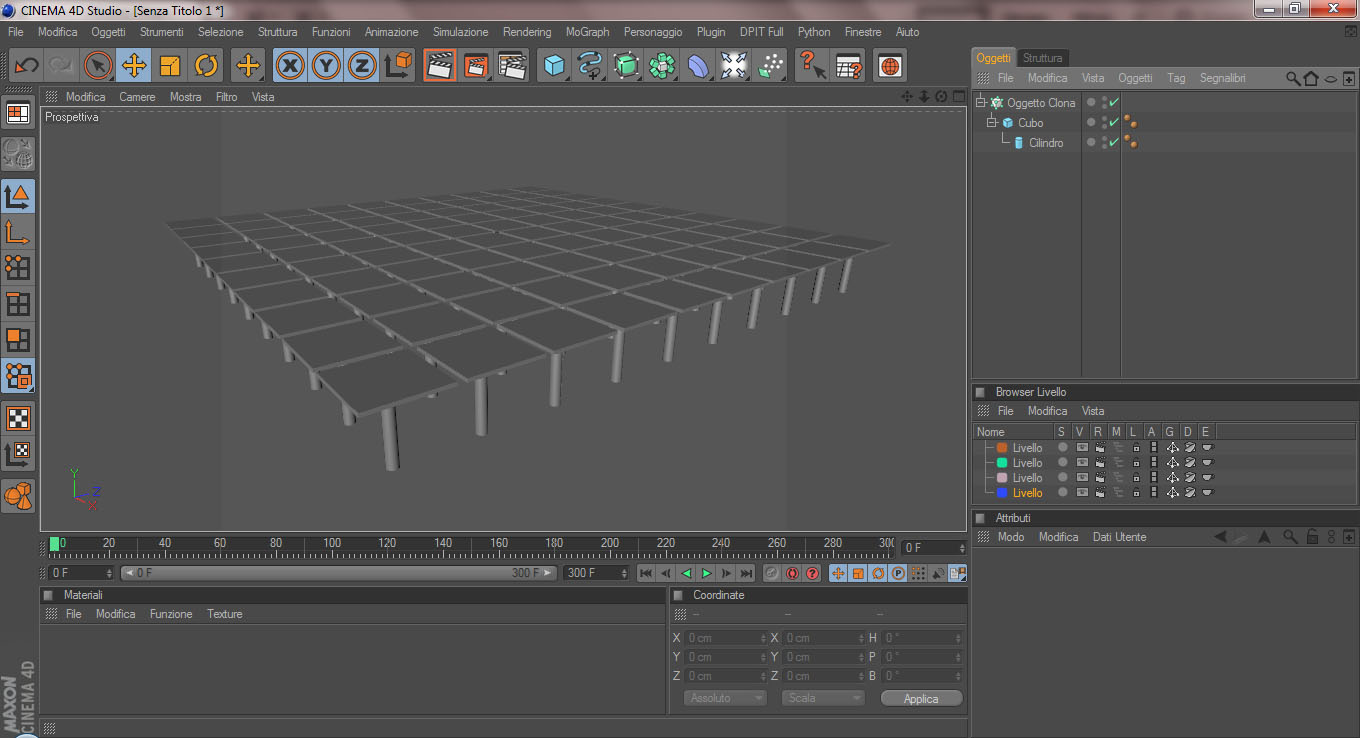
Quindi, creo una griglia con clone object, partendo da un cubo ed un cilindro come nell'immagine.
f1.jpg
Faccio una copia del clone object, tolgo il cubo e faccio ancora 2 copie di quest'ultimo, dò ai quattro cilindri un diametro diverso e posiziono i tre clone object (quelli dei cilindri) in basso in corrispondenza della fine del primo cilindro.
f2.jpg
A questo punto seleziono il primo clone object e gli applico un deformatore casuale ( ma si possono applicare quasi tutti i deformatori, in particolare il deformatore shader che ci permette di caricare mappe di qualsiasi genere e il deformatore suono) e lascio solo il parametro posizione Y a 150 e nella scheda "effettuatore" in "modo casuale" scelgo "disturbo" in modo che il deformatore casuale sia animato.Poi applico ai restanti tre clonatori il deformatore eredità (lo stesso), trascino nel campo oggetto il primo clone object (quello con il piano) e spunto "oggetto motion morph" (dovrebbe venire una cosa del genere)
f3.jpg
.
a questo punto selezione uno alla volta i tre clone object con il cilindro e nella scheda effettuatori, abbasso al 50% il primo,al 25% il secondo e a 0% il terzo (questo ci permette di fermare il clone). Spero di non aver dimenticato nulla! Questo è il risultato ottenuto con un pò di lavoro in più...

http://youtu.be/8VEt6No9U5U
Se le dimensioni del seno di una donna non sono direttamente proporzionali alla sua massa corporea, allora sono sicuramente inversamente proporzionali alla sua intelligenza.
  • Advertising
Post Reply