Consiglio prezzo bancone bar

Forum per: Modellazione, Texturing, Animazione, Composting e tutto quello che riguarda il normale utilizzo di Cinema4D.

Moderators: Arkimed, natas, visualtricks, cappellaiomatto

  • Advertising
mattex94
Posts: 31
Joined: Mon Jul 09, 2012 6:52 pm

Re: Consiglio prezzo bancone bar

Post by mattex94 »

hahahahahahahhahahahahahahaha ok accetto il tuo consiglio
mattex94
Posts: 31
Joined: Mon Jul 09, 2012 6:52 pm

Re: Consiglio prezzo bancone bar

Post by mattex94 »

Ora che ne pensate???
Attachments
bancone-4.jpg
User avatar
enzo_87
Posts: 1824
Joined: Thu Nov 24, 2011 5:28 pm

Re: Consiglio prezzo bancone bar

Post by enzo_87 »

dai ragazzi, calma :mrgreen: ...non c'è bisogno di litigre su :idea:

osservando l'immagine io ti dico: secondo me sei alle prime armi...
se io fossi il cliente, non capirei molto del bancone con questa vista. vero che tu dici che poi ne farai altre, ma come detto da flowbox, questa ci hai postato e questa vediamo...per cui...

dipende poi da cosa si aspetta il cliente: se una cosa approssimativa o se cerca il fotorealismo.
se cerca la seconda, mi spiace dirlo, ma sei lontano, e ti aspettano più di 6/7 ore di lavoro.
nvece di stare li a sfottere, avrei gradito più qualche critica sul progetto (es. aggiungi qualche luce, migliora quello...)
il fatto è che tu non hai chiesto consigli sul progetto...ma su quanto farlo pagare. io non sono ancora professionista ma mi piacerebbe esserlo, anche se alcuni lavori li ho già svolti per amici e colleghi...per alcuni ho impiegato anche sei mesi(cliente esigente ;) ) e non mi sono fatto pagare, anche se il valore sarebbe stato almeno 20 superiore per il numero di ore e di viste svolte...ma è una latro discorso e quindi chiudo qui...

quello che voglio dire è: flowbox è un professionista che lavora con C4D(suppongo) e credo che per un lavoro del genere non pagherebbe.
so che non è facile sentirsi dire certe cose, ci sono passato anche io(anche io chiedevo i consigli :lol: ), ma secondo me non sono da prendere come offese personali...certo, il modo non è stato dei più gentili magari, ma almeno è stato sincero.
secondo me dovresti cogliere quanto detto per cercare di migliorarti.
e poi pensa se te lo dicesse il cliente..in quell'occasione cosa gli diresti??prendi e porti a casa con la coda tra le gambe...

spero di aver interpretato bene la questione, altrimenti son qui :P .

detto questo, passiamo al render...innanzitutto, io un render lo presenterei ambientato...quindi un minimo di arredamento ci vuole, per far capire gli spazi e le proporzioni.
luci: come hai illuminato??
dacci un po' di parametri e poi vedrai che cominceranno ad arrivare i consigli.

detto questo, e se hai voglia di migliorarlo, buon lavoro.
User avatar
enzo_87
Posts: 1824
Joined: Thu Nov 24, 2011 5:28 pm

Re: Consiglio prezzo bancone bar

Post by enzo_87 »

Ora che ne pensate???
vedo che hai già cambiato illuminazione e tipologia di bancone...

dicci innanzitutto che cosa vorresti ottenere...illuminato di giorno, di notte?nella seconda vista sembra al tramonto.
dietro al bancone c'è una finestra?
sembra che la finestra sia più alta del sole(che è dietro la finestra)
mattex94
Posts: 31
Joined: Mon Jul 09, 2012 6:52 pm

Re: Consiglio prezzo bancone bar

Post by mattex94 »

ciao Enzo grazie per la tua risposta, concordo con quello detto da te, però passiamo al progetto ora. Allora ho cambiato di nuovo ambiente (lascia perdere le texture messe male, le sistemo dopo). Quello che vorrei io però è un effetto simile a questo (http://www.parolinsrl.it/public/articol ... olis_0.jpg), con i relativi riflessi e retroilluminazione nei vetri. Grazie
Com' è ora:
Attachments
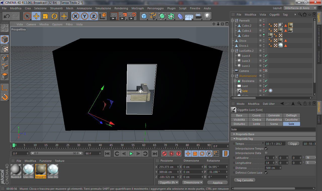
Anche le luci che escono da sotto lo &quot;zoccolo&quot; del bancone vorrei fossero un po' più realistiche, ovvero che si capisca che escono da sotto, anche perchè le devo mettere sotto l'altro bancone più lungo (sono luci omni).<br />In questa scena ho messo: illuminazione globale, occlusione globale, una finestra con una luce area della stessa dimensione della finestra, sole con orario 10:00 e cielo.
Anche le luci che escono da sotto lo "zoccolo" del bancone vorrei fossero un po' più realistiche, ovvero che si capisca che escono da sotto, anche perchè le devo mettere sotto l'altro bancone più lungo (sono luci omni).
In questa scena ho messo: illuminazione globale, occlusione globale, una finestra con una luce area della stessa dimensione della finestra, sole con orario 10:00 e cielo.
User avatar
enzo_87
Posts: 1824
Joined: Thu Nov 24, 2011 5:28 pm

Re: Consiglio prezzo bancone bar

Post by enzo_87 »

allora...partiamo da zero: ti chiedo di postare una scena dall'alto, in modo che si possa vedere dov'è la finestra, com'è la direzione del sole ecc... ecc...

visto che di texture non ne parliamo ora, ti consiglio di partire con la scena bianca, senza materiali...esiste un plugin apposta che, disable material credo che si chiami. con questo disattivi i materiali senza cancellarli.

in questo modo si lavora sull'illuminazione.

passiamo ora al render: allora, sarò banale ma se vuoi ottenere quell'effetto devi cercare di replicare quell'illuminazione, quindi tagli nel sffitto con i neon più faretti.

quindi, come ti dicevo prima c'è da ambientare la scena.
secondo punto, i faretti sotto: le luci omni per realizzare i faretti non vanno bene, semplicemente perché nella realtà lì non ci sarà una luce che andrà in tutte le direzioni.
quindi, andranno messi o gli spot, oppure potresti pensare di realizzare un neon...e per far questo ci sono due metodi(che conosco).
però non capisco se si vede il riflesso...oppure se è la luce che si vede, ossia se i faretti puntano verso l'alto


ah, con occlusione globale intendi occlusione ambientale??toglila pure, non serve attivarla ;)
mattex94
Posts: 31
Joined: Mon Jul 09, 2012 6:52 pm

Re: Consiglio prezzo bancone bar

Post by mattex94 »

grazie, spero sia questo quello che intendevi. Per il vetro retroilluminato?
Attachments
Screen.jpg
User avatar
enzo_87
Posts: 1824
Joined: Thu Nov 24, 2011 5:28 pm

Re: Consiglio prezzo bancone bar

Post by enzo_87 »

grazie, spero sia questo quello che intendevi. Per il vetro retroilluminato?
non proprio...mi servirebbero le 4 viste, o almeno dall'alto.

ti chiedo di dare un'occhiata a questo http://www.c4dzone.com/it/forum/viewtop ... =19&t=8919 che è il laboratorio di rendering. noterai che quando viene postata una scena vengono elencati una serie di parametri che aiutano anche gli altri utenti a capire come è stata svolta una scena.

questo per dirti che devo capire come stai illuminado la scena. dalla tua vista mi si vede solo qualcosa, quindi miservirebbe anche quella dall'alto e almento una in prospetto.

servirebbe sapere come stai illuminando: ad esempio, sun + sky + luce area alla finestra??
in questo caso, se il sun lo lasci di default, servono i paramentri della luce area, la direzione n cui l'hai messa, la decadenza, ecc...ecc..

immagino siano le prime volte, per cui, posso darti una mano: se puoi postare i file, senza materiali, vedo di dargli un'occhiata e vedo di farti capire un po' come descrivere il tutto( sempre se ti va, non voglio passare per maestrino ;) )
User avatar
enzo_87
Posts: 1824
Joined: Thu Nov 24, 2011 5:28 pm

Re: Consiglio prezzo bancone bar

Post by enzo_87 »

eccoti un piccolo esempio....metto due luci nella scena, che è compsta solo da un cubo e dal pavimento.

-anti analiasing: migliore
-IG: profondità diffusione 3, intensità primaria 100%, intensità secondaria 120%
-color mappig: default

-luce infinita: intensità 100%, ombre area
-luce area, dimensioni 200x200, intensità 80%, ombre area, decadenza quadrata inversa con raggio 200, attivo "solo direzione Z"

spero che ti sia utile, aspetto le tue info. ciao
Attachments
esempio.jpg
mattex94
Posts: 31
Joined: Mon Jul 09, 2012 6:52 pm

Re: Consiglio prezzo bancone bar

Post by mattex94 »

Appena provate le impostazioni da te citate, il render nel mio progetto è troppo lento, inoltre non sono riuscito a trovare l'impostazione "color mapping". Stavo provando questa (http://www.c4dzone.com/it/forum/downloa ... =14230&t=1) realizzata da 3dmansion, però non ho ancora capito come realizzare quei faretti, sia per retro-illuminare i vetri che ricoprono il bancone e il soffitto. Sto premendo sulla retroilluminazione perchè lo devo consegnare "domani" mattina, ed è un effetto che mi hanno chiesto. Grazie ancora aspetto risposta ;)
  • Advertising
Post Reply