Sweep Nurbs

Forum per: Modellazione, Texturing, Animazione, Composting e tutto quello che riguarda il normale utilizzo di Cinema4D.

Moderators: Arkimed, natas, visualtricks, cappellaiomatto

Post Reply
  • Advertising
And66
Posts: 60
Joined: Wed Oct 26, 2011 2:13 pm

Sweep Nurbs

Post by And66 »

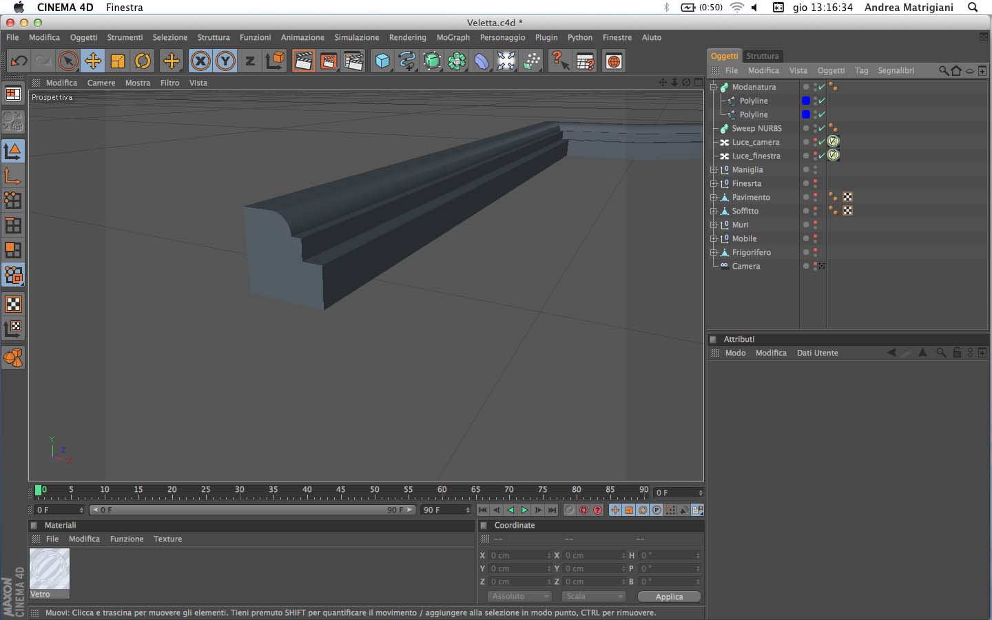
Ciao, ho il seguente problema che non riesco a risolvere da ore: devo effettuare uno sweep della sezione in figura, solo che poi mi ruota la sezione del profilo.

Grazie in anticipo
Attachments
Schermata 10-2456205 alle 13.16.34.jpg
Schermata 10-2456205 alle 13.01.40.jpg
User avatar
natas
Moderatore
Posts: 790
Joined: Wed Sep 22, 2004 2:54 pm
Location: Milano

Re: Sweep Nurbs

Post by natas »

prova a invertire il senso di marcia della spline percorso o la direzione del solo asse del profilo, ricorda che lo sviluppo è lungo l'asse Z (blu) di quest'ultimo.

natas
Portale di Riferimento di Cinema4D in Italia dal 1999

Image
  • Advertising
Post Reply