Smussare spigoli di oggetto estruso

Forum per: Modellazione, Texturing, Animazione, Composting e tutto quello che riguarda il normale utilizzo di Cinema4D.

Moderators: Arkimed, natas, visualtricks, cappellaiomatto

Post Reply
  • Advertising
andmore
Posts: 133
Joined: Fri Nov 20, 2009 9:35 pm

Smussare spigoli di oggetto estruso

Post by andmore »

Ciao.
Qualcuno mi saprebbe dire se è possibile smussare gli spigoli di un oggetto estruso?
Solitamente per questo genere di operazioni uso l'Hyper Nurbs, ma in questo caso l'effetto ottenuto non è quello che cerco, perchè l'oggetto viene eccessivamente smussato. :? Io vorrei applicargli una smussatura di 1.5cm di raggio circa.

Andrea
User avatar
myskin
Posts: 1117
Joined: Thu May 29, 2008 8:48 pm

Re: Smussare spigoli di oggetto estruso

Post by myskin »

si. Selezionando l'estrusione nel menù oggetti devi andare in tappi e selezionare la smussatura tappo; in basso si attiva il controllo per il tipo di smussatura e il raggio.
l'HN si presta più ad una modellazione organica e devi pesare il comando o rendere trasformabile l'oggetto ed eseguire dei tagli loop, se non vuoi una smussata indifferenziata! Forse ti conviene dare un occhio a qualche tutorial di modellazione prima di metterci mano e comunque pasticciarci un po'... ;)
Bye
Riccardo.Bortolotto
Posts: 3
Joined: Fri Nov 20, 2009 2:53 pm

Re: Smussare spigoli di oggetto estruso

Post by Riccardo.Bortolotto »

Ciao a tutti,

anch'io ho delle difficoltà con l'opzione smussatura tappo relativamente ad alcuni font! Infatti se aumento la smussatura nel comando estrusione di mograph oppure di estrusione nurbs le facce "impazziscono" e chiudono le lettere. (soprattutto con testi in corsivo)

quello che volevo chiedere è se c'è un modo per arrotondare le facce di lettere di un font in corsivo...

se qualcuno può aiutarmi!

GRAZIEEEE A TUTTIIIII
User avatar
nexzac
Posts: 4888
Joined: Wed Dec 03, 2008 4:08 pm
Location: Milano

Re: Smussare spigoli di oggetto estruso

Post by nexzac »

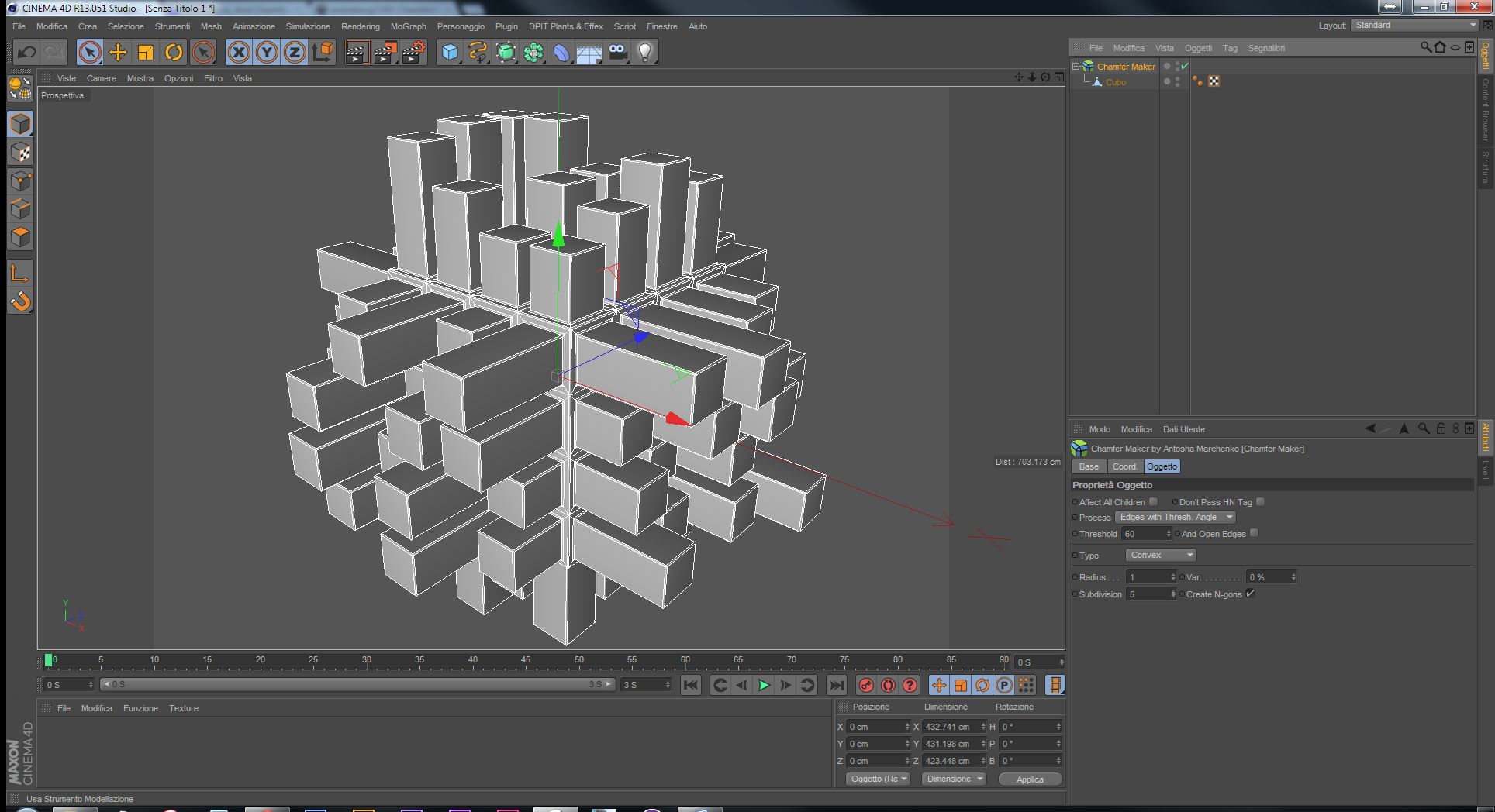
Oltre al comando smussa che è la giusta strada per smussare con precisione, io uso il plugin chamfer maker, molto comodo!
sopratutto perchè funziona come un hypernurbs, si attiva e si disattiva quando vuoi e quindi se devi far modifiche non devi impazzire coi tagli!
Attachments
chamfer.JPG
Image
"if you can't explain it simply, you don't understand it well enough"
User avatar
abe3d
Posts: 1153
Joined: Mon Dec 07, 2009 1:48 pm

Re: Smussare spigoli di oggetto estruso

Post by abe3d »

prova con lo strumento "Trasferisci smussatura" (nella stessa sezione di estrudi), è pienamente configurabile e applicabile alla selezione o all'intero oggetto...
trasf smuss.jpg
Gianluca
Se le dimensioni del seno di una donna non sono direttamente proporzionali alla sua massa corporea, allora sono sicuramente inversamente proporzionali alla sua intelligenza.
  • Advertising
Post Reply