render xray
Moderators: Arkimed, natas, visualtricks, cappellaiomatto
-
- Advertising
render xray
mi bastano 3 mesi d'inattività sul campo per dimenticare le cose più basilari di C4D.
dunque scusatemi in anticipo per le banalità, però cosa più grave è che non ho trovato ciò che cercavo con il comando "Cerca". probabile che mi stia dimenticnado anche come usare questo forum? ai posteri l'ardua sentenza.
corpo:
non riesco a trovare le impostazioni per fare i render in modalità xray (insomma, vedere le tutte linee che compongono i volumi). ho provato a smanettare sui comandi sketch adn toon, ma niente, eh si che in passato avevo già fatto questi squisquiglie.
c4d:
R 11,5 (datata quanto me)
grazie a tutti.
- visualtricks
- Moderatore
- Posts: 3567
- Joined: Thu Sep 23, 2004 5:13 pm
- Location: Pistoia
Re: render xray
credo che tu cerchi il Cel Render, è un effetto che attivi nelle impostazioni di render.
Re: render xray
ottimo.
altra domandina: e per vedere le linee nascoste? per caso devo smanettare sul materiale sul canale alpha?
- visualtricks
- Moderatore
- Posts: 3567
- Joined: Thu Sep 23, 2004 5:13 pm
- Location: Pistoia
Re: render xray
Re: render xray
e devo ammettere che non sono così male nella ricerca nel forum, ero già finito su quella discussione ma scioccamente l'avevo saltata credendo che non ci fosse bisogno di un plugin. uno stolto.
Re: render xray
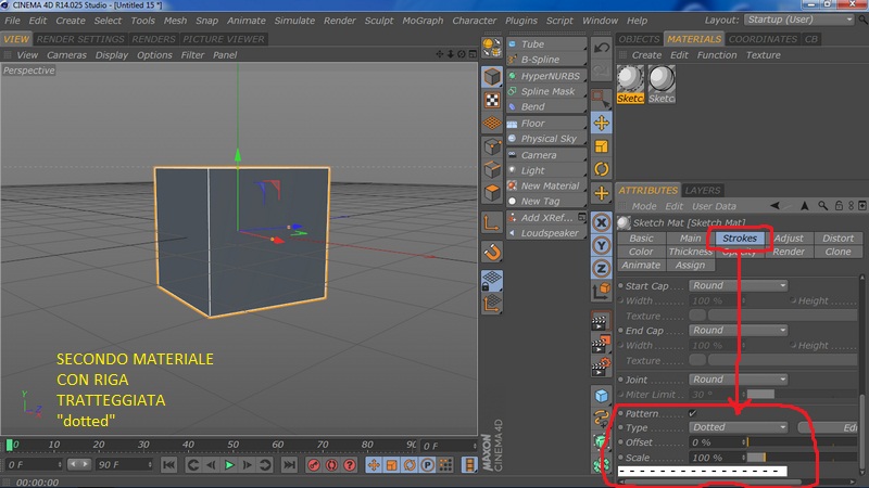
Giusto: con Sketch&Toon puoi vedere tutte le linee che compongono un volume. Bisogna attivare due materiali e inserirli negli appositi slot, dopo aver attivata la modalità "Advanced" nel menù "Main" nelle impostaz<ioni di render di S&Tnon riesco a trovare le impostazioni per fare i render in modalità xray (insomma, vedere le tutte linee che compongono i volumi). ho provato a smanettare sui comandi sketch adn toon,
Se non ho capito male................
Re: render xray
era proprio quello che cercavo.
grazie a tutti.
Re: render xray
ma per modificare lo spessore delle linee, che parametro devo modificare?
per renderle tratteggiate ecc tutto ok, ma è lo spessore che mi fa penare.
grazie mille.
Re: render xray
vai nella sezione che riguarda lo spessore e modifichi da lì.VicoLud wrote:eh. sempre io.
ma per modificare lo spessore delle linee, che parametro devo modificare?
per renderle tratteggiate ecc tutto ok, ma è lo spessore che mi fa penare.
grazie mille.
Re: render xray
devo rivedere il mio inglese, stavo andando alla ricerca del weight invece del thickness.
-
- Advertising




FOLLOW US