problema visualizzazione texture editor

Forum per: Modellazione, Texturing, Animazione, Composting e tutto quello che riguarda il normale utilizzo di Cinema4D.

Moderators: Arkimed, natas, visualtricks, cappellaiomatto

  • Advertising
Adry
Posts: 50
Joined: Tue Nov 13, 2012 6:18 pm

problema visualizzazione texture editor

Post by Adry »

Ciao a tutti spero che possiate darmi una mano poichè non conosco bene il programma!
Nella schermata dell' editor (quella grande dove c'è il progetto) non mi fanno vedere le texture a monitor.
Cioè quando creo un materiale e gli associo una textura e la trascino sul mio progetto, nell'editor non mi fa vedere la textura ma se faccio il rendering la textura appare, però non penso che per scalarla bisogna fare ogni volta l'anteprima di rendering ma dovrei vederla nell' editor!

:(

Allego due immagini così che si possa capire meglio, datemi una mano per favore che da un giorno intero che provo a capire il motivo.

Grazie ciao
Attachments
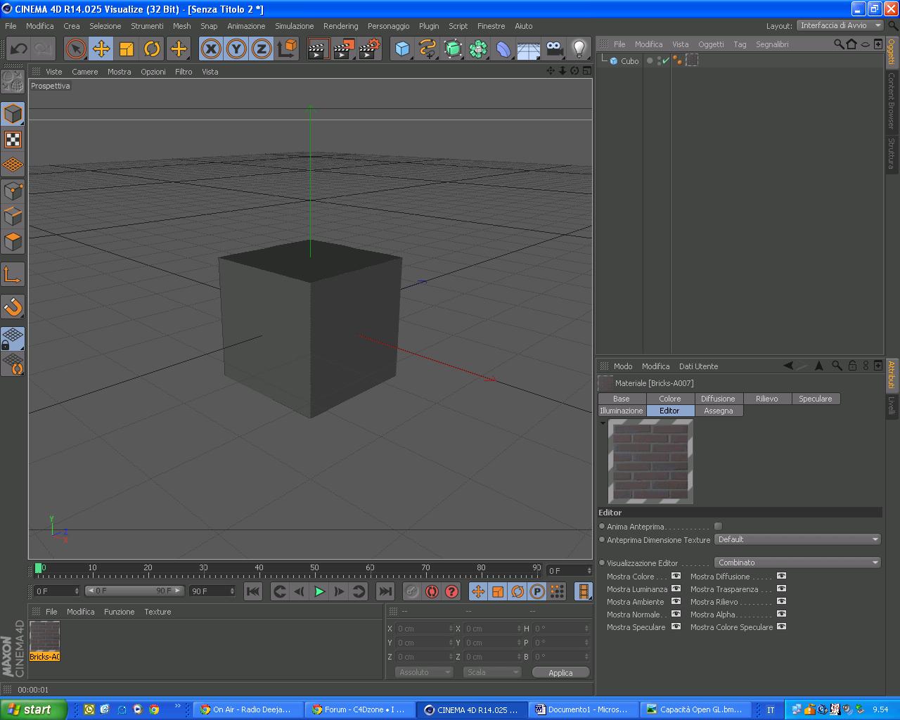
In questa si immagine si nota che ho creato il mio nuovo materiale e  ad esso ho associato la mia textura (mattoni) e trascinata verso il mio cubo, però questo si e solamente colorato.<br />Nella dicitura Editor da come si nota nell'immagine se clicco su (anima anteprima) non succede nulla, se clicco su (anteprima dimensione textura) mi da solo l'opzione default e se clicco su (Visualizzazione editor) mi da diverse opzioni (combinato, colore, diffusione, normale.....ecc) e provandole tutte la textura non compare lo stesso.
In questa si immagine si nota che ho creato il mio nuovo materiale e ad esso ho associato la mia textura (mattoni) e trascinata verso il mio cubo, però questo si e solamente colorato.
Nella dicitura Editor da come si nota nell'immagine se clicco su (anima anteprima) non succede nulla, se clicco su (anteprima dimensione textura) mi da solo l'opzione default e se clicco su (Visualizzazione editor) mi da diverse opzioni (combinato, colore, diffusione, normale.....ecc) e provandole tutte la textura non compare lo stesso.
In questa immagine notate che facendo il rendering la textura appare però non penso che per scalare la textura bisogna fare ogni volta l'anteprima di rendering.
In questa immagine notate che facendo il rendering la textura appare però non penso che per scalare la textura bisogna fare ogni volta l'anteprima di rendering.
Vi inoltro anche un' immagine delle preferenze del programma e della voce OpenGL (se notate in questa immagine nella cartella Capacità Open GPL, c'è scritto in fondo che la tua scheda grafica non supporta tutte le estensioni necessarie per Open GPL migliorato) forse il problema e in quello?<br />Comunque vi specifico le capacità dl mo PC:<br />Sistema: Microsoft Windows XP Home Edition Versione 2002 Service Pack 3 – 32bit<br />Scheda video: RADEON X300 Series<br />Scheda di rete: Realtek RTL8139/810x Family Fast Ethernet NIC - Miniport dell'Utilità di pianificazione pacchetti<br />Processore: AMD Sempron (tm) processor 3000+<br /><br />Grazie ancora e ciao
Vi inoltro anche un' immagine delle preferenze del programma e della voce OpenGL (se notate in questa immagine nella cartella Capacità Open GPL, c'è scritto in fondo che la tua scheda grafica non supporta tutte le estensioni necessarie per Open GPL migliorato) forse il problema e in quello?
Comunque vi specifico le capacità dl mo PC:
Sistema: Microsoft Windows XP Home Edition Versione 2002 Service Pack 3 – 32bit
Scheda video: RADEON X300 Series
Scheda di rete: Realtek RTL8139/810x Family Fast Ethernet NIC - Miniport dell'Utilità di pianificazione pacchetti
Processore: AMD Sempron (tm) processor 3000+

Grazie ancora e ciao
User avatar
Arkimed
Moderatore
Posts: 3978
Joined: Wed Sep 22, 2004 4:19 pm
Location: Torino

Re: problema visualizzazione texture editor

Post by Arkimed »

Ciao Adry,
accertati che nel menu Opzioni dell'Editor si attiva l'opzione "Usa Texture".

Arkimed
– il mio Demoreel
– Demo Arkimed_Vfx Vol.3
– il mio "nuovo modo di lavorare!"


Portale di Riferimento di Cinema4D in Italia dal 1999
Image
Adry
Posts: 50
Joined: Tue Nov 13, 2012 6:18 pm

Re: problema visualizzazione texture editor

Post by Adry »

Arkimed wrote:Ciao Adry,
accertati che nel menu Opzioni dell'Editor si attiva l'opzione "Usa Texture".

Arkimed
Ciao scusa ma non so dove devo andare per accertarmene?
User avatar
Arkimed
Moderatore
Posts: 3978
Joined: Wed Sep 22, 2004 4:19 pm
Location: Torino

Re: problema visualizzazione texture editor

Post by Arkimed »

Dove indica la freccia 8-)
Attachments
Opzioni.jpg
Opzioni.jpg (108.29 KiB) Viewed 1264 times
– il mio Demoreel
– Demo Arkimed_Vfx Vol.3
– il mio "nuovo modo di lavorare!"


Portale di Riferimento di Cinema4D in Italia dal 1999
Image
Adry
Posts: 50
Joined: Tue Nov 13, 2012 6:18 pm

Re: problema visualizzazione texture editor

Post by Adry »

Arkimed wrote:Dove indica la freccia 8-)
Si era già attivata. Ho provato a deselezionarla e riattivarla ma non cambia nulla, continua a non farmi vedere la textura nell'editor! :(
User avatar
Arkimed
Moderatore
Posts: 3978
Joined: Wed Sep 22, 2004 4:19 pm
Location: Torino

Re: problema visualizzazione texture editor

Post by Arkimed »

Te lo fa solo con questa scena? hai provato con una scena nuova?
– il mio Demoreel
– Demo Arkimed_Vfx Vol.3
– il mio "nuovo modo di lavorare!"


Portale di Riferimento di Cinema4D in Italia dal 1999
Image
Adry
Posts: 50
Joined: Tue Nov 13, 2012 6:18 pm

Re: problema visualizzazione texture editor

Post by Adry »

Arkimed wrote:Te lo fa solo con questa scena? hai provato con una scena nuova?
Si con qualsiasi nuovo progetto! E' sempre stato così fin da quando l'ho installato nel pc!
User avatar
Arkimed
Moderatore
Posts: 3978
Joined: Wed Sep 22, 2004 4:19 pm
Location: Torino

Re: problema visualizzazione texture editor

Post by Arkimed »

Potrebbe essere la scheda video... prova a disattivare le Opengl dalle preferenze di C4D.

Arkimed
– il mio Demoreel
– Demo Arkimed_Vfx Vol.3
– il mio "nuovo modo di lavorare!"


Portale di Riferimento di Cinema4D in Italia dal 1999
Image
User avatar
Arkimed
Moderatore
Posts: 3978
Joined: Wed Sep 22, 2004 4:19 pm
Location: Torino

Re: problema visualizzazione texture editor

Post by Arkimed »

Anticipo la tua prossima domanda: menu Modifica--> Preferenze... nella sezione OpenGL togli la spunta alla voce Usa OpenGL
:P
Arkimed
– il mio Demoreel
– Demo Arkimed_Vfx Vol.3
– il mio "nuovo modo di lavorare!"


Portale di Riferimento di Cinema4D in Italia dal 1999
Image
Adry
Posts: 50
Joined: Tue Nov 13, 2012 6:18 pm

Re: problema visualizzazione texture editor

Post by Adry »

Arkimed wrote:Potrebbe essere la scheda video... prova a disattivare le Opengl dalle preferenze di C4D.

Arkimed
La scritta Usa OpenGL rimane spuntata, non mi permette di modificarla, lo puoi notare dalla terza immagine che ho allegato!
  • Advertising
Post Reply