Problema Visualizzazione materiali nell'editor

Forum per: Modellazione, Texturing, Animazione, Composting e tutto quello che riguarda il normale utilizzo di Cinema4D.

Moderators: Arkimed, natas, visualtricks, cappellaiomatto

  • Advertising
Adry
Posts: 50
Joined: Tue Nov 13, 2012 6:18 pm

Problema Visualizzazione materiali nell'editor

Post by Adry »

Ciao a tutti spero che possiate darmi una mano poichè è da un poco che ho installato il programma!
Nella schermata dell' editor (quella grande dove c'è il progetto) non mi fanno vedere le texture a monitor.
Cioè quando creo un materiale e gli associo una textura e la trascino sul mio progetto, nell'editor non mi fa vedere la textura ma se faccio il rendering la textura appare, però non penso che per scalare o ruotare la textura bisogna fare ogni volta l'anteprima di rendering ma dovrei vederla nell' editor?

Vi specifico che nel menu Opzioni dell'Editor e attiva l'opzione "Usa Texture".

Ho già provato a disattivare le Opengl dalle preferenze di C4D ma non cambia nulla.

Allego due immagini così che si possa capire meglio, datemi una mano per favore che da un giorno intero che provo a capire il motivo.

:(

Grazie ciao
Attachments
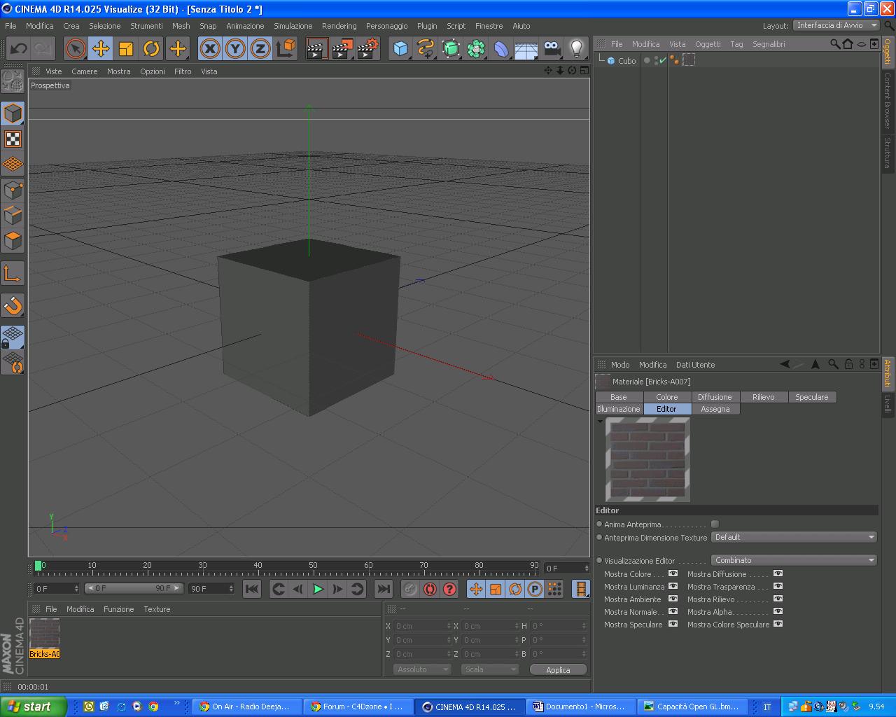
In questa si immagine si nota che ho creato il mio nuovo materiale e  ad esso ho associato la mia textura (mattoni) e trascinata verso il mio cubo, però questo si e solamente colorato.<br />Nella dicitura Editor da come si nota nell'immagine se clicco su (anima anteprima) non succede nulla, se clicco su (anteprima dimensione textura) mi da solo l'opzione default e se clicco su (Visualizzazione editor) mi da diverse opzioni (combinato, colore, diffusione, normale.....ecc) e provandole tutte la textura non compare lo stesso.
In questa si immagine si nota che ho creato il mio nuovo materiale e ad esso ho associato la mia textura (mattoni) e trascinata verso il mio cubo, però questo si e solamente colorato.
Nella dicitura Editor da come si nota nell'immagine se clicco su (anima anteprima) non succede nulla, se clicco su (anteprima dimensione textura) mi da solo l'opzione default e se clicco su (Visualizzazione editor) mi da diverse opzioni (combinato, colore, diffusione, normale.....ecc) e provandole tutte la textura non compare lo stesso.
In questa immagine notate che facendo il rendering la textura appare però non penso che per scalare la textura bisogna fare ogni volta l'anteprima di rendering.
In questa immagine notate che facendo il rendering la textura appare però non penso che per scalare la textura bisogna fare ogni volta l'anteprima di rendering.
Vi inoltro anche un' immagine delle preferenze del programma e della voce OpenGL (se notate in questa immagine nella cartella Capacità Open GPL, c'è scritto in fondo che la tua scheda grafica non supporta tutte le estensioni necessarie per Open GPL migliorato) forse il problema e in quello?<br />Comunque vi specifico le capacità dl mo PC:<br />Sistema: Microsoft Windows XP Home Edition Versione 2002 Service Pack 3 – 32bit<br />Scheda video: RADEON X300 Series<br />Scheda di rete: Realtek RTL8139/810x Family Fast Ethernet NIC - Miniport dell'Utilità di pianificazione pacchetti<br />Processore: AMD Sempron (tm) processor 3000+<br /><br />Grazie ancora e ciao
Vi inoltro anche un' immagine delle preferenze del programma e della voce OpenGL (se notate in questa immagine nella cartella Capacità Open GPL, c'è scritto in fondo che la tua scheda grafica non supporta tutte le estensioni necessarie per Open GPL migliorato) forse il problema e in quello?
Comunque vi specifico le capacità dl mo PC:
Sistema: Microsoft Windows XP Home Edition Versione 2002 Service Pack 3 – 32bit
Scheda video: RADEON X300 Series
Scheda di rete: Realtek RTL8139/810x Family Fast Ethernet NIC - Miniport dell'Utilità di pianificazione pacchetti
Processore: AMD Sempron (tm) processor 3000+

Grazie ancora e ciao
User avatar
nexzac
Posts: 4888
Joined: Wed Dec 03, 2008 4:08 pm
Location: Milano

Re: Problema Visualizzazione materiali nell'editor

Post by nexzac »

ciao, prova a verificare che i parametri siano come nelle immagini che ti allego :)

menù "mostra" e menù "opzioni" dell'editor :)
Attachments
Schermata 2013-03-20 alle 09.19.03.jpg
Schermata 2013-03-20 alle 09.19.03.jpg (29.04 KiB) Viewed 2859 times
Schermata 2013-03-20 alle 09.19.08.jpg
Schermata 2013-03-20 alle 09.19.08.jpg (36.66 KiB) Viewed 2859 times
Image
"if you can't explain it simply, you don't understand it well enough"
Adry
Posts: 50
Joined: Tue Nov 13, 2012 6:18 pm

Re: Problema Visualizzazione materiali nell'editor

Post by Adry »

[quote="nexzac"]ciao, prova a verificare che i parametri siano come nelle immagini che ti allego :)

menù "mostra" e menù "opzioni" dell'editor :)[/quot

Ciao, i parametri sono già impostati come quelli che mi hai allegato nella figura, tranne la dicitura "OpenGL Migliorato" non mi permette di spuntarla.
Forse è quello?

:(
User avatar
masterzone
Site Admin
Posts: 10594
Joined: Fri Sep 17, 2004 5:34 pm
Location: Verona

Re: Problema Visualizzazione materiali nell'editor

Post by masterzone »

Ti rispondo allora a questo topic, l'altro lo abbiamo cancellato, non aprire nuovi topic se c'e' gia, piuttosto si scrive nello stesso.

Considera che la tua scheda video e' messa maluccio, peggio della mia che ho su mac :)
Perche' hai parecchi "no,no,no,no"
Considera che nella release14 si necessita del supporto open GL 3.0 e parecchie schede video sono incompatibili, potresti avere grossi problemi di compatibilita' della scheda video :(
L'openGL migliorato ancora peggio, li devi avere delle specifiche particolari...
Adry
Posts: 50
Joined: Tue Nov 13, 2012 6:18 pm

Re: Problema Visualizzazione materiali nell'editor

Post by Adry »

Ciao,
allora non c'è soluzione devo lavorare per forza senza vedere i materiali nell'editor?
Ho per caso c'è una soluzione?
Adry
Posts: 50
Joined: Tue Nov 13, 2012 6:18 pm

Re: Problema Visualizzazione materiali nell'editor

Post by Adry »

Si può risolvere il problema forse aggiornando la scheda grafica?
User avatar
masterzone
Site Admin
Posts: 10594
Joined: Fri Sep 17, 2004 5:34 pm
Location: Verona

Re: Problema Visualizzazione materiali nell'editor

Post by masterzone »

intanto devi verificare che i driver della tua scheda video siano assolutamente gli ultimi, altrimenti se non hai altre alternative perche' il driver e' l'ultimo e non puoi sostituire la scheda video con una piu performante sul tuo pc, puoi disabilitare le openGL nel pannello dove eri stato nelle preferenze...se spunti l'opzione cinema4D va in modalita' "compatibile" con pero' conseguenza di calo prestazioni :(
Adry
Posts: 50
Joined: Tue Nov 13, 2012 6:18 pm

Re: Problema Visualizzazione materiali nell'editor

Post by Adry »

Nel pannello preferenza la dicitura OPen GL non mi permette di spuntarla!
User avatar
masterzone
Site Admin
Posts: 10594
Joined: Fri Sep 17, 2004 5:34 pm
Location: Verona

Re: Problema Visualizzazione materiali nell'editor

Post by masterzone »

questa qua?
Questo significa che hai qualcosa che non va nel computer o la tua scheda video e' totalmente non supportata da cinema4D...poi vedo dal tuo pannellino che ti riallego, che hai tutte le specifiche richieste a "0"....la tua scheda video praticamente non la vede per niente...sicuro di non avere qualcosa che non va nei driver? e' un portatile con qualche scheda tipo Intel HD?
Attachments
pannello.jpg
pannello.jpg (31.13 KiB) Viewed 2804 times
openg.jpg
Adry
Posts: 50
Joined: Tue Nov 13, 2012 6:18 pm

Re: Problema Visualizzazione materiali nell'editor

Post by Adry »

No non è un portatile con qualche scheda tipo Intel HD! E un pc fisso e le caratteristiche le ho scritte prima.
Comunque penso che sia la scheda perchè ho fatto una scansione con un programma che analizza i driver all'interno del pc e risultano scaduti e vanno aggiornati.
  • Advertising
Post Reply