texture che fa le righe
Moderators: Arkimed, natas, visualtricks, cappellaiomatto
-
- Advertising
texture che fa le righe
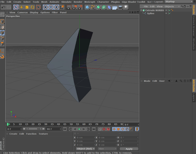
Sto realizzando dei modelli di lampade per un catalogo e mi sono imbattuto in questo tipo di lampada che ha una lamiera curva che si apre ai lati, ho applicato un materiale metallico alla parte di lamiera di questa lampada, purtroppo però mi da problemi sull'estrusione nurbs, si vedono le linee di suddivisione sul lato largo della lamiera, ho provato a cambiare il tag di proiezione da "mappatura UVW" a "cubica" ecc ecc... le ho provate tutte, ho provato anche a cambiare la suddivisione della nurbs, hoprovato a costruire l'oggetto come oggetto unico partendo con una spline e poi applicargli il tessuto nurbs ma niente, ho provato con le boleane.... sempre lo stesso risultato, come posso fare? vi posto uno screenshot del mio lavoro in corso, ci sono ancora delle imprecisioni per quel che riguarda la modellazione e le luci, ma al momento vorrei risolvere questo problema di materiale.
Grazie in anticipo a tutti per ogni eventuale consiglio
Re: texture che fa le righe
Re: texture che fa le righe
Visto che ci sono riporto gli avanzamenti del lavoro, adesso devo risolvere un altro problema, dove la lamiera si gira uno degli oggetti mi fa il gradino e diventa un casino far coincidere gli spigoli. Nel menù a destra il modulo è composto da sweep nurbs, estrusione nurbs e estrusione nurbs1
Consigli?
Ps. scusa se non ti ho risposto subito ma il lavoro mi ha impegnato tutto il weekend. :-)
Re: texture che fa le righe
l'importante è aver risolto-Youri- wrote: Ps. scusa se non ti ho risposto subito ma il lavoro mi ha impegnato tutto il weekend. :-)
per la modellazione non saprei proprio che pesci pigliare.
buon lavoro
Re: texture che fa le righe
Si infatti, ora per lo spigolo ho risolto con una boleana, con quelle non si sbaglia mai! Anche se speravo di trovare la giusta corrispondenza dei punti
Grazie e a presto!
Re: texture che fa le righe
Esemio fatto in 10 secondi.............
Re: texture che fa le righe
Se poi guardi bene l'immagine che ho postato si vedono dei piccoli cerchi vicino al muro, quelle sono delle viti che fanno da perno per fare in modo che la lampada si apra e si chiuda a piacere, questo con un pezzo unico non sarebbe stato possibile, anche perchè nei prossimi rendering dovrò far vedere il pezzo aperto con i dettagli della lampada al neon all'interno.
Re: texture che fa le righe
http://www.aristographic.com
Re: texture che fa le righe
Re: texture che fa le righe
i miei consigli:
- adotta tecniche di modellazione poligonale
- tieni basso il numero dei poligoni (nel caso inserisci in HN)
- stendi le UV per un texturing controllato sul singolo vertex
- leggi il manuale
sicuramente non mi permetterò più di dare alcun consiglio o parere a gente così meleducata!
http://www.aristographic.com
-
- Advertising



FOLLOW US