tuilegen - quello vecchio

Forum per: Modellazione, Texturing, Animazione, Composting e tutto quello che riguarda il normale utilizzo di Cinema4D.

Moderators: Arkimed, natas, visualtricks, cappellaiomatto

Post Reply
  • Advertising
User avatar
enzo_87
Posts: 1824
Joined: Thu Nov 24, 2011 5:28 pm

tuilegen - quello vecchio

Post by enzo_87 »

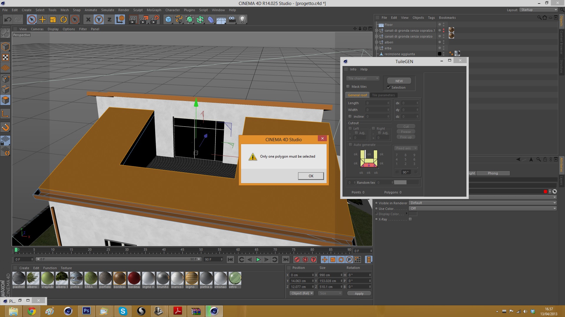
ciao a tutti, ho un problemino con questo plugins.
ossia, dopo aver selezionato la faccia a cui dovrei applicare i coppi, e dopo aver cliccato "new" mi esce questo messaggio di errore:
tuilegen.jpg
ma quale è il problema??io di faccia ne seleziono solo una :?
User avatar
myskin
Posts: 1117
Joined: Thu May 29, 2008 8:48 pm

Re: tuilegen - quello vecchio

Post by myskin »

ciao enzo, credo che non funzioni con poligoni di oltre 4 lati. Puoi risolvere velocemente creando un poligono fittizio pari all'ingombro totale della falda, "buco" centrale compreso, per poi cancellare le tegole superflue. :P
User avatar
enzo_87
Posts: 1824
Joined: Thu Nov 24, 2011 5:28 pm

Re: tuilegen - quello vecchio

Post by enzo_87 »

provo :)
User avatar
enzo_87
Posts: 1824
Joined: Thu Nov 24, 2011 5:28 pm

Re: tuilegen - quello vecchio

Post by enzo_87 »

fungec :mrgreen: .
due balle a cancellare le varie facce
User avatar
hurricane
Posts: 3047
Joined: Sat Oct 29, 2005 5:44 pm
Location: Sessa Aurunca

Re: tuilegen - quello vecchio

Post by hurricane »

Fai un cubo e taglia con una booleana, esce bene!
:?:
L'Uragano si è fermato --- RIP
"Se c'è una magia nella boxe è la magia di combattere battaglie al di là di ogni sopportazione, al di là di costole incrinate, reni fatti a pezzi e retine distaccate. È la magia di rischiare tutto per realizzare un sogno che nessuno vede tranne te."
I miei modelli 3D - www.archilovers.com - www.tappezzeriaburicco.com
  • Advertising
Post Reply