mmm 3ds non ce l'ho, non saprei come fare.Alex-V wrote:ho trasformato il file da 3dmax perche ho autocad LT, cmq sebra tutto ok
Potrei salvare in qualche formato diverso dal dwg prima di esportare su cinema?
Moderators: Arkimed, natas, visualtricks, cappellaiomatto
mmm 3ds non ce l'ho, non saprei come fare.Alex-V wrote:ho trasformato il file da 3dmax perche ho autocad LT, cmq sebra tutto ok
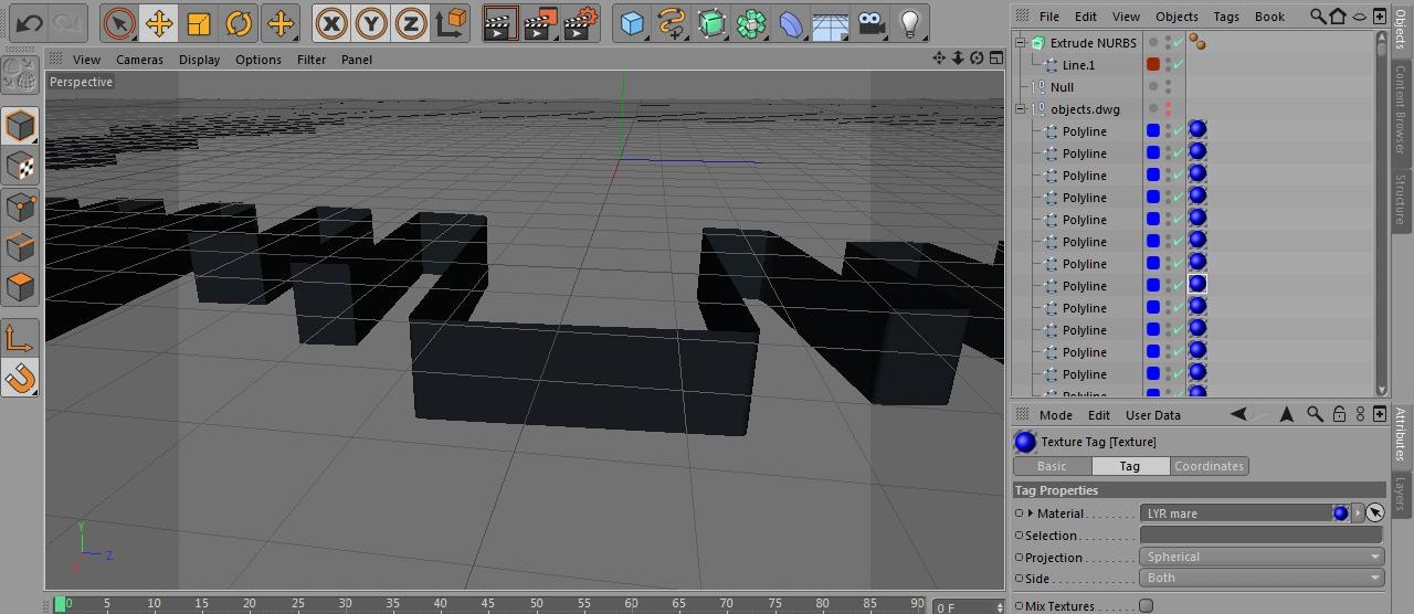
eh, quando le estrudo selezionando tutte le linee lui non mi riconosce l'area ma mi estrude solo lungo il perimetro, non so se hai capito ciò che voglio dire.myskin wrote:..esportandolo in dxf formato ASCII (da DraftSight però, non ho Autocad) in C4D R.10 lo apre bene.
Un detriangola, chiudere tutte le spline (selezionandole tutte insieme) e sono perfettamente estrudibili.
Se serve lo poso.
Buon lavoro!
in molti esportano e importano in dxf, ma sinceramente anche io non sono mai riuscito ad importarlil0r3nzo wrote:Dunque, il dxf cinema mi dice che è un formato non riconosciuto.
Prima ho salvato con nome e ho scelto questo formato AutoCAD 2004/LT2004 DXFAlex-V wrote:in molti esportano e importano in dxf, ma sinceramente anche io non sono mai riuscito ad importarlil0r3nzo wrote:Dunque, il dxf cinema mi dice che è un formato non riconosciuto.
(mi appare il tuo stesso messaggio su Cinema R13)
@l0r3nzo: in che formato hai esportato?
..si ma ci sono vari tipi di dxf. Quello binary ad es. non riesco ad aprirlo mentre il dxf ASCII 2002 invece si!l0r3nzo wrote:Dunque, il dxf cinema mi dice che è un formato non riconosciuto...
con il formato dwg anche a me viene importato un modello sconquassato come nell'immagine iniziale di lorenzoFofoC4D wrote:Scusatelintromissionemamisieinceppatalabarraspaziatrice, un semplicissimo dwg 2007 non vi piace?
In generale o del suo file?Alex-V wrote:con il formato dwg anche a me viene importato un modello sconquassato come nell'immagine iniziale di lorenzoFofoC4D wrote:Scusatelintromissionemamisieinceppatalabarraspaziatrice, un semplicissimo dwg 2007 non vi piace?
FOLLOW US