Modelli Cassina
Moderators: Arkimed, natas, visualtricks, cappellaiomatto
-
- Advertising
-
- Posts: 55
- Joined: Wed Feb 15, 2006 6:31 pm
Re: Modelli Cassina
Ecco il modello!
- Attachments
-
- Poltrona Frau - Cassiopea Angolo 90 DX.rar
- (90.87 KiB) Downloaded 60 times
Re: Modelli Cassina

- Attachments
-
- Poltrona Frau - Cassiopea Angolo 90 DX_sm.zip
- (79.1 KiB) Downloaded 50 times
-
- divano.JPG (16.54 KiB) Viewed 737 times
-
- Posts: 55
- Joined: Wed Feb 15, 2006 6:31 pm
Re: Modelli Cassina
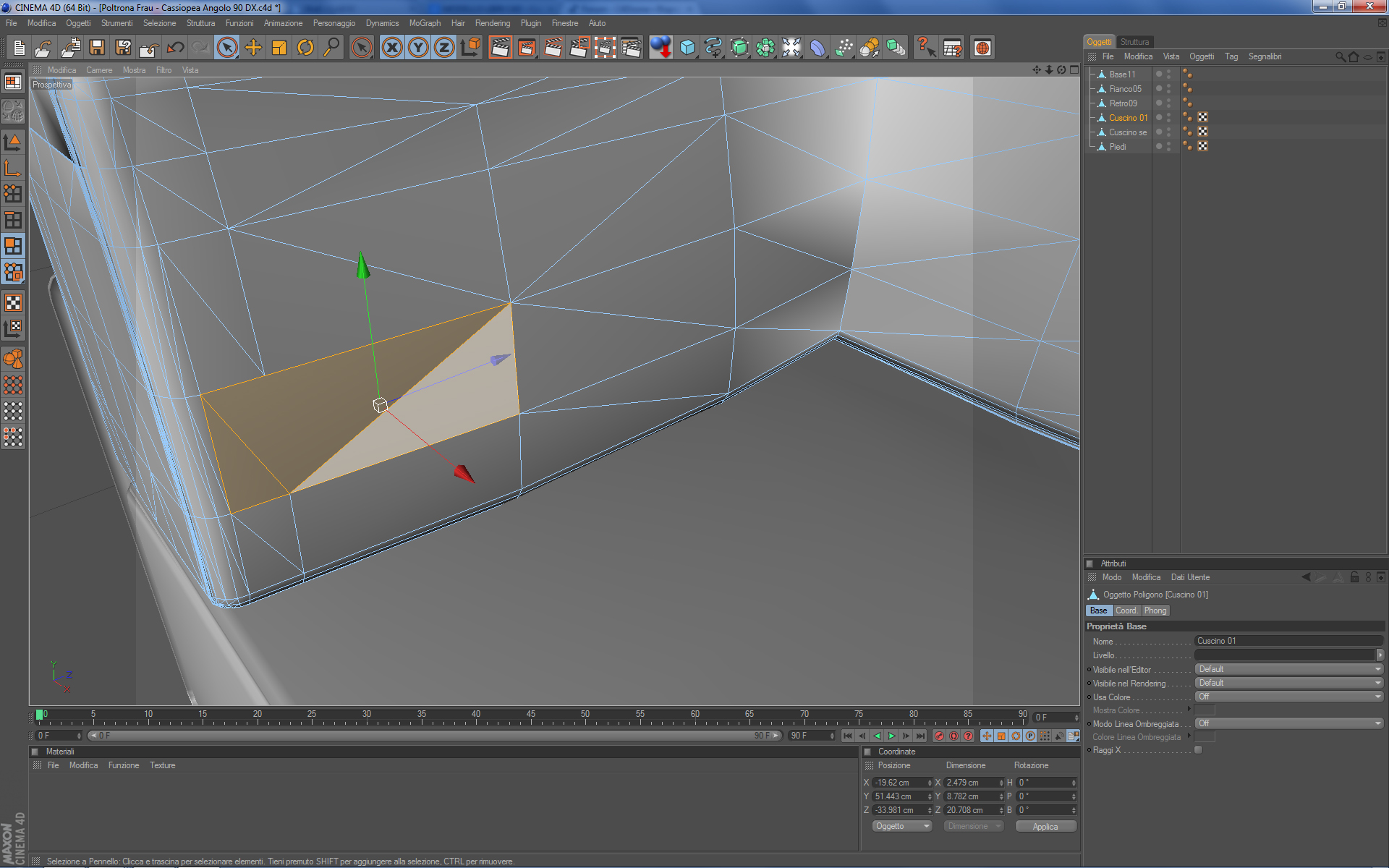
Non vorrei abusare della tua disponibilità ma mi potresti spiegare come hai fatto?
Nel senso...ho provato a ripetere il processo che tu mi hai spiegato e ho capito che hai selezionato tutti i poligoni (ctrl-A) del Cuscino 01 e poi hai detriangolato (U U o U Z?).
Ma poi come hai fatto a far venire una griglia così regolare di poligoni? Ci sono triangoli che coprono più di un rettangolo e se li seleziono e li detriangolo alla fine non mi viene una griglia regolare come la tua...so di non riuscire a spiegarmi bene...in pratica la situazione è quella dell'immagine allegata.
Re: Modelli Cassina

Non c'è purtroppo un comando che lo fa in un sol colpo! Quindi l'unica strada è essere veloci a stanare le parti critiche e risolverle:
seleziono 2 triangoli che formerebbero un rettangolo, tasto dx-> sciogli e così vengono uniti. Premendo la scorciatoia U+Z fai prima! dovendo selezionarne molti e a coppie..
Dove invece mancano i lati che dovrebbero esserci, uso il coltello. Il tutto per fare una griglia più rettangolare possibile.
Per spostarmi molto veloce sul modello tengo sempre una mano sul mouse e l'altra sui tasti 1 2 3 per muoversi, zoomare, ruotare la vista. Essendo mancino.. una volta tanto, non sono penalizzato avendo il tastierino numerico a dx!

Tutto qui!

-
- Posts: 55
- Joined: Wed Feb 15, 2006 6:31 pm
Re: Modelli Cassina
Mi metterò a fare un po' di pratica...
-
- Advertising
FOLLOW US