Tetto in ardesia....Help!!!

Forum per: Modellazione, Texturing, Animazione, Composting e tutto quello che riguarda il normale utilizzo di Cinema4D.

Moderators: Arkimed, natas, visualtricks, cappellaiomatto

  • Advertising
butter1
Posts: 86
Joined: Sat Feb 25, 2012 12:28 pm

Re: Tetto in ardesia....Help!!!

Post by butter1 »

bravo davvero!!!mi piace molto!dai allora mi metto al lavoro e vediamo cosa esce!! grazie ancora! ;)
User avatar
pierluigi
Posts: 2645
Joined: Fri Dec 05, 2008 2:41 pm

Re: Tetto in ardesia....Help!!!

Post by pierluigi »

butter1 wrote:bravo davvero!!!mi piace molto!dai allora mi metto al lavoro e vediamo cosa esce!! grazie ancora! ;)
buon lavoro ;)
User avatar
abe3d
Posts: 1153
Joined: Mon Dec 07, 2009 1:48 pm

Re: Tetto in ardesia....Help!!!

Post by abe3d »

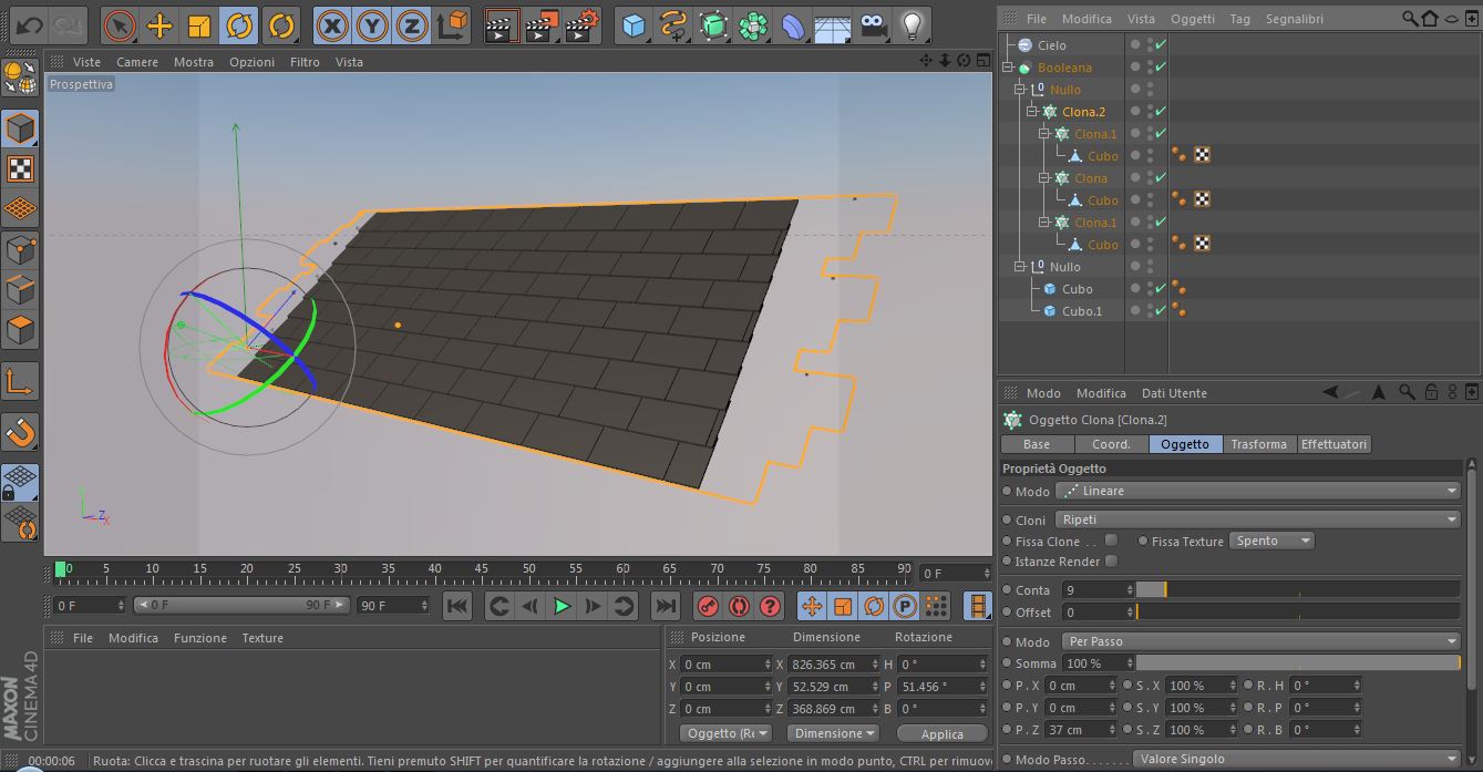
Se vuoi farlo con mograph non è nemmeno troppo difficile, dipende molto dalla forma del tetto, se è a spiovente ci metti un attimo.
Attachments
Cattura.JPG
Se le dimensioni del seno di una donna non sono direttamente proporzionali alla sua massa corporea, allora sono sicuramente inversamente proporzionali alla sua intelligenza.
butter1
Posts: 86
Joined: Sat Feb 25, 2012 12:28 pm

Re: Tetto in ardesia....Help!!!

Post by butter1 »

ma con mograph intendi con clona?
butter1
Posts: 86
Joined: Sat Feb 25, 2012 12:28 pm

Re: Tetto in ardesia....Help!!!

Post by butter1 »

Ah Ok scusa non riuscivo a vedere l'immagine, ci provo allora! Grazie ancora
  • Advertising
Post Reply