Problema materiale motore fisico

Forum per: Modellazione, Texturing, Animazione, Composting e tutto quello che riguarda il normale utilizzo di Cinema4D.

Moderators: Arkimed, natas, visualtricks, cappellaiomatto

Post Reply
  • Advertising
andmore
Posts: 133
Joined: Fri Nov 20, 2009 9:35 pm

Problema materiale motore fisico

Post by andmore »

Ciao a tutti.
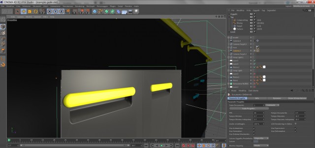
Sto lavorando sul render di due maniglie.
Usando il motore fisico però, il materiale grigio rende visibile la suddivisione poligonale della superficie, come visibile nell'immagine.
è impostato su
_valore campioni "adattabile"
_qualità campionamento "medio"
gli altri valori di default
Come mai sorge questo problema col fisico, mentre col full rendering non si verifica?
Grazie! :)
Attachments
Immagine.jpg
User avatar
elisa
Site Admin
Posts: 1309
Joined: Mon Sep 20, 2004 4:58 pm
Location: Verona

Re: Problema materiale motore fisico

Post by elisa »

strano che il motore fisico te la faccia vedere e invece full rendering no...sono praticamente quasi uguali come resa finale dei materiali...molto strano. sicuro che stai renderizzando esattamente dalla stessa angolazione quando fai le prove?

ely
_____
AMMINISTRATRICE C4DZONE

MAXON Authorized Training Center - Corsi certificati Maxon
http://www.corsicinema4d.com/course/
http://www.zuccherodikanna.com
andmore
Posts: 133
Joined: Fri Nov 20, 2009 9:35 pm

Re: Problema materiale motore fisico

Post by andmore »

elisa wrote:strano che il motore fisico te la faccia vedere e invece full rendering no...sono praticamente quasi uguali come resa finale dei materiali...molto strano. sicuro che stai renderizzando esattamente dalla stessa angolazione quando fai le prove?

ely
Sisi, sicuro.
  • Advertising
Post Reply