Spigolo lungo asse di simmetria di Hypernurbs

Forum per: Modellazione, Texturing, Animazione, Composting e tutto quello che riguarda il normale utilizzo di Cinema4D.

Moderators: Arkimed, natas, visualtricks, cappellaiomatto

Post Reply
  • Advertising
nikkke
Posts: 26
Joined: Sun Dec 29, 2013 5:25 pm

Spigolo lungo asse di simmetria di Hypernurbs

Post by nikkke »

Salve a tutti,
stavo esercitandomi nella creazione di un semplice casco, ottenuto da un poligono con tante facce che poi è stato trasformato in hypernurbs per poter assumere la curvatura necessaria. Ho disegnato solo la metà di destra per poter ovviamente specchiare in seguito usando la funzione simmetria (presa nello stesso riquadro dove si trova anche la funzione booleana)
In questo modo le 2 parti ottenute sono sì identiche ma nei bordo di giunzione si crea questo spigolo abbastanza difficoltoso da togliere x me che sono un principiante.

Se usassi rhinoceros la cosa la eviterei muovendo i punti di controllo in modo da creare una tangenza in modo che le 2 superfici una volta specchiate risultino continue.. allego un'immagine per spiegare meglio il concetto..

con C4D invece come devo fare????

grazie x l'attenzione buon anno a tutti
Attachments
TANGENZA.jpg
Last edited by nikkke on Thu Jan 02, 2014 3:33 pm, edited 1 time in total.
User avatar
gabriele__82
Posts: 3112
Joined: Wed Oct 28, 2009 9:04 am
Location: Treviglio

Re: Spigolo lungo asse di simmetria di Hypernurbs

Post by gabriele__82 »

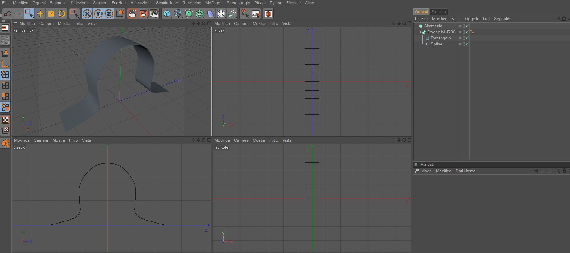
ciao, perchè crei un poligono di partenza? non puoi invece creare una spline e poi usare una sweep nurbs?
Attachments
Cattura_01.JPG
nikkke
Posts: 26
Joined: Sun Dec 29, 2013 5:25 pm

Re: Spigolo lungo asse di simmetria di Hypernurbs

Post by nikkke »

ok, forse l'immagine della mia foto era troppo banale per spiegare il concetto, in effetti se dovessi realizzare la figura da me postata in precedenza o quella del tuo post utilizzerei una spline e poi o la estruderei o farei lo sweep..........

ma mettiamo che io debba realizzare un casco come quello della foto che posto adesso, dal cui realizzazione è nato il mio problema, non credo di poterlo disegnare con una semplice spline...
in questo caso come dovrei fare per evitare lo spigolo o comunque il dislivello lungo l'asse di simmetria che si vede nella foto???
Attachments
Senza titolo-1.jpg
User avatar
abe3d
Posts: 1153
Joined: Mon Dec 07, 2009 1:48 pm

Re: Spigolo lungo asse di simmetria di Hypernurbs

Post by abe3d »

Ciao, non so se sia questo il problema ( dal post non si capisce) , ma sei sicuro che i punti di intersezione si trovino tutti a zero sull'asse X ?
Se non l'hai già fatto, prova a disabilitare temporaneamente la simmetria, selezioni ( in modalità punti) tutti i punti sul bordo di congiunzione della "mezza" mesh da te creata, ti sposti nel menù mesh/commands e selezioni "set point value" da lì ti sposti negli attributi, selezioni "set" in corrispondenza dell'asse X e con il valore su 0 clicchi su apply in basso...
Se le dimensioni del seno di una donna non sono direttamente proporzionali alla sua massa corporea, allora sono sicuramente inversamente proporzionali alla sua intelligenza.
nikkke
Posts: 26
Joined: Sun Dec 29, 2013 5:25 pm

Re: Spigolo lungo asse di simmetria di Hypernurbs

Post by nikkke »

ciao, i punti sull asse di simmetria ti confermo che sono a 0 sulla coordinata x, di fatti era stata la prima cosa che avevo controllato...

Io per sistemare la curvatura ho modificato i punti subito a destra di quelli posti sull'asse di simmetria mettendo ad ognuno la coordinata z uguale a quella del punto accanto, in modo da creare la prima colonna colonna di poligoni (quelli che si vedono selezionati nell'attuale allegato) perpendicolare all'asse di simmetria.
dopo di che seleziono solo i punti sull'asse di simmetria e li trascino pian piano tramite la freccia z finche non riesco a ricreare la curvatura senza spigoli...

ma questo è un metodo laborioso ma non ho saputo risolvere in altro modo.. secondo me voi che lo usate da tanto tempo avete metodi sicuramente più sbrigativi, chiedevo per sapere come velocizzare
Attachments
Senza titolo-1.jpg
User avatar
abe3d
Posts: 1153
Joined: Mon Dec 07, 2009 1:48 pm

Re: Spigolo lungo asse di simmetria di Hypernurbs

Post by abe3d »

bah!! non so che dirti, se ti va, mandaci l' esempio su cui riscontri il problema ( anche in MP )...
Se le dimensioni del seno di una donna non sono direttamente proporzionali alla sua massa corporea, allora sono sicuramente inversamente proporzionali alla sua intelligenza.
  • Advertising
Post Reply