Porblema Render Cielo fisico R14
Moderators: Arkimed, natas, visualtricks, cappellaiomatto
-
- Advertising
Porblema Render Cielo fisico R14
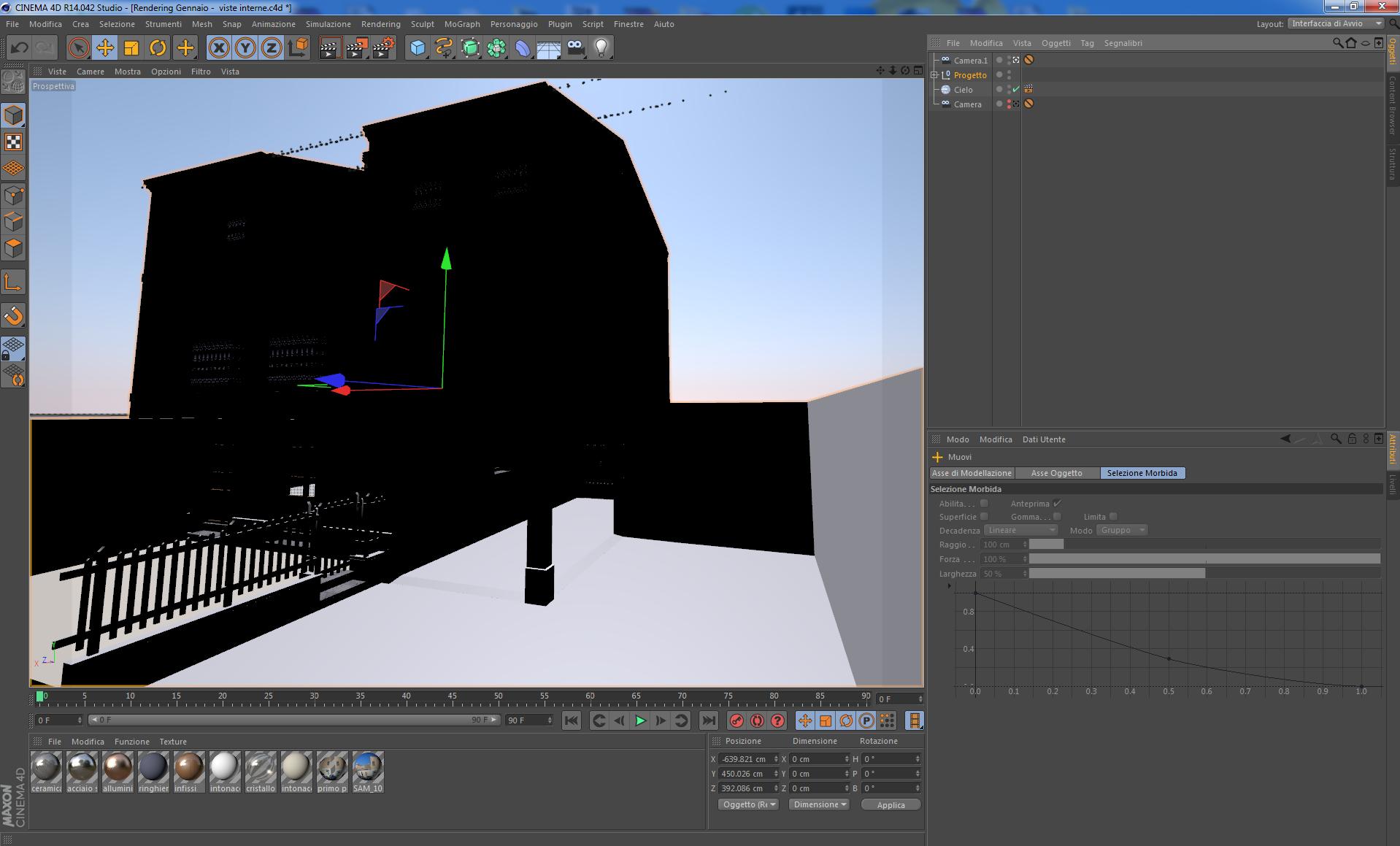
Ho un problema, quando lancio il rendering mi esce una schermata come quella che ho allegato qua sotto.
Ho impostato il cielo fisico di default.
Cosa sbaglio?
Ringrazio fin da ora tutti coloro che mi risponderanno.
Re: Porblema Render Cielo fisico R14
"Se c'è una magia nella boxe è la magia di combattere battaglie al di là di ogni sopportazione, al di là di costole incrinate, reni fatti a pezzi e retine distaccate. È la magia di rischiare tutto per realizzare un sogno che nessuno vede tranne te."
I miei modelli 3D - www.archilovers.com - www.tappezzeriaburicco.com
Re: Porblema Render Cielo fisico R14
Ho caricato l'img.hurricane wrote:C'è un tag Compositing assegnato al cielo, com'è settato?
Il tag anche se lo cestino mi da sempre quella schermata colorarata.
Bohh assurto, nn sn riuscito ancora a capire il perchè..
Re: Porblema Render Cielo fisico R14
Re: Porblema Render Cielo fisico R14
Si, ho anche V-ray.FofoC4D wrote:Non so se hai plugin tipo vray o octane. A me è successa una cosa simile saltando tra i plugin con lo stesso file aperto. Cioè tipo messi i tag vray, sostituiti con octane e tolti per AR, questo non renderizzava. Non ho risolto, nel senso che era un test quindi non ho perso nulla ed ora faccio file diversi per ogni motore tenendo una copia pulita della geometria finita. Prova a copiare la geometria su un altro file, magari ha registrato chissà quale impostazione e sfarfalla.
Ho capito devo però texturizzare di nuovo tutto. Sarà senz'altro come hai detto. Ti faccio sapere.
Per aumentare la qualità del rendering finale cosa si può cambiare nel setting del "fisico" ?
Tipo: "campioni": da "adattabile" a "progessivo" e subito sotto "qualità campionamento": "alto" anche "suddivisione" ?.
Sai consigliarmi qlc?
Ti ringrazio.
Re: Porblema Render Cielo fisico R14
Re: Porblema Render Cielo fisico R14
"Se c'è una magia nella boxe è la magia di combattere battaglie al di là di ogni sopportazione, al di là di costole incrinate, reni fatti a pezzi e retine distaccate. È la magia di rischiare tutto per realizzare un sogno che nessuno vede tranne te."
I miei modelli 3D - www.archilovers.com - www.tappezzeriaburicco.com
-
- Advertising



FOLLOW US