Buongiorno a tutti ragazzi ,
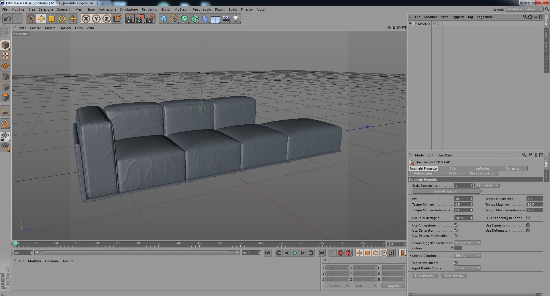
da poco mi sono cimentato con il modulo Sculpting di Cinema4d r14 modellando un divano ...
il problema riscontrato è la dimensione esagerata del modello : 434 mb !!!
Questo ovviamente si ripercuote in fase di texturing e rendering...
Qualcuno saprebbe dirmi come "alleggerire" il modello ?
Grazie in anticipo a tutti
la domanda é: quanto pesa il modello di partenza senza sculpinting?
Il peso di un file non ci azzecca molto con i tempi di rendering, puó anche essere che un divano da 1Mb richieda piú tempo del tuo, quindi non mi preoccuperei di questo.
concordo con krone se il problema fosse il tempo di render.
se invece hai un problema di file troppo grande dovuto alla poca ram (forse) o alle dimensioni del file eccessive allora forse dovresti valutare di usare una macchina più performante (se si vogliono fare lavori di un certo tipo purtroppo è un passo da fare) oppure se riesci a fare il bake dello sculpting sarebbe meglio (che poi credo sia la cosa giusta da fare indipendentemente da tutto)
"if you can't explain it simply, you don't understand it well enough"
Esatto, come dice nexzac!
Lo sculpt di Cinema è molto buono ma ciucca parecchia memoria, se non hai un bel carico di ram, la vedo dura!
Poi, O lo sculpt O l'yiper nurbs, mi raccomando!
Mooolto raramente li userei assieme!
E' pur vero che un file che contiene i dati di sculpting aumenta esponenzialmente il suo peso, che però non credo incida con i tempi di render!
Come ti hanno suggerito la via migliore è fare il bake dello sculpt e lavorare sul modello low poly sul quale applicherai le mappe di normal e displacement!
FOLLOW US