Fare una maschera di visualizzazione
Moderators: Arkimed, natas, visualtricks, cappellaiomatto
-
- Advertising
Fare una maschera di visualizzazione
c'è un modo per fare una maschera invisibile dietro quale far scomparire oggetti un po come si fa con After Effects?
Vedo che c'è la maschera spline ma è serve far scomparire dei piccoli cilindri
che vanno per esempio da posizione 1 a 2, in posizione 2 mi devono scomparire dietro una maschera che però non copri il resto della scena
stiamo parlando chiaramente di una animazione.
Spero di essere stato chiaro
grazie a chi mi saprà rispondere
Re: Fare una maschera di visualizzazione
per farvi capire
- Attachments
-
- 3.jpg (27.24 KiB) Viewed 1247 times
-
- 2.jpg (31.19 KiB) Viewed 1247 times
-
- 1.jpg (46.41 KiB) Viewed 1247 times
Re: Fare una maschera di visualizzazione
Re: Fare una maschera di visualizzazione
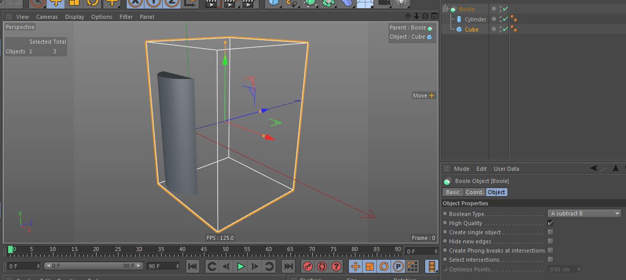
abe3d wrote:Ciao... potresti usare un oggetto booleana...
si grande
proprio quello che mi serviva
non ci avevo proprio pensato
grazie mille
Re: Fare una maschera di visualizzazione
-
- Advertising



FOLLOW US